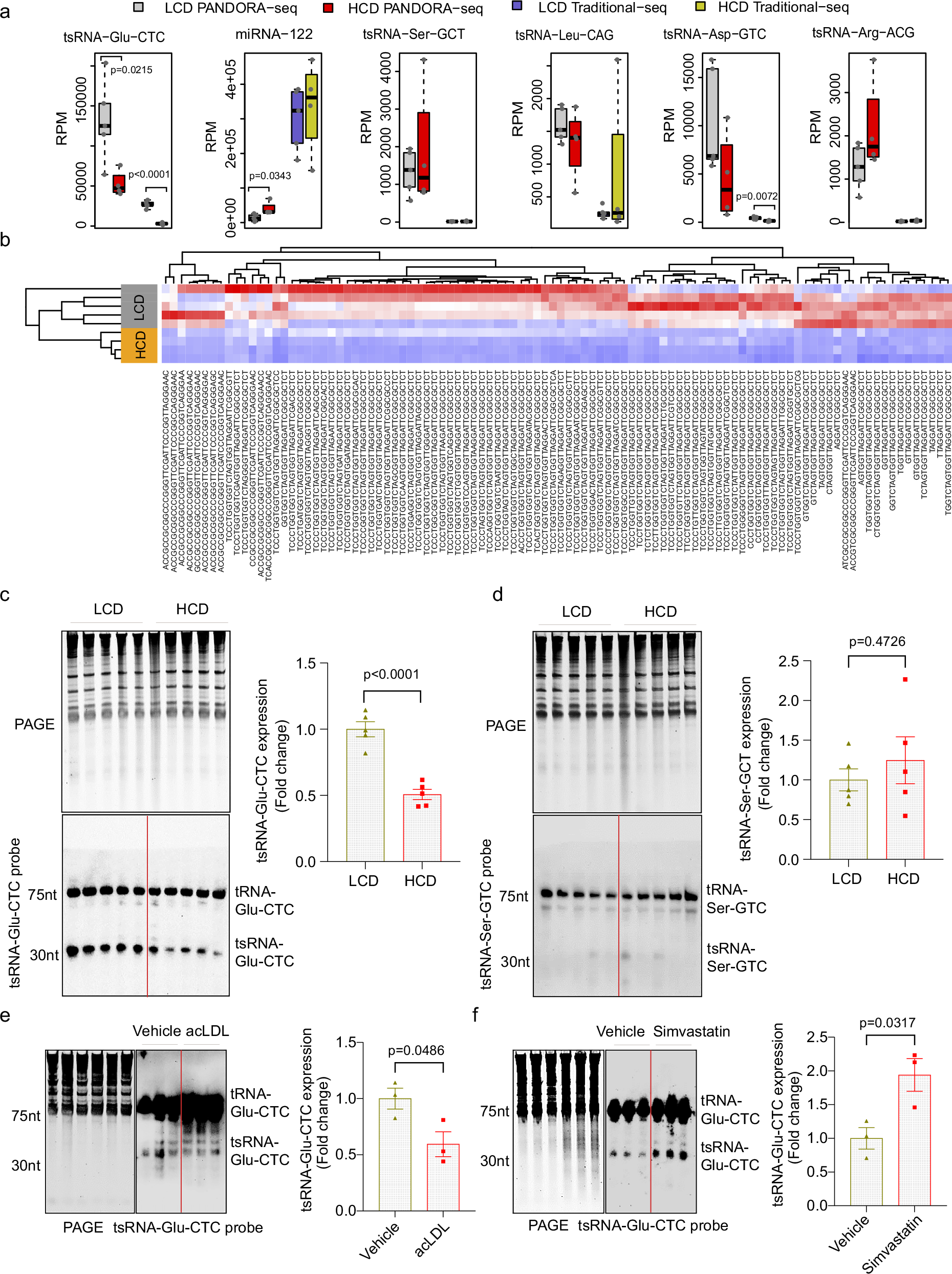
Fig. 2: tsRNA-Glu-CTC is a cholesterol-responsive tsRNA.

a–d Eight-week-old male wide-type C57BL/6 mice were fed a low-cholesterol diet (LCD) containing 0.02% cholesterol or high-cholesterol diet (HCD) containing 0.5% cholesterol for 4 weeks. Total RNAs were isolated from liver for RNA sequencing and northern blot analysis. a The expression levels of representatives tsRNAs or miRNAs based on PANDORA-seq and traditional-seq results (n = 5 mice for LCD, n = 4 mice for HCD, two-tailed Student’s t-tests for HCD vs. LCD results obtained from PANDORA-seq and traditional-seq). Box plots show the median (central line), 25th percentile (Q1) and 75th percentile (Q3) (bounds), and interquartile range (IQR, Q3-Q1) (box). The whiskers extend from the box to the most extreme data points that fall within Q3 + 1.5×IQR (upper whisker) and Q1-1.5×IQR (lower whisker), respectively. b Heatmap representation of differentially expressed hepatic tsRNA-Glu-CTCs and their sequences (n = 5 mice for LCD, n = 4 mice for HCD). The top 100 tsRNA-Glu-CTC species based on Log-transformed counts per million (LogCPM) were included. c, d Northern blot analyses of hepatic expression of tsRNA-Glu-CTC (c) and tsRNA-Ser-GCT (d) in LCD and HCD-fed mice (n = 5 biological replicates). The densitometry analyses of northern blot bands (normalized to SYBR gold-stained RNA bands, 5.8S rRNA, 5S rRNA, Type I and type II tRNA bands on urea PAGE) were shown next to northern blot panels (mean ± SEM, two-tailed Student’s t-test). e, f Northern blot analysis of tsRNA-Glu-CTC expression in human hepatic cells, HepG2 cells, treated with vehicle control, acetylated LDL (25 ug/ml) (e) or simvastatin (5 uM) (f). The densitometry analysis of northern blot bands (normalized to SYBR gold-stained RNA bands on urea PAGE) were shown next to northern blot panels (n = 3 biological replicates, mean ± SEM, two-tailed Student’s t-test). For c–f similar results were obtained in three independent experiments.