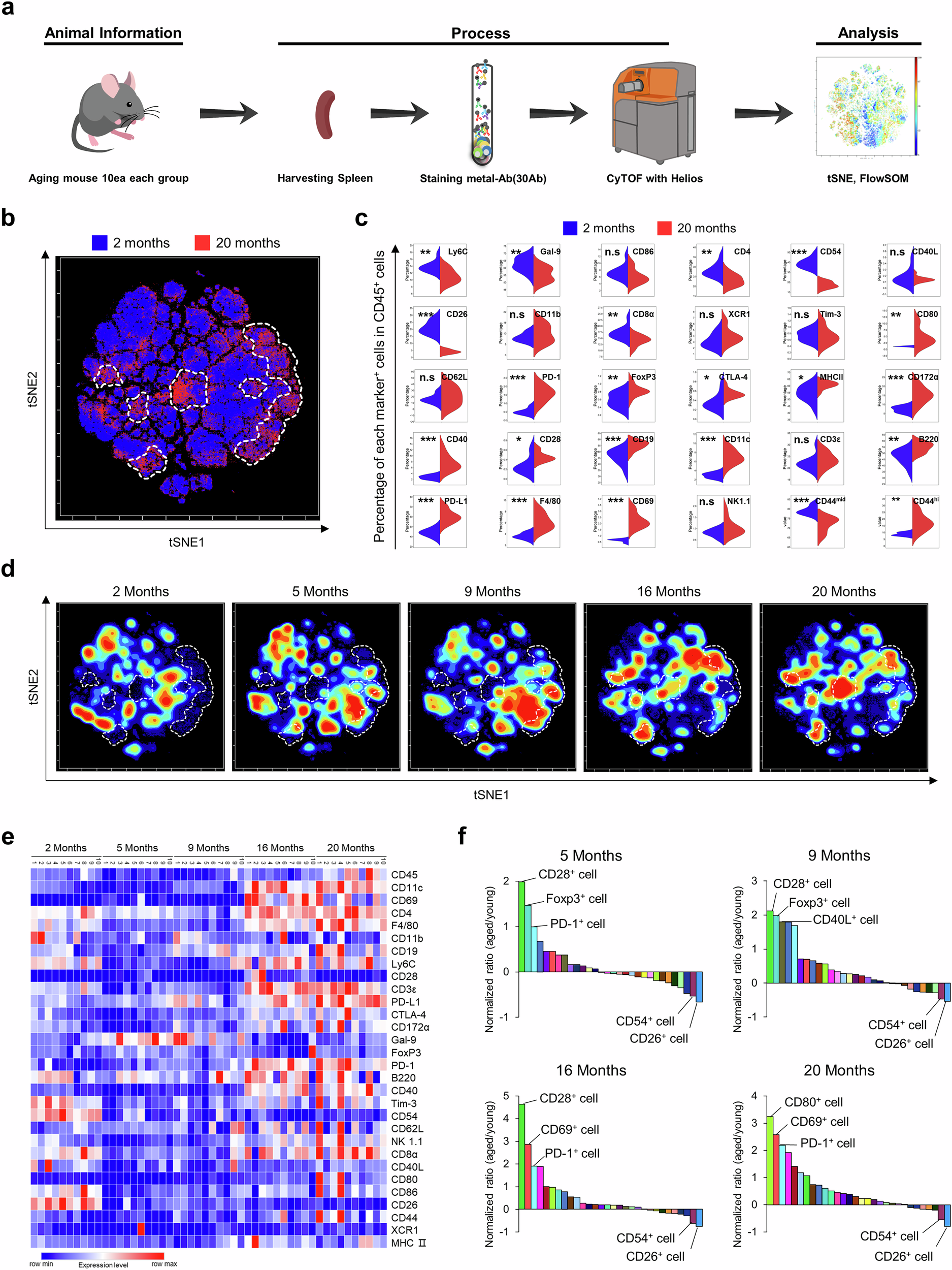
Fig. 1: Age-related molecular expression changes in the spleen.
From: Reading the immune clock: a machine learning model predicts mouse immune age from cellular patterns

a Schematic diagram of the experiment. Aging analyses were performed using mice aged 2, 5, 9, 16, and 20 months (n = 10 per month). The following artwork was licensed and modified from iStockphoto.com/vector/mus-gm1068307150-285754008 (mouse icon) b t-SNE maps of 2- and 20-month-old mice (50,000 CD45+ cells). White dashed lines indicate areas with increased cell numbers at 20 months. c We compared the proportion of indicated 30 cells at 2 and 20 months of age (CD28⁺, CD69⁺, CD40⁺, PD-1⁺, CD11c⁺, CD80⁺, CTLA-4⁺, F4/80⁺, CD172α⁺, PD-L1⁺, CD44mid, CD44hi, CD19⁺, B220⁺, MHC II⁺, FoxP3⁺, Ly-6C⁺, CD4⁺, Gal-9⁺, CD54⁺, CD26⁺, CD8α⁺, CD86⁺, CD40L⁺, CD11b⁺, XCR1⁺, Tim-3⁺, CD62L⁺, CD3ε⁺, NK1.1⁺ cells). All analyses were performed by gating on CD45⁺ cells. d Changes in the increased area (green dashed lines) at 16 months compared to 2 months were confirmed at 5 months (2, 5, 9, 16, and 20 months). e The expression levels of 30 molecules by group were compared using a heatmap. f Normalized to the expression level at 2 months, the expression level changes at 5 months, 9 months, 16 months, and 20 months were compared to express increased and decreased molecules. Mass cytometry data were analyzed using Cytobank version 10.6. Cell frequencies were expressed as percentages based on 50,000 CD45⁺ cells. Data are shown as mean ±S.D. The reported p-values were obtained from a Student’s t-test. (*p < 0.05, **p < 0.01, ***p < 0.001, n.s: not significant).