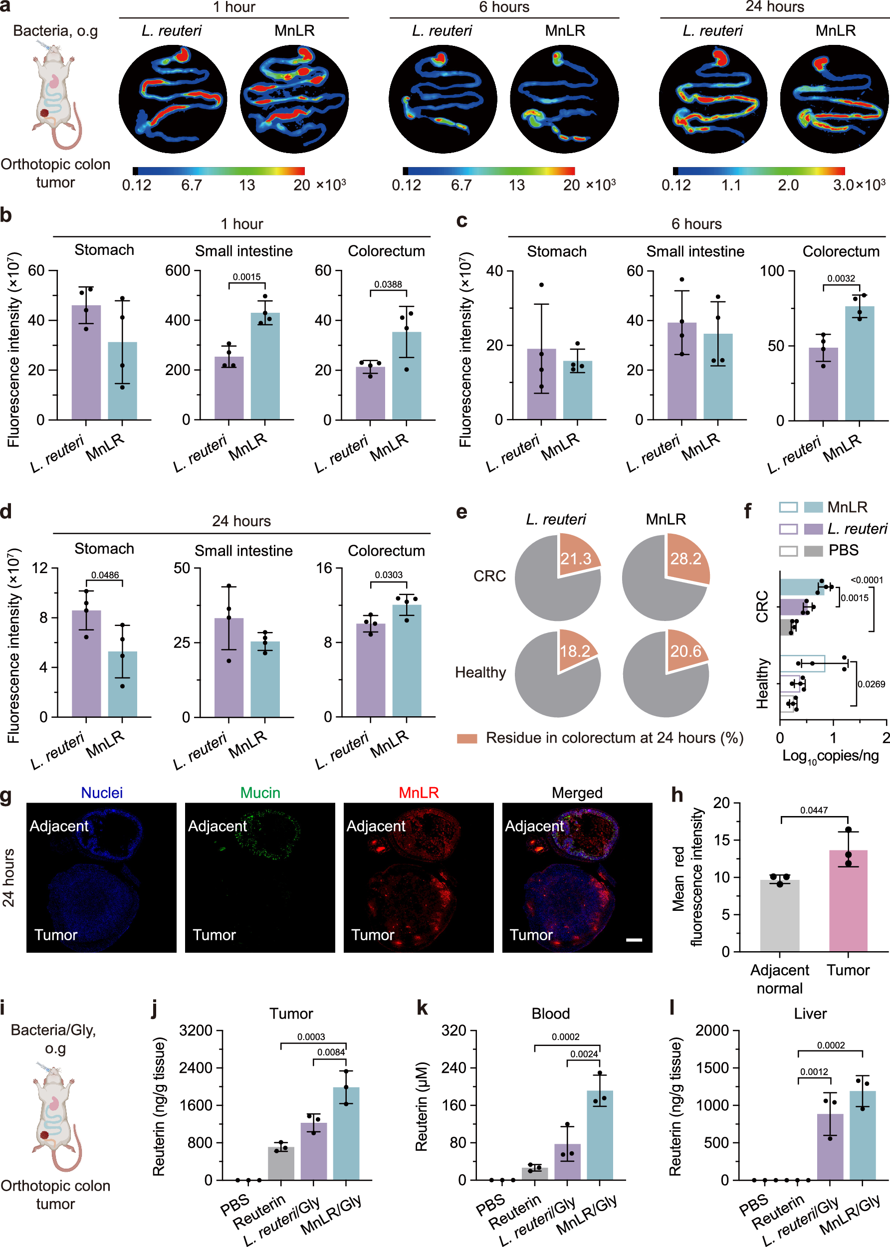
Fig. 5: Dynamic distribution of oral MnLR and L. reuteri within the GI tract.

a Schematic illustration and the representative fluorescence images of the L. reuteri distribution within the GI tract of orthotopic colon tumor-bearing mice 1, 6, and 24 hours after receiving oral gavage with CY 5.5-labeled L. reuteri or MnLR. In the schematic illustration, the stomach, small intestine, and colorectum are highlighted in pink, blue, and yellow, respectively; the tumor located at the cecal site is shown in dark red. Created in BioRender. Cao, P. (2025) https://BioRender.com/l8qpogu. b–d The corresponding statistical analysis of fluorescence signals in the stomach, small intestine, and colorectum at the given time points after oral gavage (n = 4). e Proportions of fluorescence signals within the colorectum of healthy and colon tumor-bearing mice 24 hours after oral gavage with L. reuteri or MnLR. f The quantities of L. reuteri in the feces from healthy or colon tumor-bearing mice 24 hours after oral gavage with L. reuteri or MnLR (n = 4). g, h The representative fluorescence images and corresponding quantification of the MnLR distribution in tumor or adjacent normal intestinal tissues (n = 3). Scale bar, 500 μm. i Schematic illustration of orthotopic colon tumor-bearing mice receiving the co-gavage of bacteria and glycerol. Created in BioRender. Cao, P. (2025) https://BioRender.com/l8qpogu. Reuterin accumulation in j tumor, k peripheral blood, and l liver of orthotopic colon tumor-bearing mice after receiving the oral gavage of the given agents once daily for 1 week (n = 3). The “n” represents the number of biologically independent samples. Data are shown as mean ± SD; p-value; Student’s t-test for (b–d, h) or one-way ANOVA (one-tailed), Tukey’s multiple comparisons. Source data are provided as a Source Data file.