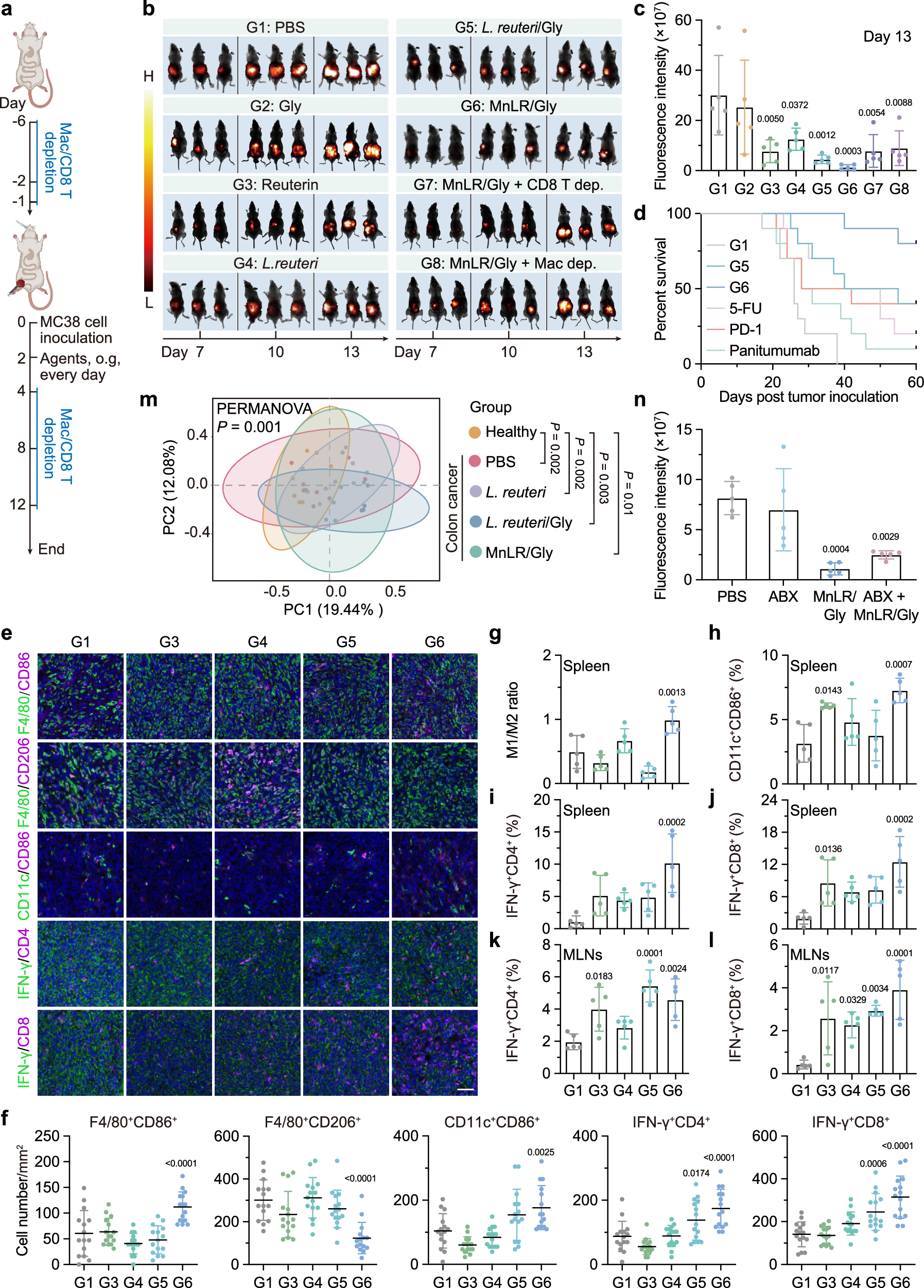
Fig. 6: In vivo orthotopic colon tumor growth inhibition, gut microbiota modulation, and antitumor immunity activation by oral MnLR/Gly.

a Schematic illustration of the establishment of primary colon tumor model by orthotopic inoculation of MC38 cells into colon cavity of mice, once-daily oral gavage of the given agents, macrophage or CD8+ T cell (Mac/CD8 T) depletion by clodronate liposomes or anti-CD8 antibody, and analyses on the biological samples (stool, tumor, spleen, and MLNs) isolated from the mice at the endpoint. Created in BioRender. Cao, P. (2025) https://BioRender.com/l8qpogu. b, c Bioluminescence imaging and the corresponding quantification of the colon tumors in the mice receiving different treatments at the given time points after orthotopic tumor inoculation (n = 5). d Survival percentages of colon tumor-bearing mice receiving different treatments (n = 10). e, f Representative immunofluorescence staining images and the corresponding quantification of M1 macrophages (F4/80+CD86+), M2 macrophages (F4/80+CD206+), mature DCs (CD11c+CD86+), activated CD4+ and CD8+ T cells (IFN-γ+CD4+ and IFN-γ+CD8+) within the tumor tissues from the mice receiving the given treatments 14 days after tumor inoculation (n = 15 fields from 3 mice per group). Scale bar, 50 μm. g–j Quantification of the ratio of M1 to M2 macrophages, and the percentages of mature DCs in total CD45+ cells, activated CD4+ and CD8+ T cells in total CD3+ cells within the spleen from the colon tumor-bearing mice receiving the given treatments 14 days after tumor inoculation (n = 5). k, l Quantification of the percentages of activated CD4+ and CD8+ T cells in total CD3+ cells within the MLNs from the colon tumor-bearing mice receiving the given treatments 14 days after tumor inoculation (n = 5). m Principal component analysis illustrating the β-diversity from 16S rRNA sequencing of stool samples collected from the healthy or primary colon tumor-bearing mice receiving the given treatments on day 14 after tumor inoculation (n = 6 to 8). n Quantification of colon tumors in mice at the experimental endpoint under the indicated treatments. Mice were pretreated with antibiotics (ABX) for two weeks prior to tumor cell inoculation to deplete gut microbiota (n = 5). The “n” represents the number of biologically independent samples. Data are shown as mean ± SD; p-value (compared to PBS group); one-way ANOVA (one-tailed), Tukey’s multiple comparisons. Source data are provided as a Source Data file.