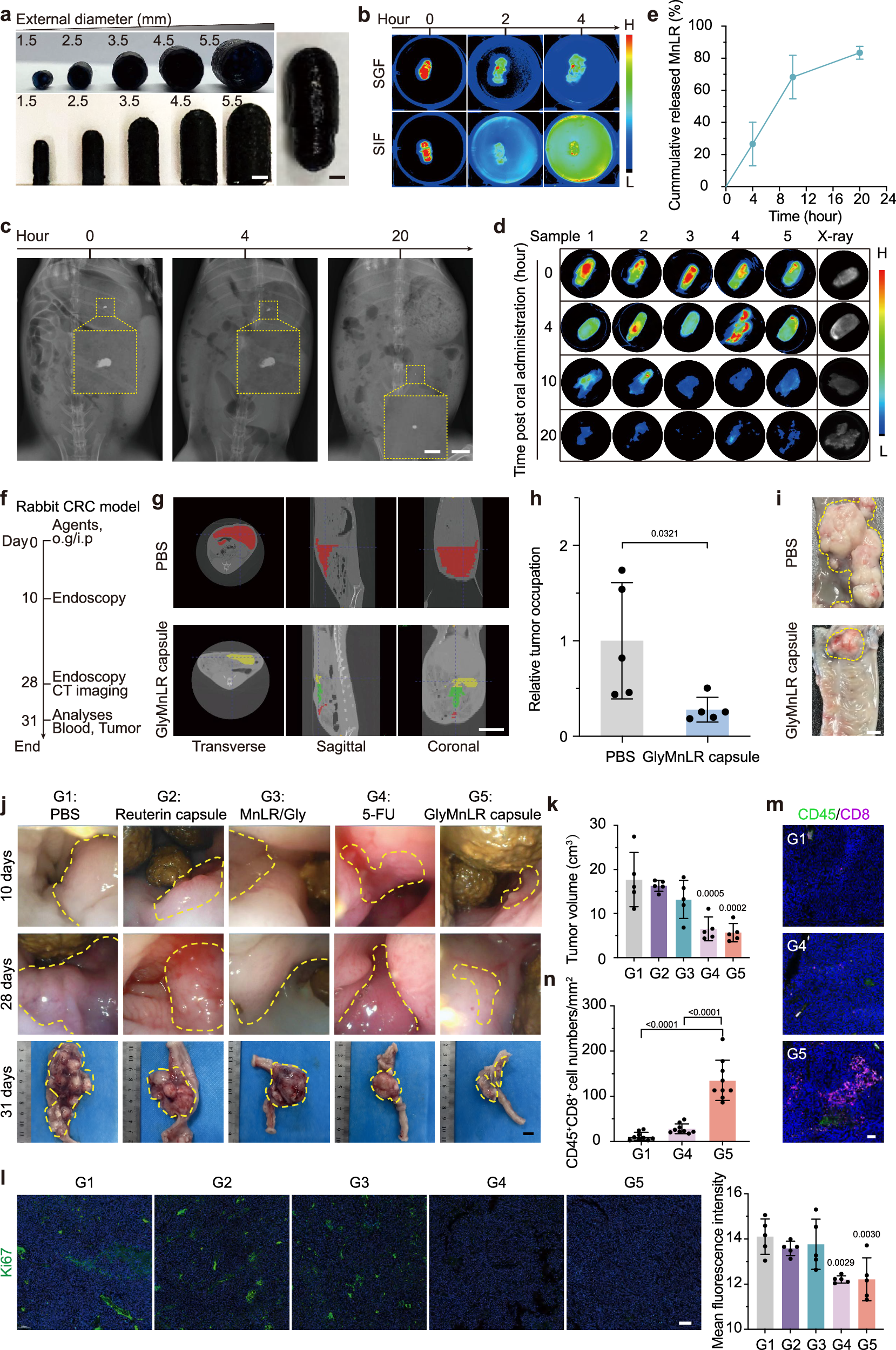
Fig. 8: Characterization of GlyMnLR capsule and its antitumor efficacy and biosafety in rabbit models.

a The images of the serial glycerol capsules with different external diameters. Scale bar, 2 mm. b Fluorescence images showing the capsule dissolving with the release of CY 5.5-labeled MnLR in SGF and SIF. c X-ray images showing the GlyMnLR capsule containing barium sulfate during gastrointestinal transportation after being orally taken by rabbits. Scale bar, 5 mm (left); 2 cm (right). d, e Fluorescence images of GlyMnLR capsule dissolution and corresponding quantification of MnLR (labeled with CY5.5) release at the given time points after oral administration (n = 5). f Schematic illustration of the therapeutic regime, endoscopic/CT imaging, and biochemical and immunological analyses on blood and tumor tissues in the primary CRC-bearing rabbit model. g CT images obtained 28 days after the treatment initiation showing the tumor occupation at different locations highlighted by red, yellow, and green colors (Red marks the dense, active core; yellow indicates the infiltrative margin; and green outlines the outer edematous boundary. The color gradient from green to red reflects increasing tumor activity and severity). Scale bar, 5 cm. h Quantification of the tumor occupation relative to the PBS group (n = 5). i Representative images showing the tumors (highlighted with yellow dashed box) isolated from the primary colon tumor-bearing rabbits 31 days after the treatment initiation. Scale bar, 5 mm. j Representative in vivo (endoscopic, the top and middle panels) and ex vivo (the bottom panel) images of tumors (highlighted with yellow dashed boxes) on days 10, 28, and 31 post oral administration of the indicated agents. Scale bar, 1 cm. k The tumor volumes obtained from the corresponding groups at the end of the experiment (n = 5). l The representative immunofluorescent images and corresponding statistical analysis of the green Ki67-stained proliferating cells within the isolated tumor tissues from rabbits receiving the given treatments at the experimental end (n = 5 fields). Scale bar, 200 μm. m, n Representative immunofluorescence staining images and corresponding quantification of CD45+CD8+ T cells within the tumor tissues isolated from the rabbits with the given treatments (n = 9 fields). Scale bar, 50 μm. The “n” represents the number of biologically independent samples. Data are shown as mean ± SD; p-value (compared to PBS group); Student’s t-test for (h) or one-way ANOVA (one-tailed), Tukey’s multiple comparisons. Source data are provided as a Source Data file.