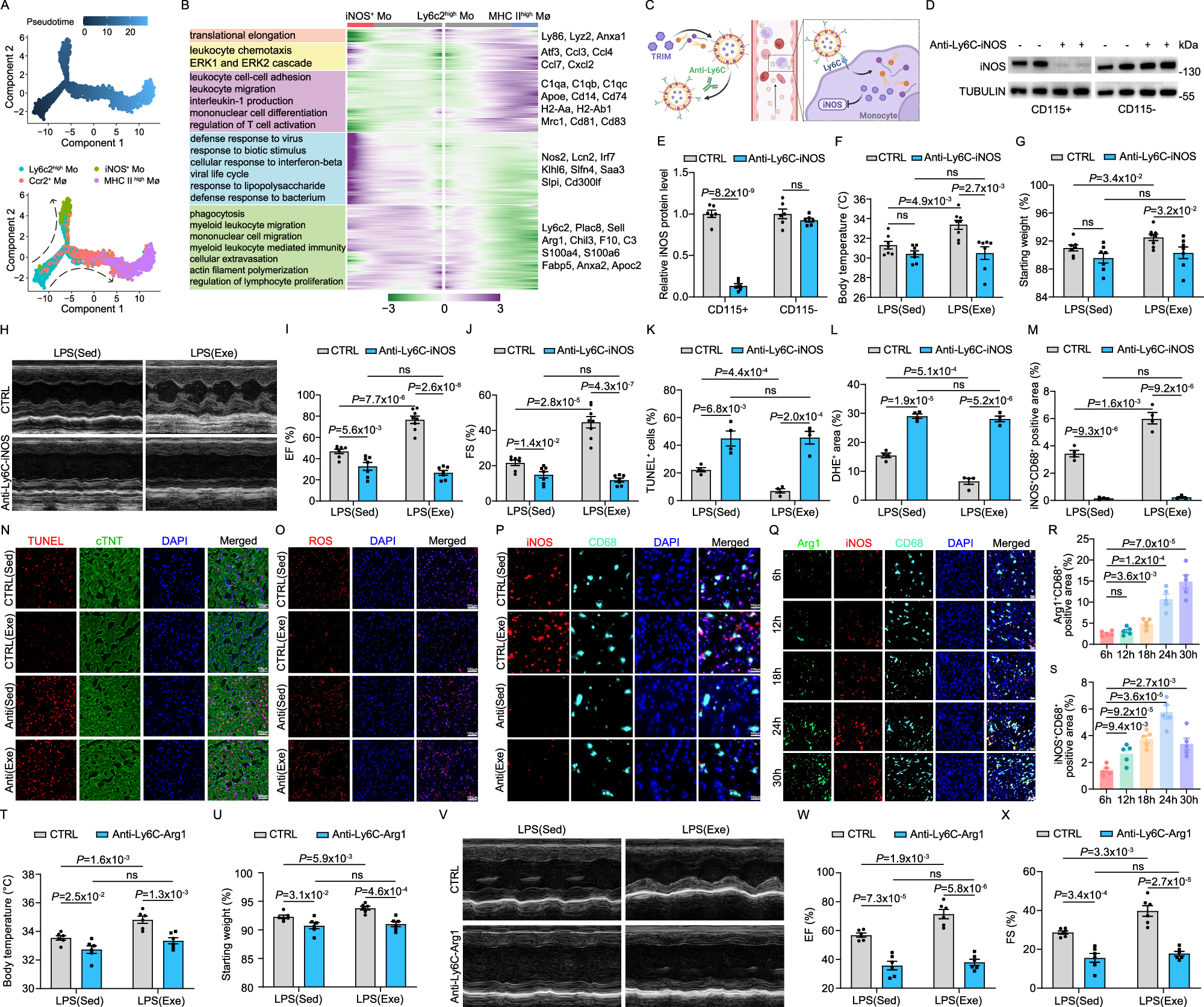
Fig. 4: Regular exercise induces a monocyte-derived iNOS+ subset to protect septic cardiac function.

A The Monocle prediction of the monocyte-macrophage developmental trajectory for Ly6c2high Mo, Ccr2+ Mø, MHC IIhigh Mø and iNOS+ Mo. B Heatmap displaying differentially expressed genes based on their shared kinetics through pseudotime using Monocle2. Distinct GO terms and representative genes associated with each model are shown on the left and right. C Schematic illustration of the nano-inhibitor designed to specifically inhibit iNOS in monocytes. Figure created in BioRender, Shang, M. (2025) lbdglen. D, E Efficiency of iNOS inhibition by the nano-inhibitor in monocytes, detected by WB. β-Tubulin was used as loading control. Numbers represent densitometric fold change relative to β-Tubulin. The analysis was performed on 6 samples per group. Body temperature (F) and percent change in body weight (G) measured 18 h after i.p. injection of LPS with Anti-Ly6C-iNOS or control in sedentary (Sed; CTRL, n = 7; Anti-Ly6C-iNOS, n = 7) and exercise (Exe; CTRL, n = 8; Anti-Ly6C-iNOS, n = 7) mice. Representative echocardiography images (H) and quantification of EF% (I), FS % (J) at 18 h post-LPS i.p injection with Anti-Ly6C-iNOS or control in Sed (CTRL, n = 7; Anti-Ly6C-iNOS, n = 7) and Exe (CTRL, n = 8; Anti-Ly6C-iNOS, n = 7) mice. Representative images and quantification of TUNEL+ cells (N, K), DHE+ areas (O, L) and iNOS+ CD68+ cells (P, M) in hearts of Sed and Exe mice 18 h post LPS injection, treated with either Anti-Ly6C-iNOS or control (CTRL). The analysis was performed on 4 samples per group from 2 independent experiments. Q–S Representative images and quantification of Arg1, CD68 and iNOS in hearts of mice over a time course following LPS injection. The analysis was performed on 5 samples per group from 3 independent experiments. Body temperature (T) and percent change in body weight (U) measured 18 h after i.p. injection of LPS with Anti-Ly6C-Arg1 or control in Sed and Exe mice. The analysis was performed on 6 samples per group. Representative echocardiography images (V) and quantification of EF% (W) and FS% (X) measured 18 h after i.p. injection of LPS with Anti-Ly6C-Arg1 or control in Sed and Exe mice. The analysis was performed on 6 samples per group. Data are represented as mean ± SEM. Statistical analysis was performed using two-tailed unpaired t-tests. NS not significant. Scale bar: 100 µm (N–P), 50 µm (Q). Source data for D–G, I–M, R–U and W–X are provided in the Source Data file.