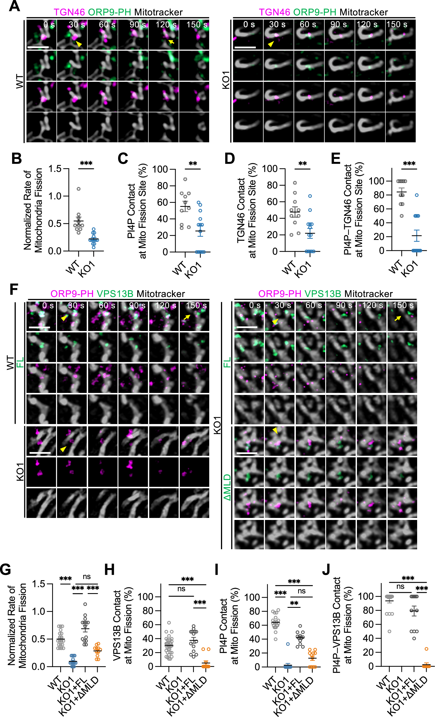
Fig. 4: VPS13B contacts mitochondrial fission sites via its MLD domain in a PI4P-dependent manner.
From: VPS13B recruits lipid vesicles to promote mitochondrial fission and quality control

A Live cell imaging of WT and KO cells transfected with GFP-ORP9-PH and BFP-TGN46, and stained with MitoTracker. Arrowheads point to mitochondria contact site, arrow point to mitochondria fission site. Data are representative of 3 independent experiments. Scale bars, 2 µm. B–E Quantification of mitochondrial fission events B, mitochondrial fission events in contact with PI4P C, TGN46 D, and both PI4P and TGN46 E. Analysis via two-tailed Mann-Whitney test. B ***p < 0.001, C **p = 0.01, D **p = 0.007, E ***p < 0.001. WT; n = 10, KO; n = 13 cells. All data are obtained from 3 independent experiments. F Live cell imaging of WT and KO cells transfected with BFP-ORP9-PH, EGFP-VPS13B FL or ΔMLD and stained with MitoTracker. Arrowheads point to mitochondria contact and fission site, arrow point to mitochondria fission site. Scale bars, 2 µm. (G-J) Quantification of mitochondrial fission events G, mitochondrial fission events in contact with VPS13B H, PI4P I, and both VPS13B and PI4P J. Analysis via Kruskal-Wallis with Dunn’s test. G ***p < 0.001, n.s. = not significant. H ***p < 0.001, I ***p < 0.001, **p = 0.004, J ***p < 0.001, n.s. = not significant. WT; n = 19, KO1; n = 13, KO1 + FL; n = 12, KO1 + ΔMLD; n = 11 cells. WT; n = 20, KO1 + FL; n = 12, KO1 + ΔMLD; n = 10 cells. All data are obtained from 3 independent experiments. Data are presented as mean ± SEM.