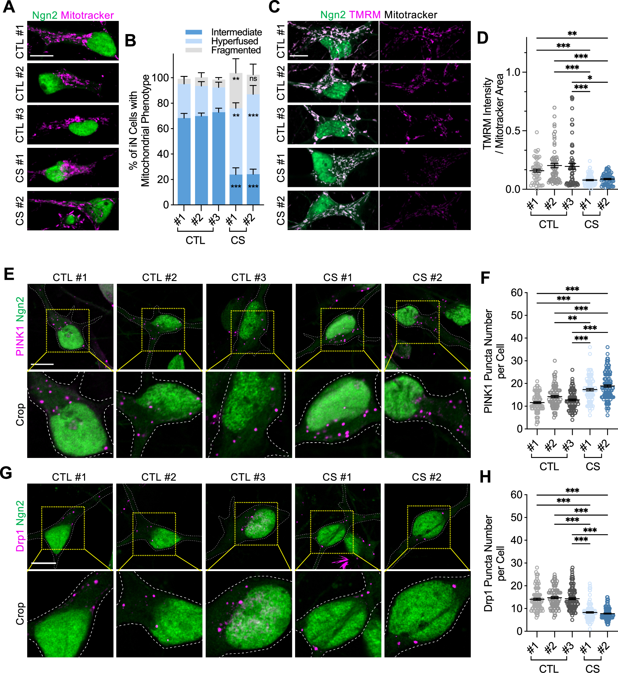
Fig. 6: Cohen syndrome patient derived iPSC-induced neurons show defective mitochondrial quality control.
From: VPS13B recruits lipid vesicles to promote mitochondrial fission and quality control

A Control (CTL) and Cohen syndrome patient (CS) iN cells induced via EGFP-Ngn2 and rtTA, stained with MitoTracker. Scale bars, 10 µm. B Quantification of mitochondrial morphology. Analysis via Kruskal-Wallis with Dunn’s test. Fragmented: **p > 0.99, Intermediate: ***p < 0.001, Hyperfused: **p = 0.005, ***p < 0.001, n.s. = not significant. CTL #1; n = 92, CTL #2; n = 107, CTL #3; n = 143, CS #1; n = 124, CS #2; n = 164 cells. All data are obtained from 4 independent experiments. C CTL and CS iN cells stained with TMRM and MitoTracker Deep Red. Scale bars, 10 µm. D Quantification of TMRM intensity normalized to MitoTracker area. Analysis via Kruskal-Wallis with Dunn’s test. ***p < 0.001, **p = 0.001, *p = 0.01. CTL #1; n = 54, CTL #2; n = 66, CTL #3; n = 66, CS #1; n = 74, CS #2; n = 63 cells from 4 independent experiments. E CTL and CS iN cells immunostained for PINK1. Scale bars, 10 µm. F Quantification of PINK1 puncta. Analysis via Kruskal-Wallis with Dunn’s test. ***p < 0.001, **p = 0.001, n.s. = not significant. CTL #1; n = 105, CTL #2; n = 92, CTL #3; n = 92, CS #1; n = 102, CS #2; n = 130 cells. All data are obtained from 6 independent experiments. G CTL and CS iN cells immunostained for Drp1. H Quantification of Drp1 puncta. Analysis via Kruskal-Wallis with Dunn’s test. ***p < 0.001, n.s. = not significant. CTL #1; n = 107, CTL #2; n = 98, CTL #3; n = 116, CS #1; n = 133, CS #2; n = 160 cells. All data are obtained from 6 independent experiments. Data are presented as mean ± SEM.