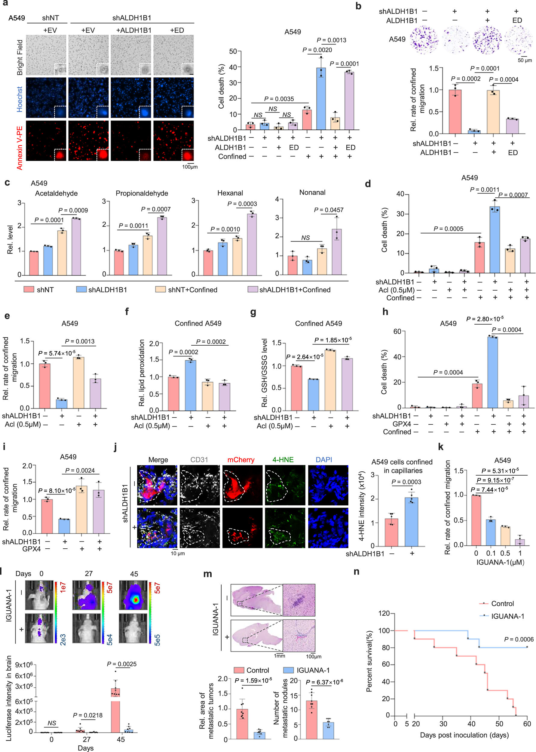
Fig. 2: ALDH1B1 sustains tumor cell survival in confining spaces by detoxifying aldehydes.

a, b ALDH1B1-depleted A549 cells were reconstituted with ALDH1B1 WT or ED. After transwell migration, cells were stained with Annexin V-PE. Representative images of dead confined cells from n = 3 biologically independent experiments (a, left) and the quantification of cell death (a, right). Scale bar represents 15 μm (zoomed-in images). Transwell migration assays show representative images from n = 3 biologically independent experiments (b, upper) and quantification of migrated cells (b, lower). c A549 cells expressing shNT or shALDH1B1 with or without confinement were collected for aldehyde level measurement. d–g ALDH1B1-depleted A549 cells were treated with or without Acloproxalap (Acl). Quantification of unconfined and confined cell death (d) and of migrated cells (e) are shown. Lipid peroxidation in cells was assessed by BODIPY 581/591 C11 staining (f). The glutathione (GSH)/oxidized glutathione (GSSG) ratio in cells was quantified (g). h, i ALDH1B1-depleted A549 cells were overexpressed with empty vector (EV) or GPX4. Quantification of unconfined and confined cell death (h) and of migrated cells (i) are shown. j A549 cells expressing mCherry and shNT or shALDH1B1 were tail-vein injected into mice. Representative images of tumor cells (red) constrained in lung capillaries (white) from n = 5 mice per group (left) and scoring of 4-HNE intensity (right) were quantified. k A549 cells were treated with IGUANA-1 and subjected to transwell migration assays. Statistical analyses of the migrated cells are presented. l–n Luciferase-expressing A549 cells were intracardially injected into mice and treated with IGUANA-1. Representative bioluminescence images from n = 8 mice per group (l, upper) and quantification (l, lower) are shown. Representative images of H&E-stained brain sections from n = 8 mice per group (m, upper) and metastatic tumor areas and numbers were quantified (m, lower). Kaplan–Meier survival analysis of mice intracardially injected with A549 cells treated with or without IGUANA-1 (n = 10 per group) (n). Data are presented as mean ± SD per mouse (j, l, m). Data are presented as mean ± SD (n = 3 biologically independent experiments) (a–i, k). P-values were calculated using unpaired two-tailed Student’s t test (a–m) and two-tailed log-rank test (n). NS not significant, Rel. relative. Source data are provided as a Source Data file.