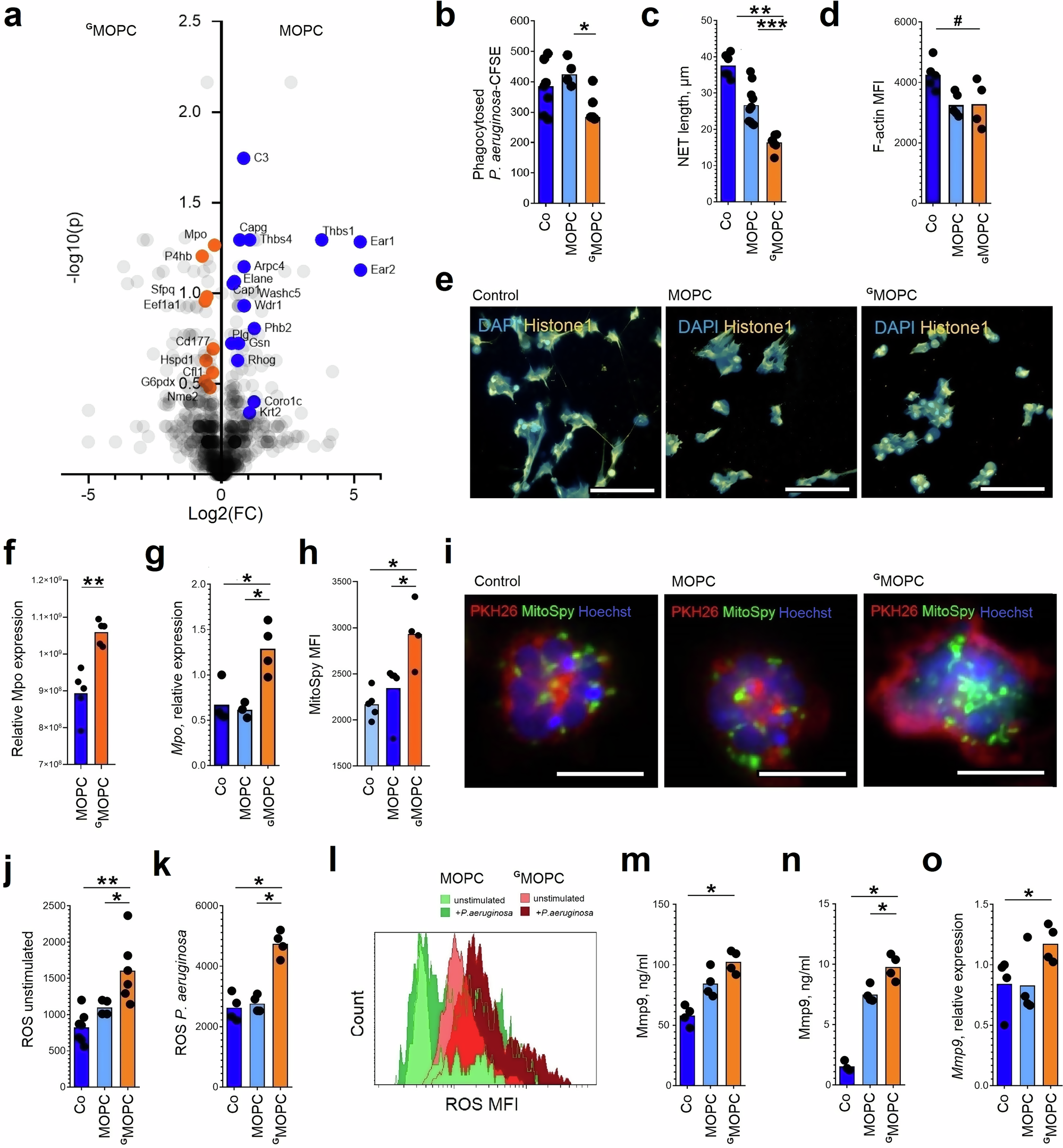
Fig. 3: Chronic exposure to tumor-derived G-CSF impairs bactericidal activity and increases tissue toxicity of Gneutrophils.

a Mice were injected subcutaneously with MOPC or GMOPC cells (n = 5 mice in each group). On day 14, animals were sacrificed, lungs were collected, and viable Ly6G⁺ neutrophils (gating strategy Fig. S3a) were isolated for LC-MS/MS proteomic analysis. Volcano plot shows proteins downregulated in Gneutrophils (blue; involved in actin polymerization and phagocytosis) and proteins upregulated in Gneutrophils (orange; involved in reactive oxygen species responses) according to Signal-to-noise ratio (SNR) > 1. b–l, o Cell properties and functions of isolated viable Ly6G⁺ neutrophils (gating strategy Fig. S3a) were evaluated in vitro in the absence or presence of Pseudomonas aeruginosa at MOI 10. b Decreased phagocytic capacity of Gneutrophils (isolated from n = 7 mice) in comparison to lung neutrophils from MOPC-bearing (n = 4) and tumor-free mice (n = 7). c Reduced NET release by Gneutrophils (isolated from n = 5 mice) in comparison to lung neutrophils from MOPC-bearing (n = 10) and tumor-free mice (n = 6). d Impaired actin polymerization of Gneutrophils (isolated from n = 4 mice) in comparison to lung neutrophils from MOPC-bearing (n = 5) and tumor-free mice (n = 5) after lipopolysaccharide stimulation, determined by phalloidin–FITC staining. e Representative image of reduced NET release by Gneutrophils (orange, histone 1; blue, DAPI; scale bar = 65 µm). f Elevated Mpo protein expression in Gneutrophils (isolated from n = 4 mice) in comparison to lung neutrophils from MOPC-bearing (n = 5). g Elevated Mpo gene expression in Gneutrophils (isolated from n = 4 mice) in comparison to lung neutrophils from MOPC-bearing (n = 3) and tumor-free mice (n = 4). h Increased mitochondrial abundance in Gneutrophils (isolated from n = 5 mice) in comparison to lung neutrophils from MOPC-bearing (n = 5) and tumor-free mice (n = 4). i Representative image of increased mitochondrial abundance in Gneutrophils (red, PKH26 membrane dye; green, MitoSpy; blue, Hoechst; scale bar = 10 µm). j Elevated ROS production in unstimulated Gneutrophils (isolated from n = 7 mice) in comparison to lung neutrophils from MOPC-bearing (n = 4) and tumor-free mice (n = 6), measured with 123‑DHR. k Elevated ROS production in P. aeruginosa–stimulated Gneutrophils (isolated from n = 4 mice) in comparison to lung neutrophils from MOPC-bearing (n = 4) and tumor-free mice (n = 4), measured with 123‑DHR. l Representative histograms of ROS production (light green, unstimulated neutrophils; dark green, P. aeruginosa–stimulated neutrophils; light brown, unstimulated Gneutrophils; dark brown, P. aeruginosa–stimulated Gneutrophils). m, n Mmp9 levels. m Increased Mmp9 in lung homogenates in GMOPC-bearing mice (n = 4) in comparison to lungs from MOPC-bearing (n = 4) and tumor-free mice (n = 4). n Increased Mmp9 in supernatants after 24 h culture of Gneutrophils (isolated from n = 4 mice) in comparison to lung neutrophils from MOPC-bearing (n = 4) and tumor-free mice (n = 3). o Elevated Mmp9 gene expression in Gneutrophils (isolated from n = 4 mice) in comparison to lung neutrophils from MOPC-bearing (n = 4) and tumor-free mice (n = 4). Co control tumor-free mice, MOPC mice bearing non-G-CSF-producing tumors, GMOPC ice bearing G‑CSF-producing tumors, NETs neutrophil extracellular traps, Mpo myeloperoxidase, ROS reactive oxygen species, Mmp9 matrix metalloproteinase 9, CFU colony-forming units. Data are presented as means with individual values (biological replicates) shown. Statistical tests: Kruskal–Wallis for multiple-group comparisons with Bonferroni correction, and two-sided Mann–Whitney for two-group comparisons. *p < 0.05, **p < 0.01, ***p < 0.001; #p < 0.1. Source data and exact p-values are provided as a Source Data file.