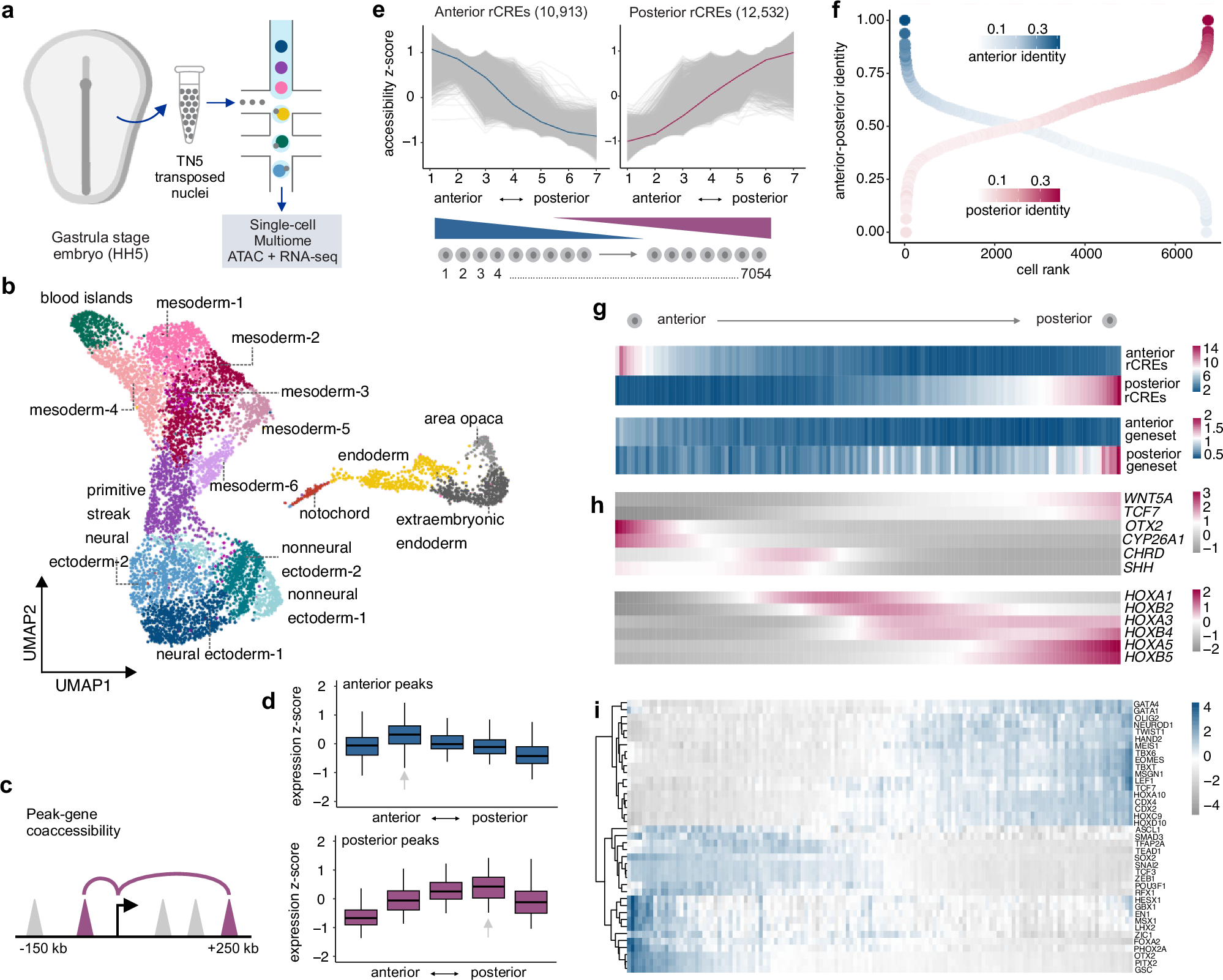
Fig. 4: Regional CREs enable inferring the position of cells in the embryo.
From: Spatial patterning of the epigenome during vertebrate gastrulation

a Single-cell multiomic analysis (RNA-seq & ATAC-seq) of the HH5 chicken embryo via 10X Genomics. b UMAP projection of 7750 cells in the avian gastrula, with sixteen distinct clusters labeled by cellular identity. c Assignment of rCREs to putative target genes using co-accessibility analysis. d Boxplot displaying aggregate AP gene expression profiles via tomo-seq of genes displaying strong co-accessibility with anterior and posterior rCREs. Boxplot center lines are median, box limits are upper and lower quartiles, and whiskers are the 1.5X interquartile range. e Strategy to assign cellular position of cells from the multiome dataset based on anterior and posterior rCRE scores. f Dotplot displaying fractional identity of individual cells along the AP axis. Cells are colored by similarity to the anterior/posterior rCRE datasets and are ranked from anterior to posterior. g Heatmaps displaying accessibility of the anterior and posterior rCRE peaksets (Supplementary Data 3), as well as average expression of anterior/posterior gene sets (Supplementary Data 2) in 50-cell bins ordered along the AP axis. Aggregate scores of anterior and posterior genes are consistent with cell order, showing that rCRE scores can be used to infer cell position. h Projection of normalized expression of individual genes from the multiome RNA-seq in 50-cell binds ordered along the AP axis. i Chromvar variability of transcription factor motifs in 50-cell binds along the AP axis. Source data are provided as a Source Data file. HH Hamburger Hamilton.