Correction to: Nature Communications https://doi.org/10.1038/s41467-024-48364-4, published online 03 June 2024
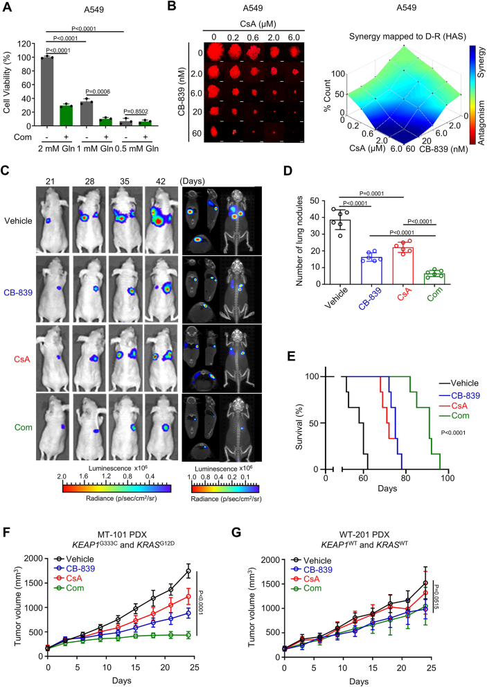
In the version of the article initially published, in Fig. 6c, the bioluminescence image of CB-839 group at day 35 was incorrect. This error has now been corrected in both the HTML and PDF versions of the article as seen in Fig. 1 below.
Fig. 1 Original and corrected Fig. 6c
Original Fig. 6c

Corrected Fig. 6c

Author information
Authors and Affiliations
Corresponding authors
Rights and permissions
Open Access This article is licensed under a Creative Commons Attribution 4.0 International License, which permits use, sharing, adaptation, distribution and reproduction in any medium or format, as long as you give appropriate credit to the original author(s) and the source, provide a link to the Creative Commons licence, and indicate if changes were made. The images or other third party material in this article are included in the article’s Creative Commons licence, unless indicated otherwise in a credit line to the material. If material is not included in the article’s Creative Commons licence and your intended use is not permitted by statutory regulation or exceeds the permitted use, you will need to obtain permission directly from the copyright holder. To view a copy of this licence, visit http://creativecommons.org/licenses/by/4.0/.
About this article
Cite this article
Lu, W., Cui, J., Wang, W. et al. Author Correction: PPIA dictates NRF2 stability to promote lung cancer progression. Nat Commun 16, 11142 (2025). https://doi.org/10.1038/s41467-025-67497-8
Published:
Version of record:
DOI: https://doi.org/10.1038/s41467-025-67497-8