Fig. 7: Formation of the helical assembly by IL-17RA, RC, and ACT1.
From: Structural basis for ACT1 oligomerization induced by IL-17 receptor hetero-tetramer

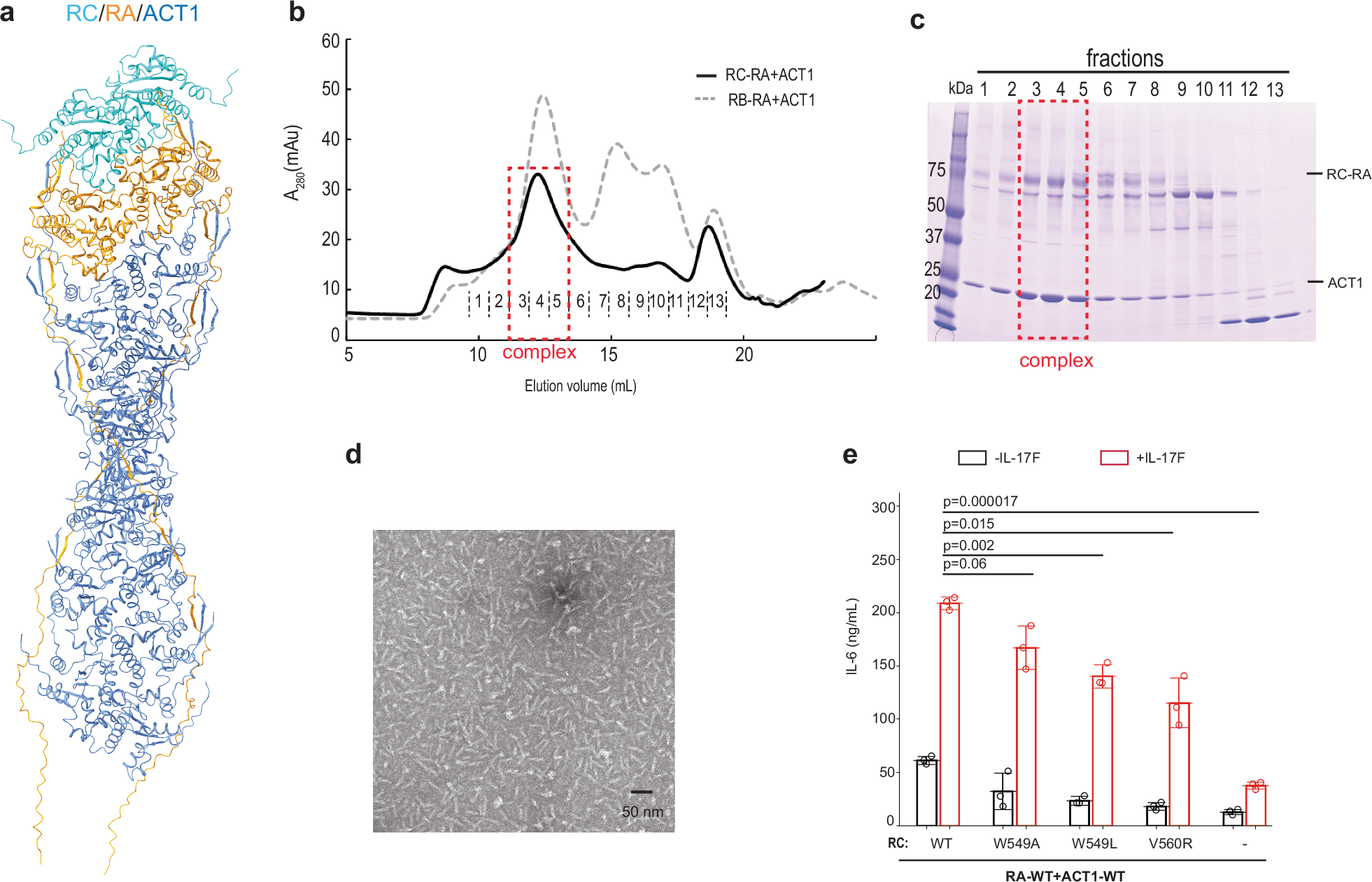
a AlphaFold predicted model of the IL-17RA/RC/ACT1 complex. b Gel filtration chromatography profile of the IL-17RA/RC/ACT1 complex. c SDS-PAGE analyses of fractions from b. The result is a representative of three repeats. d Negative-stain image of the IL-17RA/RC/ACT1 complex. The result is a representative of three repeats. e IL-6 production assay of HeLa cells transfected with different combinations of IL-17RA, RC, and ACT1. The experiments were carried out in the same manner as in Fig. 6. Each circle represents the result from one of three independent experiments. The bars represent means and standard deviations. P values were calculated with two-tailed Student’s T-test.