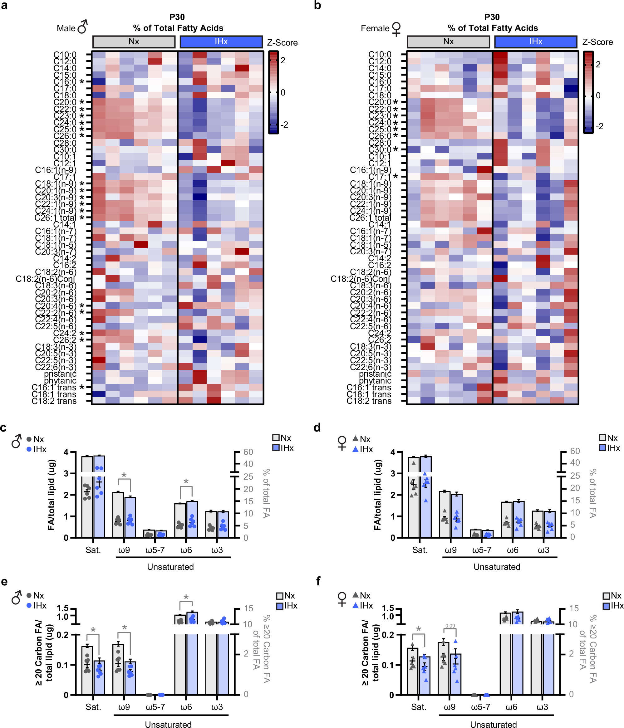
Fig. 2: IHx results in decreased hippocampal ≥ 20 carbon-long saturated and ω-9 fatty acids at P30.

a–f Total fatty acids quantified by gas chromatography with tandem mass spectrometry (GC/MS) in (a, c, e) male and (b, d, f) female Nx and IHx hippocampus at postnatal day (P) 30 (n = 6/group; biological replicates). a, b Heatmap of % fatty acids from total fatty acids z-scores. Content of (c, d) total and (e, f) ≥20 carbon saturated, ω-9, ω-5-7, ω-6 and ω-3 fatty acids. Data points (circles/triangles) represent ug of FA/total lipid and bars represent % of total fatty acids. Black * is significantly different as ug of FA/total lipid and grey * as % of total fatty acids. For (c–f), data are presented as mean ± SEM. Statistical analysis for (a–f) by unpaired Mann-Whitney 2-tailed test; *p < 0.05 Nx vs IHx (For (c) ω-9/Total FA (%) p = 0.0022, ω-6/Total FA (%) p = 0.0043, for (e) ≥20 C Saturated/Total FA(%) p = 0.0043, ≥20 C ω-9/Total FA (%) p = 0.0022, ≥20 C ω-6/Total FA (%) p = 0.0043, and for (f) ≥20 C Saturated/Total FA(%) p = 0.0411. FA, fatty acids, Sat, saturated. Source data are provided as a Source Data file.