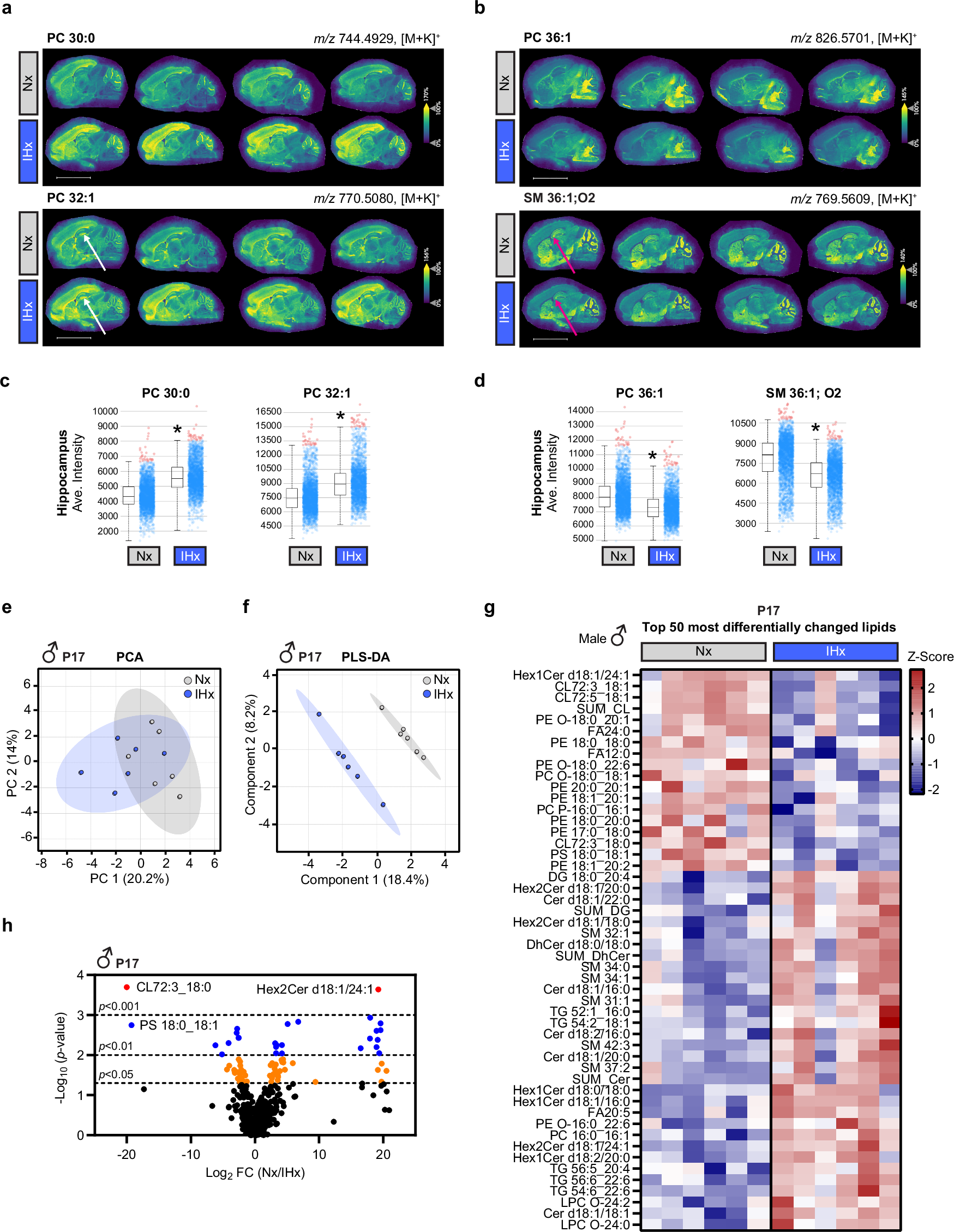
Fig. 6: IHx induces global changes in brain lipid composition.

a–d In-situ MALDI-MSI analysis of brain lipids in postnatal day (P) 17 Nx and IHx male mice (n = 4/group; biological replicates; experiment was performed one time). a, b Distribution of lipids containing (a) medium- or long-chain saturated and monounsaturated fatty acids and (b) lipids containing ≥18 carbons saturated and monounsaturated fatty acids. Yellow signifies the highest intensity and blue the lowest of each m/z. White arrows in (a) indicate the dentate gyrus of the hippocampus and the pink arrows in (b) indicate the CA3 region. c, d Box plot of the intensity of total ion signals in the hippocampal area. Box plots show the median (center line), 25–75% range (lower and upper boundaries of box) and outliers (whiskers). Statistical analysis by 2-tailed paired t-test; *p < 0.05 (For (c) PC(30:0) p = 0.0002, PC(32:1) p = 0.0006 and for (d) PC(36:1) p = 0.0005, SM(36:1;O2) p = 0.0003). e-h Lipid profiling using liquid chromatography with tandem mass spectrometry (LC-MS/MS) in male Nx and IHx hippocampus at P17 (n = 6/group; biological replicates). e Principal component analysis (PCA) and (f) partial least-squares discriminate analysis (PLS-DA) score plots of lipid profiles comparing Nx and IHx. In (e, f), elliptical patterns represent 95% confidence intervals. g Heatmap of the top 50 differentially changed lipids between Nx and IHx groups (Distanced measure: Euclidean; clustering algorithm: Ward). h Volcano plot depicting changes in lipids species between Nx and IHx groups. Black dots: p > 0.05; yellow dots: 0.05 > p > 0.01; blue dots: 0.01 > p > 0.001; red dots: p < 0.001. The x-axis is log2 (fold change; FC) and the y-axis is –log10 (p-value based on 2-tailed unpaired t-test performed by MetaboAnalyst without adjustments for multiple comparisons). [M + K]+, potassium adduct of the molecular ion, m/z mass-to-charge ratio, Cer ceramide, CL cardiolipin, DhCer dihydroceramide, DG diacylglycerol, FA fatty acid, HexCer hexosylceramide, LPC lysophosphatidylcholine, PC phosphatidylcholine, PE phosphatidylethanolamine, PS phosphatidylserine, SM sphingomyelin, TG triacylglycerol. Source data are provided as a Source Data file.