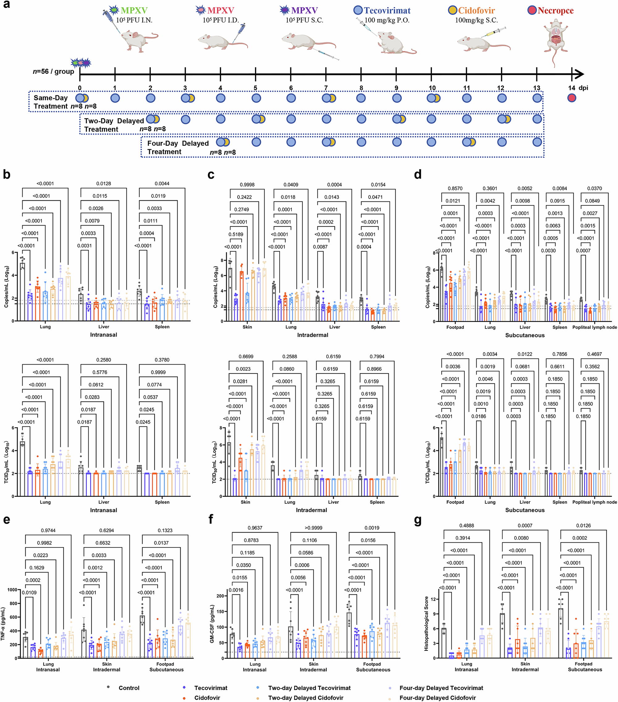
Fig. 4: Time-dependent efficacy of tecovirimat and cidofovir against MPXV infection across multiple routes in SCID mice.
From: Intervention timing and disease stage shape tecovirimat and cidofovir efficacy in male SCID mice

a Study schematic of in vivo evaluation of tecovirimat and cidofovir was evaluated using SCID mice with intranasal (green asterisk, n = 56), intradermal (pink asterisk, n = 56), and subcutaneous (purple asterisk, n = 56) infection routes were shown. In each of the three infection models, animals were treated with either tecovirimat (blue circle, P.O., n = 8) or cidofovir (yellow circle, S.C., n = 8) at 2 h (designated as same day post-MPXV), 2 days, or 4 days post-MPXV exposure. Control groups received sterile saline via the corresponding routes (P.O., n = 4; S.C., n = 4). Mice were euthanized (red) at 14 dpi, and collect lungs, skin, footpad, liver, spleen, and popliteal lymph nodes. Viral load and titer in three infection models: b intranasal, c intradermal, and d subcutaneous. Cytokine expression levels of e TNF-α and f GM-CSF in lung, skin, and footpad tissues. g Histopathological damage scores of the tissues were evaluated by a certified, double-blind pathologist. Dashed line: limit of blank. Error bars represent the mean ± standard error of the mean (SEM). Statistical analysis was determined by one-way analysis of variance (ANOVA) followed by two-tailed t-tests. P values indicating statistical significance are displayed on the panels. Source data are provided as a Source data file. a was created with MedPeer (medpeer.cn).