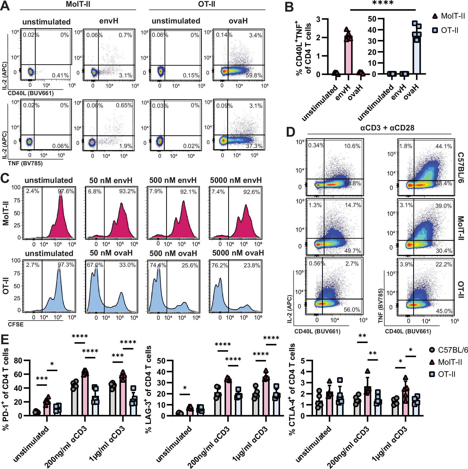
Fig. 2: MolT-II CD4 T cells are dysfunctional and show characteristics of exhausted T cells.
From: Dysfunctional CD4 T cells in an oncovirus-specific TCR-transgenic in vivo model

A Representative dot plots showing the expression of IL-2, CD40L and TNF by splenic CD4 T cells from MolT-II (n = 5) and OT-II mice (n = 5), co-cultured with D1 dendritic cells loaded with either no antigen (unstimulated) or with specific peptide ligands envH and ovaH. B Frequency of CD40L+TNF+ CD4 T cells from MolT-II and OT-II mice (n = 5 mice per strain) after stimulation with envH, ovaH or no antigen (unstimulated; MolT-II envH vs. OT-II ovaH p < 0.0001). C Representative histograms showing CFSE-labeled splenocytes from MolT-II and OT-II without stimulation or after stimulation with increasing concentrations (unstimulated, 50 nM, 500 nM, 5000 nM) of peptides envH and ovaH, respectively. D Dot plots showing the expression of CD40L, IL-2 and TNF by C57BL/6, MolT-II and OT-II CD4 T cells after in vitro stimulation with soluble αCD3e and αCD28 antibodies. E Expression of co-inhibitory checkpoint molecules PD-1, LAG-3 and CTLA-4 on CD4 T cells from C57BL/6, MolT-II and OT-II mice following either no stimulation, stimulation with suboptimal (200 ng/ml) or optimal (1 mg/ml) amounts of αCD3e (n = 5 per strain; exact p-values can be found in the Source Data file). Bar graphs show mean and SD, statistical significance (* p ≤ 0.05; ** p ≤ 0.01; *** p ≤ 0.001; **** p ≤ 0.0001; or ns for not significant) was determined by two-way ANOVA with Tukey’s multiple comparisons test (E) or two-way ANOVA with Šídák’s multiple comparisons test (B).