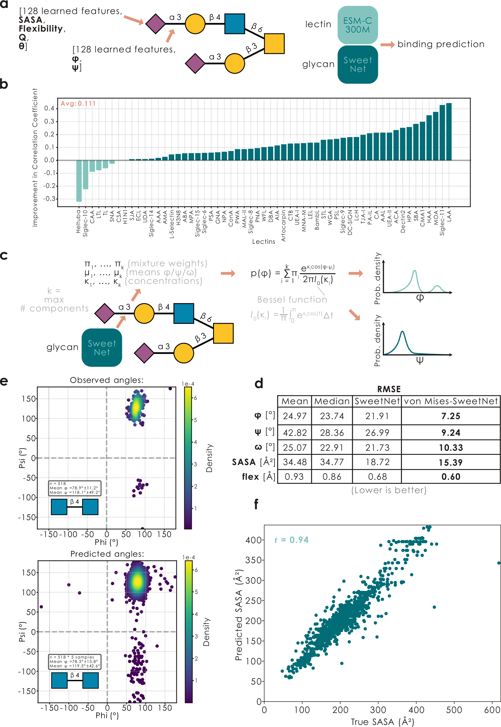
Fig. 5: Glycan conformers are informative for AI models and can be predicted.

a Glycan 3D attributes can be used by AI models operating on glycan-based graphs, with the example of a structure-informed version of LectinOracle. b LectinOraclestruct binding predictions correlate better with experimentally measured values. Shown via a bar graph is the improvement in Pearson’s correlation coefficient of prediction vs experiment for the 58 well-known lectins analyzed above, comparing predictions by LectinOracle and LectinOraclestruct. c Schematic view of predicting torsion angles as multimodal von Mises distributions. Shown is the formula to calculate angle probabilities, given predicted parameters, by using the modified Bessel function of the first kind and order 0. d SweetNet-style glycan models can predict structural attributes from sequence alone. For the structural attributes of torsion angles (φ, ψ, ω), SASA, and flexibility, we provide monosaccharide (SASA, flexibility) or disaccharide (torsion angles) specific baselines (mean, median), as well as model predictions for a model trained on only the most-frequent conformer (“SweetNet”) or individual conformers (“von Mises-SweetNet”). Values are provided as RMSE (lower is better), with the best performance for each attribute bolded. e Ramachandran distribution of torsion angles for the disaccharide GlcNAcβ1-4GlcNAc as observed across all conformers (n = 518; drawn with the glycontact.visualize.ramachandran_plot function) or predicted by a von Mises-SweetNet-style model by sampling five points from the multimodal von Mises distribution created from predictions for each disaccharide sequence occurrence (n = 518 × 5). f Predictions of monosaccharide-level SASA values from the test set, by a von Mises-SweetNet model, are strongly correlated with observed SASA values, quantified by the shown correlation coefficient as Pearson’s r.