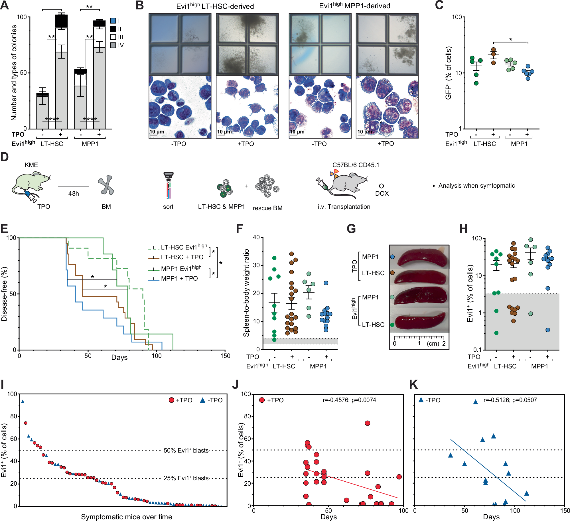
Fig. 2: TPO increases colony formation and accelerates iKMT2A-MLLT3-driven AML.

A Number and types of colonies formed by Evi1high LT-HSC and Evi1high MPP1 from KME mice (on DOX) harvested 2 days after TPO (200μg/kg BW) or PBS treatment (LT-HSC (PBS): n = 5, LT-HSC (TPO): n = 4, MPP1 (PBS): n = 4, MPP1 (TPO): n = 6). More “type IV” colonies were formed by TPO-exposed cells. n= number of MC. B Representative pictures of colonies (2.5x) (top) and images of cytospin preparations (60x) (bottom) of Evi1high LT-HSC- (left) and Evi1high MPP1-derived-cells (right) from mice with or without TPO treatment grown for 10 days. Scale bar = 10 μm. C Proportion (%) of Evi1+ ( = GFP+) cells in Evi1high LT-HSC (green & brown)- and Evi1high MPP1 (light green & blue)-derived colony-forming cells from mice with or without TPO treatment. LT-HSC: TPO (n = 3), PBS (n = 5); MPP1: TPO (n = 6), PBS (n = 5). D Experimental outline: transplantation of sorted LT-HSC or MPP1 from TPO-stimulated KME mice wildtype recipients (E) Kaplan–Meyer plot of disease-free mice. Transplantation of sorted HSCP from TPO-treated mice resulted in accelerated disease development: MPP1: 41 d vs 79 d, n = 14 vs n = 7, p = 0.025; LT-HSC: 46 d vs 90 d, n = 21 vs n = 11, p = 0.028; Mantel-Cox test. F Spleen-to-BW ratio and (G) representative pictures of spleens from diseased mice transplanted with Evi1high LT-HSC or -MPP1 with and without TPO pre-treatment: LT-HSC-derived: TPO (n = 20), PBS (n = 10); MPP1-derived: TPO (n = 13), PBS (n = 6). Gray area in (F): spleen size in healthy mice. H Proportion (%) of Evi1+ ( = GFP+) BM cells from diseased mice transplanted with LT-HSC or MPP1 from TPO-treated or untreated controls. LT-HSC-derived: TPO (n = 19), PBS (n = 9); MPP1-derived: TPO (n = 13), PBS (n = 6). (I) Flow cytometric quantification of the proportion (%) of Evi1+ leukemic cells in diseased animals transplanted with LT-HSC or MPP1 from TPO- or PBS-treated donors. J–K Correlation between disease latency and the proportion of Evi1+ BM cells in diseased mice transplanted with (n = 19) (J) or without (n = 23) TPO-treated (K) cells. Two-sided Pearson correlation test was used to calculate the significance. N = number of mice. Statistical significance was calculated with 1-way ANOVA (C, F, H) and 2-way ANOVA (A) followed by Tukey’s post-hoc were used to test for significance and data are represented as mean ± SEM (*p < 0.05; **p < 0.01; ***p < 0.001; ****p < 0.0001). Source data are provided in the Source Data file.