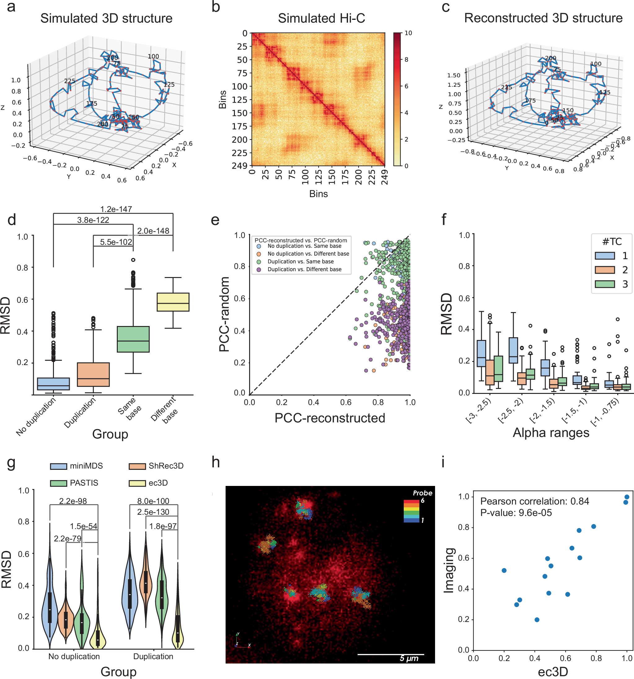
Fig. 2: Performance of ec3D on simulated data.
From: Reconstructing the three-dimensional architecture of extrachromosomal DNA with ec3D

a A simulated 3D circular structure (ground truth) with 250 bins. b A simulated Hi-C matrix generated from the structure in (a). c The reconstructed structure computed by running ec3D on the Hi-C data in (b). d RMSD-metric simulation test results in 4 different groups: No duplication - ground-truth versus reconstructed structures without duplication; Duplication - ground-truth versus reconstructed structures with duplication; Same base - random pairs of structures with the same base structure; Different base - random pairs of structures with different base structures. Each group has 450 pairs of samples. P-values were calculated using a one-sided Wilcoxon rank-sum test for two samples. Center lines indicate the median. Boxes represent the interquartile range (IQR) from the 25th to the 75th percentile. Whiskers extend to the minimum and maximum values within 1.5 times the IQR (the same below). e PCC values of ground truth versus reconstructed structures (PCC-reconstructed) compared to PCC values of ground truth versus random structures (PCC-random). A data point at the bottom right of the dashed line indicates that the reconstructed structure is more similar to the ground truth than a random structure. f Distribution of RMSD values (ground truth versus reconstructed structures) over \(\alpha\) values. Each range of \(\alpha\) value and number of topological constrictions includes 60 samples (30 with duplication and 30 without duplication). g Violin plots showing the RMSD comparisons between ec3D and other methods that reconstruct DNA structure from Hi-C. Box plots within each violin indicate the median, interquartile range (IQR) from the 25th to the 75th percentile, and whiskers extending to the minimum and maximum values within 1.5 times the IQR. P-values were calculated using a one-sided Wilcoxon rank-sum test for two samples. h Imaged TR14 ecDNAs using Sequential OligoSTORM. i The correlation of the pairwise bin distances obtained by ec3D and by OligoSTORM imaging averaged across 10 ecDNA molecules. The distances were normalized to a range of 0.2 –1.0 by min-max normalization. The P-value was calculated using a two-sided t-test. Source data are provided as a Source Data file.