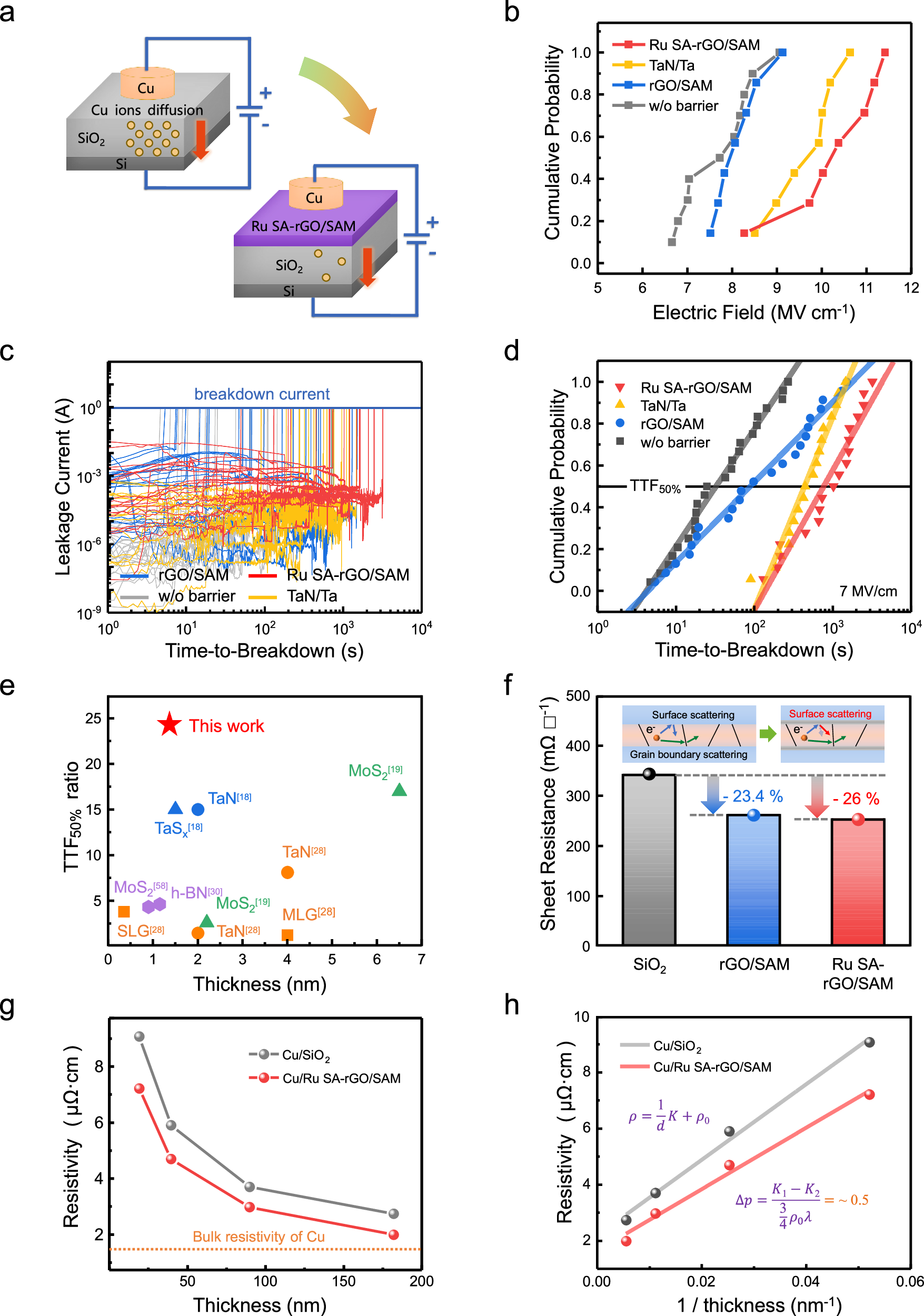
Fig. 6: Electrical diffusion barrier properties and conductivity of single atom Ru-supported (Ru SA)-rGO/SAM.

a Schematic diagram of failure mechanism of Cu interconnects under electric field. b I-V measurement including devices without diffusion barrier and devices with rGO/SAM, TaN/Ta and Ru SA-rGO/SAM diffusion barrier. c Time-to-breakdown of devices tested by TDDB measurement. d Statistical distribution of time-to-breakdown of devices. e Comparison of TTF50% ratio and thickness of the Ru SA-rGO/SAM developed in this work with those reported in recent research (details shown in supplementary Table 5). f Sheet resistance of devices with different diffusion barriers. g Resistivity of Cu films varying thicknesses (19.2 nm ~ 182 nm) on SiO2 substrate and Ru SA-rGO/SAM h Linear fitting of the resistivity (\(\rho\)) versus inverse thickness (\(1/d\)) relationship for Cu films on SiO2 substrate and on Ru SA-rGO/SAM. The coefficients of determination (\({R}^{2}\)) are 0.99 for Cu/SiO2 and 0.98 for Cu/Ru SA-rGO/SAM. By comparing the slope difference between two curves, the surface scattering parameter of the two structures are calculated to differ by \(\triangle p\) = ~ 0.5. Source data are provided as a Source Data file.