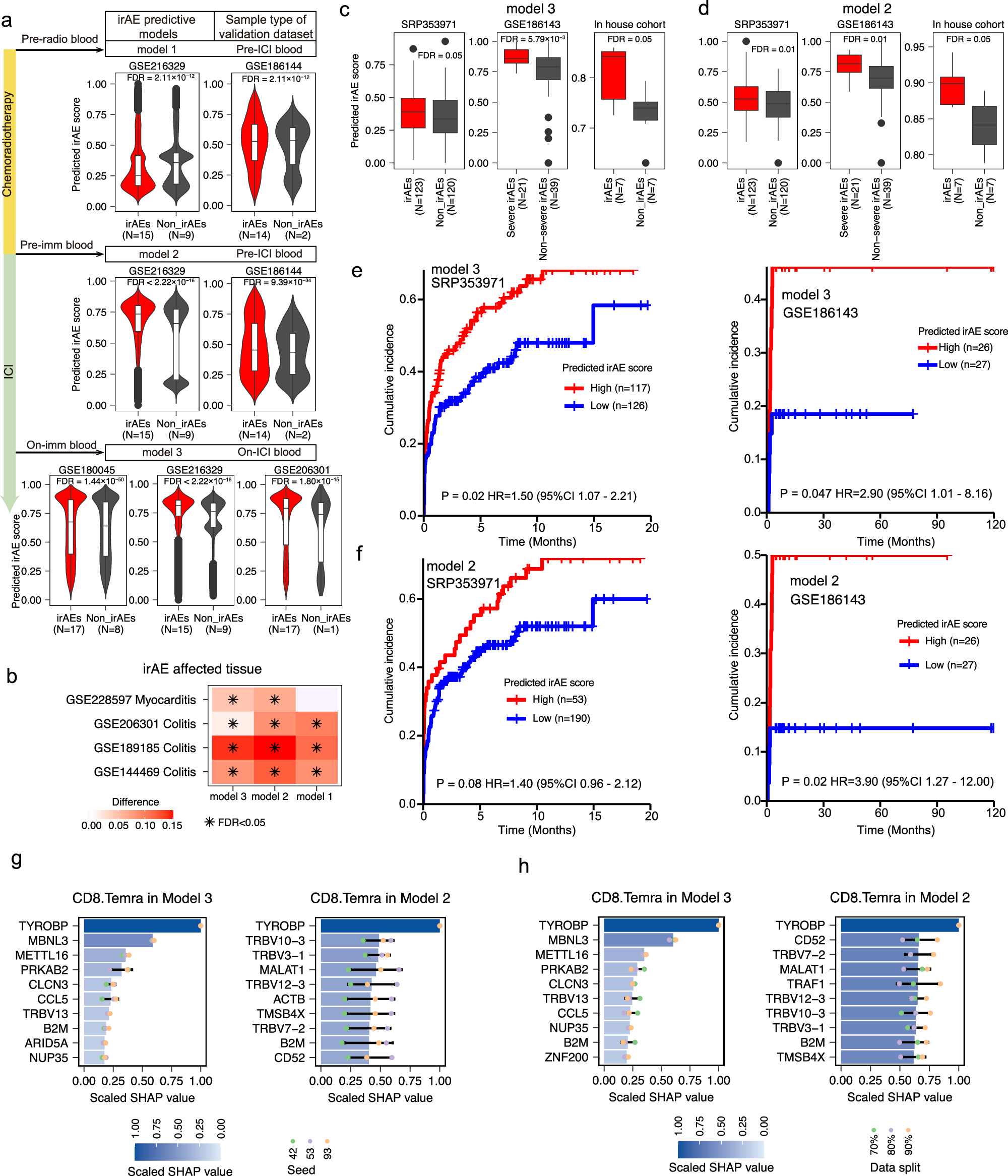
Fig. 7: Validation of the irAE predictive models using independent scRNA-seq and bulk RNA-seq datasets.

a Violin plots displaying predicted irAE scores in blood samples collected before (pre-ICI blood) or during ICI treatment (on-ICI blood) from irAE or non-irAE patients. Scores were calculated using the irAE models developed from scRNA-seq data of blood samples collected at three time points: pre-radio (before chemoradiotherapy and ICI, referred to as model 1), pre-imm (after chemoradiotherapy but before ICI, referred to as model 2), and on-imm (after chemoradiotherapy and during ICI treatment, referred to as model 3). P values were determined using two-sided Wilcoxon rank-sum test, and FDR values were calculated using the Benjamini–Hochberg method. b Heatmap showing changes in predicted irAE scores (calculated by models 1–3) between irAE-affected tissues and normal controls. Red and blue dots indicate increased and decreased scores in irAE-affected tissue, respectively. P values were determined using the two-sided Wilcoxon rank-sum test, and FDR values were calculated using the Benjamini–Hochberg method. * represents FDR < 0.05. Sample sizes: GSE206301 (colitis: n = 13; control: n = 5); GSE144469 (Colitis: n = 6; control: n = 5); GSE189185 (Colitis: n = 4; control: n = 3); GSE228597 (myocarditis: n = 15; control: n = 8). c, d Boxplots comparing predicted irAE scores from the model 3(c) and model 2 (d) using bulk RNA-seq data of pre-ICI blood samples from irAE and non-irAE patients across publicly available datasets and an in-house cohort. For GSE186143 and in-house cohort, P values were determined using the two-sided Wilcoxon rank-sum test, while for SRP353971, the one-sided Wilcoxon rank-sum test was applied. FDR values were computed using the Benjamini–Hochberg method. In all boxplots from a, c and d, the center line represents the median, the bounds of the box indicate the 25th and 75th percentiles, and the whiskers extend to 1.5 × IQR. e, f Cumulative incidence analysis of severe irAE or any irAE onset. Patients were stratified based on predicted irAE scores from model 3 (e) and model 2 (f). P values were determined by log-rank test for cumulative incidence analysis. All sample sizes in a–f reported are biological replicates, with the patient serving as the independent unit of study. g, h SHAP values quantifying the contribution of each input gene to irAE predictions of models across three different random seeds (g) and three data split proportions (h). Raw SHAP values were averaged within each cell subcluster and scaled to 0–1 range. Data are presented as mean ± SD. Bar plots show mean scaled SHAP values; error bars indicate standard deviation, and each dot represents one independent model run using a different random seed or split proportion. HR hazard ratio, SHAP shapley additive explanations. Source data are provided as a Source Data file.