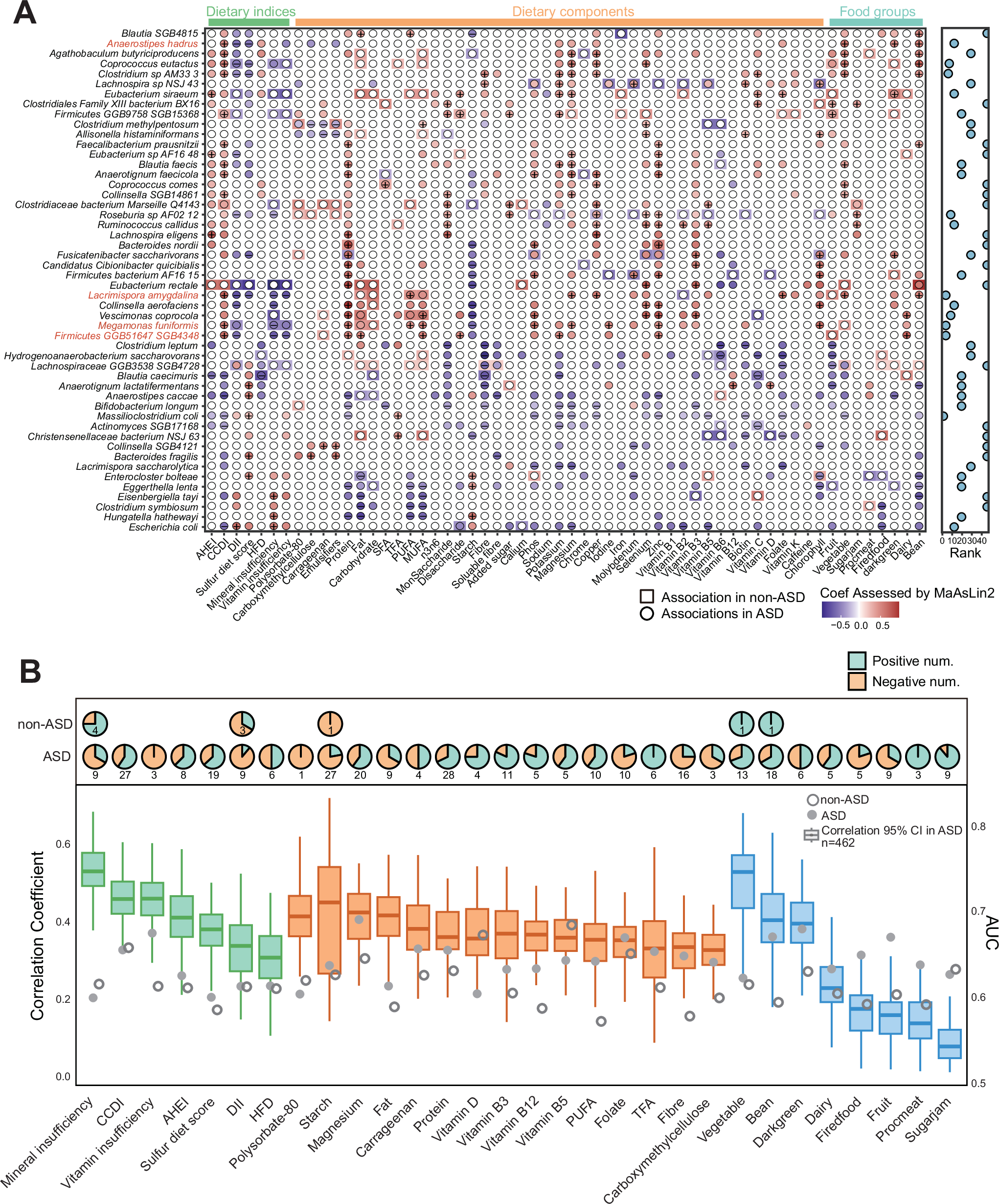
Fig. 2: ASD-specific microbial associations with dietary profiling.
From: Distinct diet-microbiome associations in autism spectrum disorder

A Heatmap displays the top 50 diet-associated microbial species in children with ASD (in circle shape) that lost significant associations in non-ASD peers (in rectangular shape). Significant associations (MaAsLin2, qval < 0.1, adjusted for age, sex, and gastrointestinal conditions) are color-coded by dietary category: green (dietary indices), orange (nutritional components), and blue (food groups). Coefficients details and prevalence for each species were provided in Supplementary Data 1, detailed in the Description of Additional Supplementary Files. The significant associations (qval < 0.05) are annotated with + or - according to the directions of associations. B Microbial predictors of dietary profiling. Sector diagrams quantify the prominence of significant diet-microbe associations (top: ASD; bottom: non-ASD). Machine learning models demonstrate the predictive power of microbiome features by generating correlation results (left axis) and AUC values (right axis), respectively. Box plots display the agreement between actual dietary values and microbiome-based predictions from 10-fold cross-validated regression models in ASD, with error bars representing the 95% confidence interval (CI). Predictive performance is further quantified by median AUC values from binary classification (solid circles: ASD; hollow circles: non-ASD). CCDI, the Chinese Children's Healthy Dietary Index; AHEI, Alternative Healthy Eating Index; DII, Dietary Inflammatory Index; HFD, healthy food diversity index; SFA, saturated fatty acids; MUFA, monounsaturated fatty acids; PUFA, polyunsaturated fatty acids; TFA, trans-fatty acids.