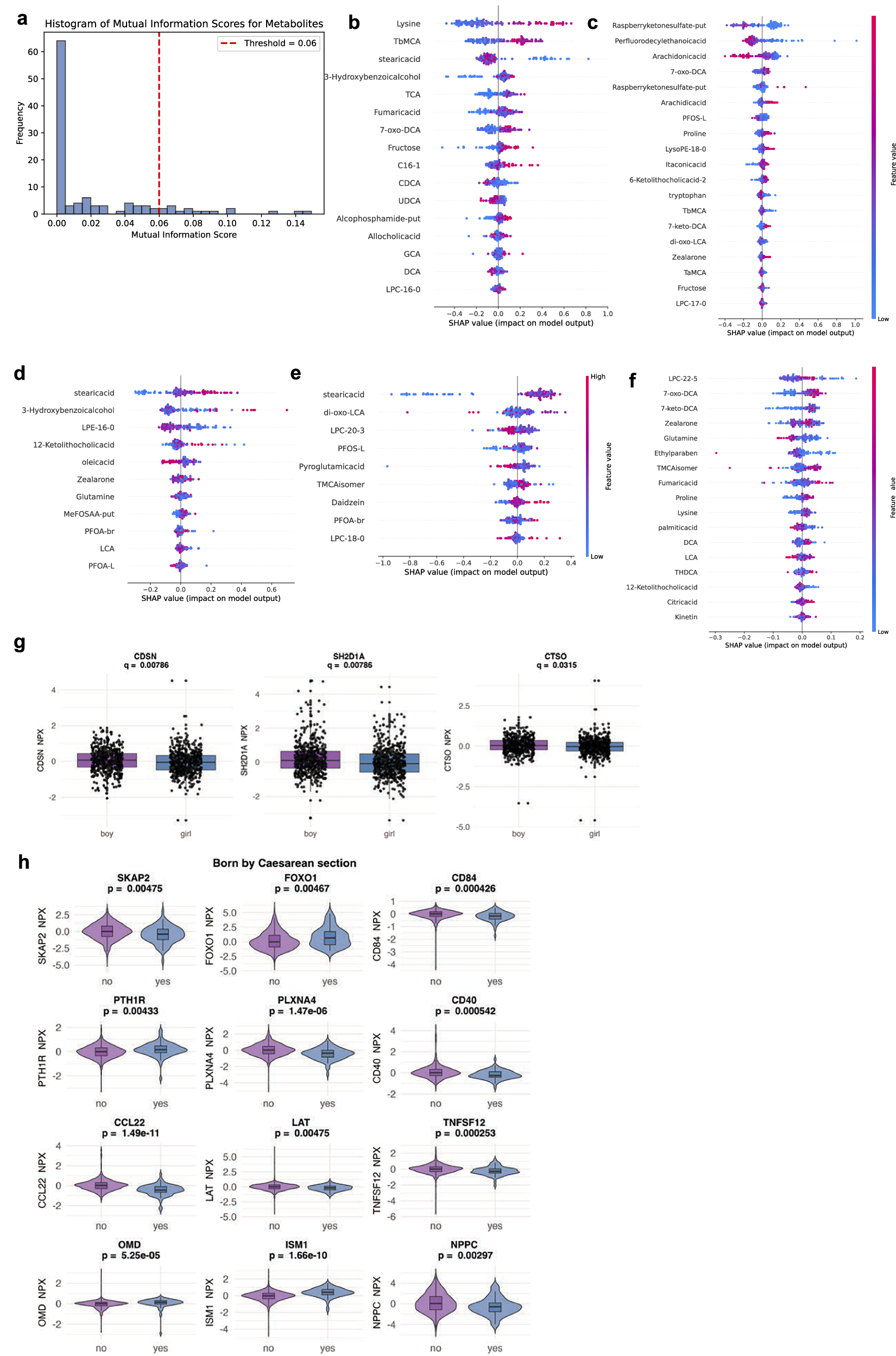
Fig. 9: Associations between the cord blood metabolome, exogenous compounds, pre and perinatal factors, and key type 1 diabetes (T1D)-associated proteins.
From: The inflammatory path toward type 1 diabetes begins during pregnancy

Metabolites measured in cord blood at birth (n = 132) are screened for possible association with proteins, using mutual information (MI) scoring. The elbow method sets the MI threshold for selecting significant metabolites. a For tissue inhibitor of metalloproteinases 3 (TIMP3), the top 16 metabolites are shown. b–f SHAP (SHapley Additive exPlanations) values illustrate relationships between these metabolites and the concentration levels of key T1D-associated proteins in cord blood (n = 132). Metabolites linked to b TIMP3 and c adenosine deaminase (ADA), which are both decreased in children who later develop T1D. Metabolites linked to d iduronate 2-sulfatase (IDS), e major histocompatibility complex, class II, DR alpha (HLA-DRA), and f cathepsin C (CTSC), which are elevated in children who later develop T1D. Protein abundances (normalized protein expression, NPX, values) are shown, based on Wilcoxon and eXtreme Gradient Boosting (XGBoost) analyses. Factors associated by two-sided test with concentrations of proteins identified in Fig. 3c, d and Supplementary 4, including g) biological sex, h birth by Caesarean section, all significant after FDR correction for multiple comparisons (n = 1204). The boxplot (g) shows the median (line) and interquartile range (box, 25th–75th percentile) to demonstrate the data distribution. Whiskers extend to the most extreme values within 1.5 × interquartile range (IQR) of the lower and upper quartiles; points beyond the whiskers are plotted as outliers. Values are displayed as normalized protein expression (NPX). 7-keto-DCA 7-ketodeoxycholic acid, 7-oxo-DCA 7-oxodeoxycholic acid, C16-1 hexadecenoic acid, CCL22 C-C motif chemokine 22, CD40 cluster of differentiation 40, CD84 cluster of differentiation 84, CDSN corneodesmosin, CTSO cathepsin O; DCA, deoxycholic acid; di-oxo-LCA, 3,12-dioxo-lithocholic acid; FOXO1, forkhead box protein O1, GCA glycocholic acid, ISM1 immunoglobulin superfamily member 1, LAT linker for activation of T cells, LCA lithocholic acid, LPC-16:0 lysophosphatidylcholine 16:0, LPC-17:0 lysophosphatidylcholine 17:0, LPC-20:3 lysophosphatidylcholine 20:3, LPC-22:5 lysophosphatidylcholine 22:5, LPE-16:0 lysophosphatidylethanolamine 16:0, MeFOSAA-put methyl perfluorooctanesulfonamido acetic acid, putative, NPPC natriuretic peptide C, OMD osteomodulin, PFOS-L perfluorooctanesulfonate, linear, PFOA-br perfluorooctanoate, branched, PFOA-L perfluorooctanoate, linear, PLXNA4 plexin A4, PTH1R parathyroid hormone 1 receptor, SH2D1A SH2 domain–containing protein 1A, SKAP2 src kinase-associated phosphoprotein 2, TaMCA tauro-α-muricholic acid, TbMCA tauro-β-muricholic acid, TCA taurocholic acid, THDCA taurohyodeoxycholic acid, TMCA isomer tauromuricholic acid isomer, UDCA ursodeoxycholic acid.