Fig. 3: Phosphorylation of HtL1 by TaCDPK13 inhibits its enzyme activity.
From: O-GlcNAc and phosphorylation modifications on HtL1/FBA10 regulate wheat vernalization for flowering

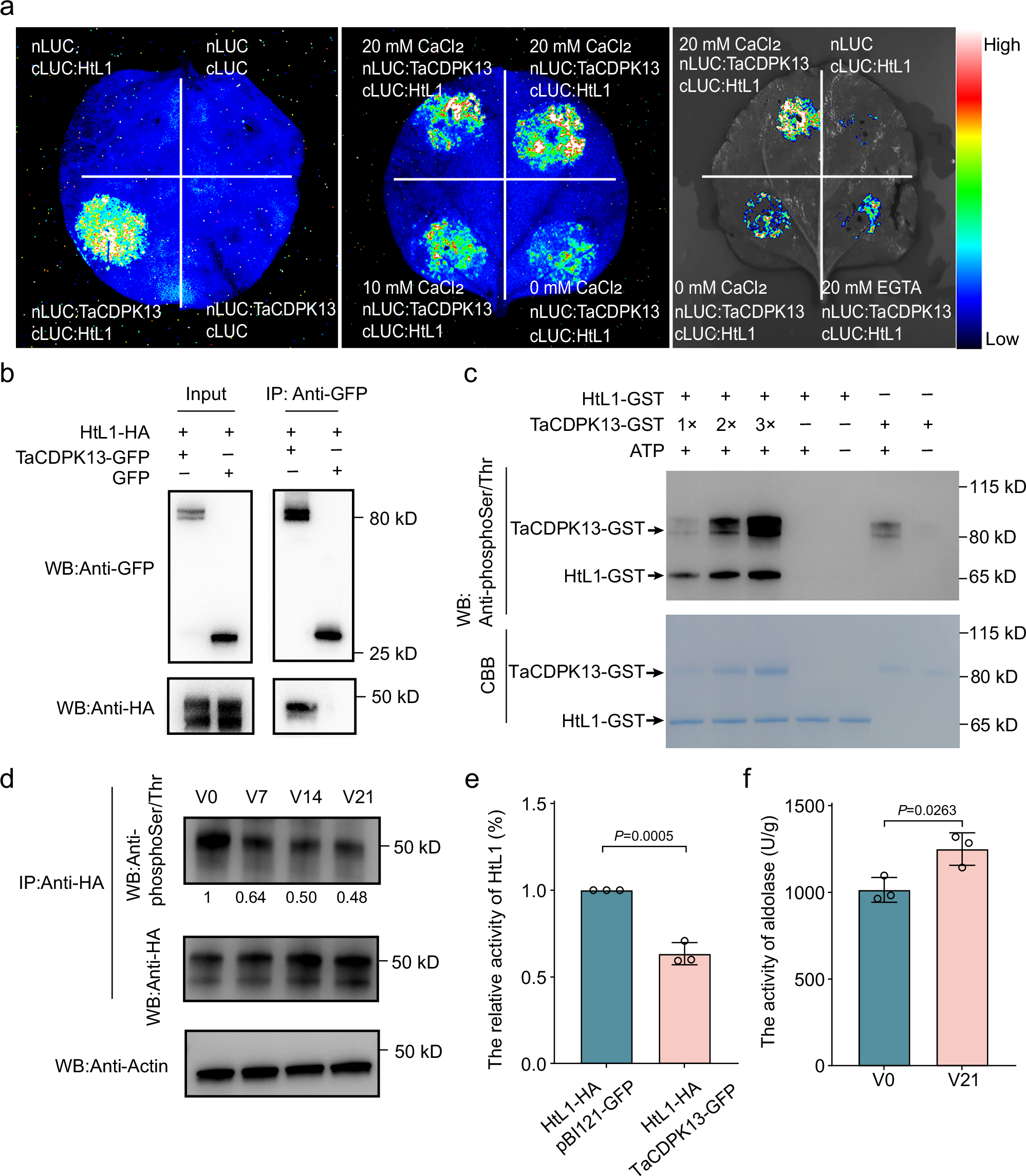
a Detection of the interaction between HtL1 and TaCDPK13 using Luminescence Complementation Imaging (LCI) assay. CaCl2 enhances the interaction between HtL1 and TaCDPK13, whereas EGTA reduces it. Luciferase activity was assessed 48 h after infiltration. Three independent biological replicates were performed. b Co-immunoprecipitation (Co-IP) analysis shows the interaction between HtL1-HA and TaCDPK13-GFP. HtL1-HA and TaCDPK13-GFP were transiently co-expressed in N. benthamiana leaves. Immunoprecipitation was performed using anti-GFP magnetic beads. Three independent biological replicates were performed. c TaCDPK13 phosphorylates HtL1 in vitro. Phosphorylation modification of HtL1 was detected using anti-phosphoSer/Thr antibody. Three independent biological replicates were performed. d Vernalization inhibits phosphorylation of HtL1. Phosphorylation levels of constitutively overexpressed HtL1 were evaluated during various vernalization durations in HtL1-OE plants. Total proteins were extracted from plumules of wheat plants vernalized at 4 °C for 0, 7, 14 and 21 days, respectively. Phosphorylation modification of HtL1 was detected using anti-phosphoSer/Thr antibody, and the constitutively overexpressed HtL1 was detected using anti-HA antibody. Actin was probed as a loading control. The phosphorylation levels were first normalized to HtL1, and then the relative phosphorylation levels at V7, V14, and V21 were further normalized to the level at V0 (set to 1). The relative protein abundance was quantified using ImageJ software. Three independent biological replicates were performed. e TaCDPK13 inhibits the aldolase activity of HtL1 in tobacco leaves. HtL1-HA was co-expressed with GFP and TaCDPK13-GFP, respectively, followed by immunoprecipitation of HtL1 using anti-HA antibody for enzyme activity assays. Three independent biological replicates were performed. Data are presented as mean ± SD, two-tailed Student’s t-test for statistical analysis. f Vernalization significantly increases total aldolase activity in HtL1-OE plants. The plumules of the HtL1-OE3 line were vernalized at 4 °C for 0 and 21 days, and then collected for protein isolation and enzyme activity tests. Three independent biological replicates were performed. Data are presented as mean ± SD, two-tailed Student’s t-test for statistical analysis. Source data are provided with this figure.