Fig. 4: TaCDPK13 inhibits flowering in winter wheat.
From: O-GlcNAc and phosphorylation modifications on HtL1/FBA10 regulate wheat vernalization for flowering

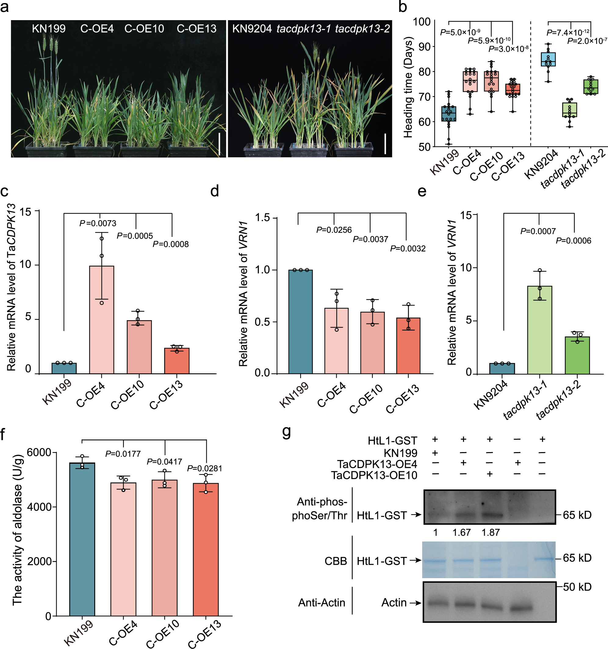
a The morphological phenotype of TaCDPK13 overexpression and tacdpk13 mutant plants. TaCDPK13-OE plants were cultivated in the greenhouse following 21 days of vernalization, and photographs were captured 63 days after planting. The tacdpk13 mutants were vernalized for 28 days, then moved to the greenhouse and photographed 61 days after planting. Scale bars, 10 cm. b Statistical analysis of heading time of TaCDPK13-OE lines and KN199, as well as tacdpk13 mutants and wild-type KN9204. The box plots display the interquartile range, comprising the first quartile, median, and third quartile, while the whiskers extend from the minimum to the maximum values, (n = 20 plants in the TaCDPK13-OEgroup, and n = 12 plants for each line in the tacdpk13 mutants group). Two-tailed Student’s t-test for statistical analysis. c The relative mRNA abundance of TaCDPK13 determined by RT-qPCR in TaCDPK13-OE and KN199 plants with 21 days of vernalization. The plants were vernalized for 21 days, following which RNA extraction was conducted. The transcript levels of TaCDPK13 were normalized to ACTIN, then normalized to KN199 plants. Three independent biological replicates were performed. Data are mean ± SD, two-tailed Student’s t-test for statistical analysis. d and e RT-qPCR analysis shows the relative mRNA abundance of VRN1 in TaCDPK13-OE lines and tacdpk13 mutants, as well as their respective wild-type of KN199 and KN9204. TaCDPK13-OE lines and KN199 were vernalized for 21 days, tacdpk13 mutants and KN9204 were vernalized for 28 days, following which RNA extraction was conducted. The transcript levels of VRN1 were normalized to ACTIN, then normalized to wild-type plants. Three independent biological replicates were performed. Data are mean ± SD, two-tailed Student’s t-test for statistical analysis. f The total aldolase activity analysis in TaCDPK13-OE plants with 21 days of vernalization. Three independent biological replicates were performed. Data are presented as mean ± SD, two-tailed Student’s t-test for statistical analysis. g In vivo overexpressed TaCDPK13 increases the phosphorylation level of in vitro purified HtL1. Total proteins were isolated from plumules of TaCDPK13-OE lines and KN199 without vernalization, followed by incubation with purified HtL1-GST for subsequent phosphorylation analysis. Actin was probed as a loading control. Three independent biological replicates were performed. The relative protein abundance was quantified using ImageJ software. Source data are provided with this figure.