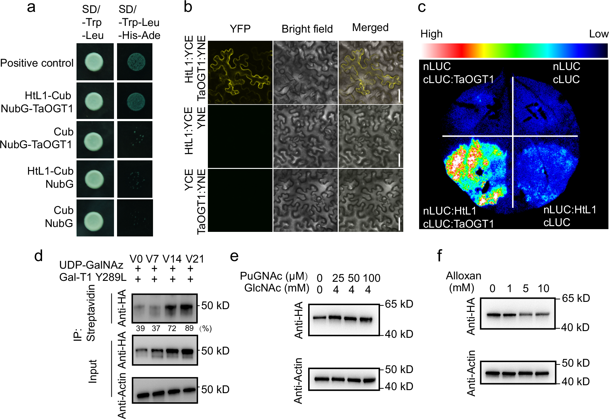
Fig. 5: O-GlcNAcylation of HtL1 is catalyzed by TaOGT1, and enhances its stability.
From: O-GlcNAc and phosphorylation modifications on HtL1/FBA10 regulate wheat vernalization for flowering

a Yeast two-hybrid (Y2H) assay shows the interaction between HtL1 and TaOGT1. APP-Cub and NubG-Fe65 was employed as the positive control. b Bimolecular Fluorescence Complementation (BiFC) assay indicates the interaction between HtL1 and TaOGT1 in vivo. Scale bars, 50 µm. c Detection of the interaction between HtL1 and TaOGT1 by Luciferase Complementation Imaging (LCI) assay. Luciferase activity was assessed 48 h after infiltration. d Vernalization induces an enhanced O-GlcNAcylation level of HtL1 and promotes its accumulation in wheat. Chemoenzymatic labeling approach was conducted for analyzing O-GlcNAcylated HtL1 in wheat. The HtL1-OE plants were vernalized at 4 °C for 0, 7, 14, and 21 days, respectively, and then for total protein isolation and chemoenzymatic labeling. O-GlcNAcylated proteins were selectively enriched for subsequent detection of the target protein. Constitutively expressed HtL1 was detected using anti-HA antibody. The HtL1 levels were normalized to Actin, and then for quantification of the percentage of O-GlcNAcylated HtL1 relative its total amount. The relative protein abundance was quantified using ImageJ software. (n = 3 biological replicates for the analysis of HtL1-HA levels, and n = 3 biological replicates for chemoenzymatic labeling and the assay of O-GlcNAc modification levels of HtL1-HA following vernalization treatment). e and f Inhibitors that modify O-GlcNAc levels impact HtL1 stability. Germinating seeds of HtL1-OE plants were treated with PUGNAc combined with GlcNAc, or Alloxan alone during vernalization (V21), then for total protein extraction. HtL1 was detected using anti-HA antibody. Actin was probed as a loading control in (d), (e) and (f), respectively. Three independent biological replicates were performed. Source data are provided with this figure.