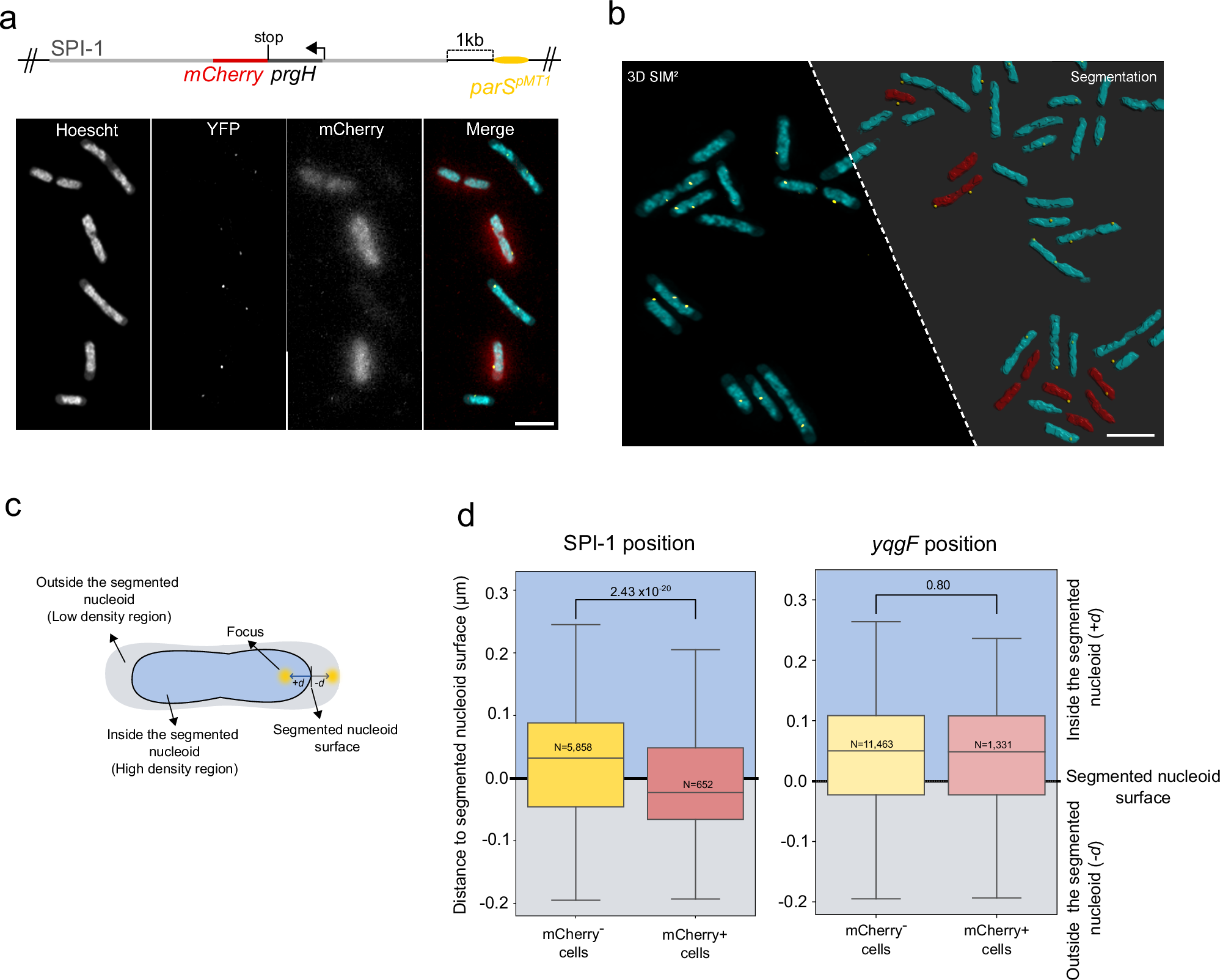
Fig. 5: Subcellular localization of SPI-1 in Salmonella cells.

a Upper panel: schematic representation of the SPI-1 locus, showing the prgH(stop)mcherry transcriptional fusion in its native location and the insertion of parSpMT1 site, 1 kb upstream of the last SPI-1 gene. Lower panel: Combination of SIM² images of Salmonella nucleoids (Hoescht), ParB:YFP/parSpMT1 (YFP), wide-field signal of mCherry+ and a merge of the three images (maximum intensity projection) in ESP. Scale bar = 2 µm. b Representative 3D-SIM field before and after segmentation and identification of active SPI-1 cells in ESP. After segmentation, nucleoids of mCherry- cells are shown in cyan, nucleoids of mCherry+ in red and the SPI-1 locus as a green dot. Scale bar = 2 µm. c The distance of ParB:YFP/parSpMT1 focus is measured from cells by taking the shortest distance to the segmented nucleoid surface, with positive values (+d) representing distances inside the segmented nucleoid (high DNA density regions) and negative distances (-d) representing distances outside the segmented nucleoid. D Box plot representing the distribution of distances for a given ParB:YFP/parSpMT1 focus to the nucleoid surface (black line, ‘0’ value) in mCherry- (yellow) and mCherry+ (pink) cells, at the SPI-1 locus (left panel) or the yqgF locus (right panel). Positive y-axis values represent distances measured for foci that are in the segmented nucleoid (blue), negative values represent distances measured for foci that are outside the segmented nucleoid (gray). All boxplots in this figure represent the first quartile, median and third quartile. The upper whisker extends from the hinge to the largest value no further than 1.5* the inter-quartile range (IQR, i.e., distance between the first and third quartiles) from the hinge. The lower whisker extends from the hinge to the smallest value at most 1.5*IQR of the hinge. The number of analysed foci is indicated in each panel (‘N’). Pairwise comparisons were performed using the two-sided Wilcoxon rank-sum test to assess statistical significance and the p-values are shown in each plot. Source data are provided as a Source Data file.