Fig. 2: Validation of ALFA-K on longitudinal single-cell data.
From: ALFA-K: Local adaptive mapping of karyotype fitness landscapes

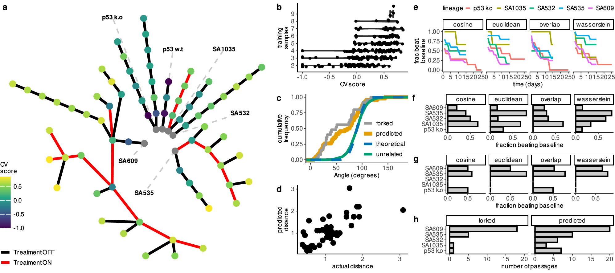
a Lineage graph showing experimental passages (nodes) colored by ALFA-K CV score, used here as a proxy for model fit in the absence of ground truth fitness. Red edges indicate intervals of cisplatin treatment. To select inputs for forecast validation (c–g), we defined sublineages as any passage plus a preceding history; for each potential endpoint, the history length and frequent clone threshold maximizing the CV score were chosen. Sublineages with CV score ≤ 0 were excluded, yielding 35 sublineages for analysis. b CV score generally improves with the number of passages used for training. c Cumulative frequency distribution functions (CDFs) of angle metrics comparing forecasts to ground truth. ALFA-K forecasts (predicted) show similar directional accuracy to comparisons between sister passages (forked). Both are significantly more aligned with the true direction than the random-orientation null (theoretical), which is matched by comparisons between unrelated lineages. d Predicted vs. observed Wasserstein distances between consecutive passages. e Fraction of the 35 selected sub-lineages where ALFA-K forecasts outperform a static “no-evolution” baseline, plotted against time since training for all metrics. f Fraction of ALFA-K forecasts outperforming the static baseline at the specific forecast horizon corresponding to the next measured passage. g Fraction of sister passages which “beat baseline'', evaluated on available forked passages. h Number of passages available for metric evaluation corresponding to (f–g). Source data underlying these plots are available in the ALFA-K repository.