Fig. 4: Parent cell karyotype and treatment context shape CNA fitness effects.
From: ALFA-K: Local adaptive mapping of karyotype fitness landscapes

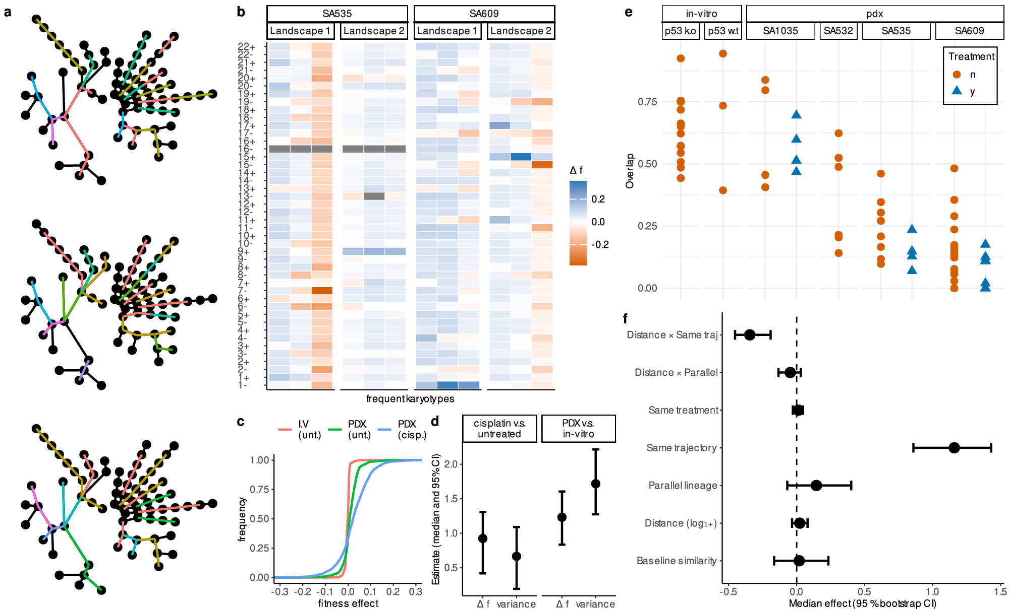
a Radial dendrograms of all sequenced passages. Colored segments indicate different sets of non-overlapping evolutionary trajectories used within different bootstrap replicates. b For each karyotype, the fitness change associated with gaining or losing each chromosome was predicted by ALFA-K. The resulting vectors (Δf profiles) for sample karyotypes are shown in each column. c Empirical cumulative-distribution functions of Δf for the three analysed conditions, from a single bootstrap replicate. d Estimated effects of experimental context and treatment on the fitness landscape. Points show the median coefficient estimates from 200 bootstrap replicates, with bars indicating the 95% confidence intervals. Effects are shown for both the magnitude of fitness changes (Δf) and their variance. e Abundance-overlap coefficients between consecutive passages, plotted by cell line, colored and shaped by treatment. Lower overlap signifies larger compositional changes from one passage to the next. f Factors influencing the Pearson correlation of Δf profiles between karyotype pairs. The plot shows the median coefficient estimates (points) and 95% confidence intervals (bars) from a bootstrapped linear mixed model with 200 bootstrap replicates. The “baseline” estimate represents the similarity for karoytypically identical, cisplatin-treated karyotype pairs from different cell lines. The slope term (Distance) quantifies how correlation changes with (log transformed) karyotypic distance, while its interaction coefficients indicate how that distance-decay is modified by pair type or treatment. All remaining categorical coefficients represent additive shifts from the baseline. Confidence intervals that do not intersect zero mark statistically significant effects (p = 0.05). Source data underlying these plots are available in the ALFA-K repository.