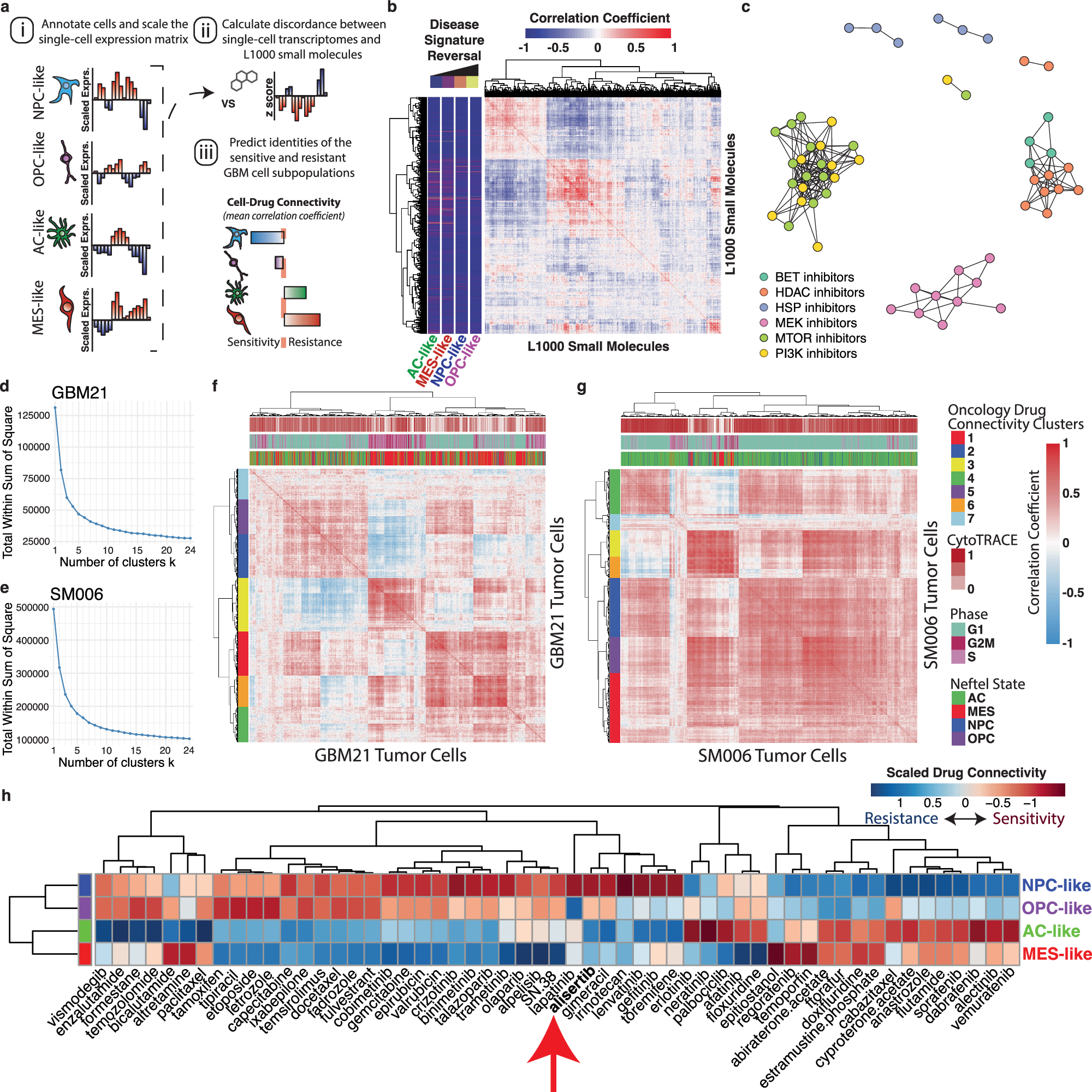
Fig. 2: Integration of single-cell expression and small molecule L1000 TCS signatures permits clustering of both compounds and cells by reversal of GBM cell transcriptional state-specific disease signatures.

a Schematic of single-cell sensitivity and resistance scoring. b Correlation matrix depicting similarities of L1000 small molecule TCSs by their connectivity to all individual cells within our single-cell atlas. Row annotations depict compound TCS discordance ratios for the reversal of AC-, MES-, NPC-, and OPC-like disease signatures calculated against non-neoplastic cells in the dataset. c Network plot of select L1000 small molecules colored by mechanism of action. Connections indicate a Pearson’s ρ > 0.7 between small molecules by their calculated discordances against all single-cells in the GBM dataset as represented in (b). d Elbow plot depicting the within-cluster sum of squares by number of clusters k for GBM tumor cells from patient sample GBM21. e Elbow plot depicting the within-cluster sum of squares by number of clusters k for GBM tumor cells from patient sample SM006 (Johnson17 et al. dataset) f–g. Correlation matrices depicting pairwise Spearman correlations of single GBM tumor cells from individual patient tumor samples (GBM21, in-house) (f), SM006 (Johnson et al.)17 (g) by their connectivity values to 63 FDA-approved oncology drug TCSs. Row annotation bars depict hierarchical clustering identities (k = 7). Column annotations depict CytoTRACE scores, cell cycle phase, and assigned Neftel et al. state identity. h Heatmap of scaled pseudobulk single-cell drug connectivities for FDA-approved oncology compounds and alisertib that were significantly different between Neftel et al. cell states (Significance was determined by an empirical Bayes moderated two-sided t-test (limma lmFit, eBayes), and p-values were Bonferroni-adjusted). Heatmap color indicates predicted cell state sensitivity to each compound (red = relative sensitivity, blue = relative resistance). Source data are provided as a Source data file.