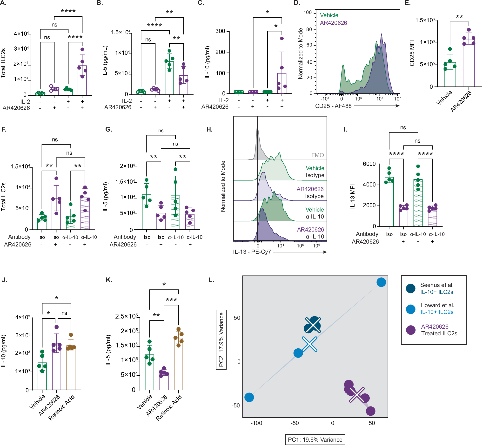
Fig. 6: FFAR3 agonism elicits a unique IL-10-producing effector state in ILC2s.

A Total ILC2s after 6-day culture with IL-33 and TSLP ± IL-2 and ± AR420626. All cultures use CC030 ILC2s harvested at Day 6. **** p < 0.0001. B IL-5 concentration in the supernatant of ILC2s activated with IL-33 and TSLP ± IL-2 and ± AR420626, groups = A-D left to right. (A–C **** p < 0.0001), (B–D ** p = 0.0034), (C-D ** p = 0.0045). C IL-10 concentration in the supernatant of ILC2s activated as in (B); first three groups (from left) were below the detection limit * p = 0.026. D Representative flow cytometry of CD25 expression on cultured ILC2s. E Quantification of CD25 expression by median fluorescence intensity (MFI) ** p = 0.0067. F Total ILC2s cultured with IL-33, TSLP, and IL-2 ± AR420626 ± α–IL-10 antibody (A-B ** p = 0.0037) (C-D ** p = 0.0045). G IL-5 concentration in the supernatant of ILC2s cultured as in (F) (A-B ** p = 0.0080) (C-D ** p = 0.0074). H Representative flow cytometry of IL-13 expression by intracellular cytokine staining in ILC2s with α–IL-10 antibody or isotype control ± AR420626 (FMO = fluorescence minus one control). I Quantification of IL-13 expression by MFI in ILC2s treated as in (H) **** p < 0.0001. J IL-10 concentration in supernatant of ILC2s activated with IL-33, TSLP, IL-2 and treated with DMSO(A), AR420626(B) (10 µM), or retinoic acid(C) (1 µM) (A-B * p = 0.013) (A–C * p = 0.020). K IL-5 concentration in supernatant of ILC2s cultured as in (J) (A B ** p = 0.0058), (A–C * p = 0.0242), (B-C *** p = 0.0003). L PCA of IL-10⁺ ILC2s from Howard et al., Seehus et al., and AR420626-treated ILC2s (see main text for references). Group-wise convex hulls indicate groups, with centroids marked by X. A–C, E–G, I–K: bar height = mean, error bars = SD, n = 5, paired biological replicates; each representative of one experiment. A–C, F, G, and I use two-way ANOVA with Sidak’s multiple testing correction, J, K use one-way ANOVA with Tukey’s multiple testing correction (two-tailed), and (E) uses a two-tailed paired Student’s t-test. ns not significant.