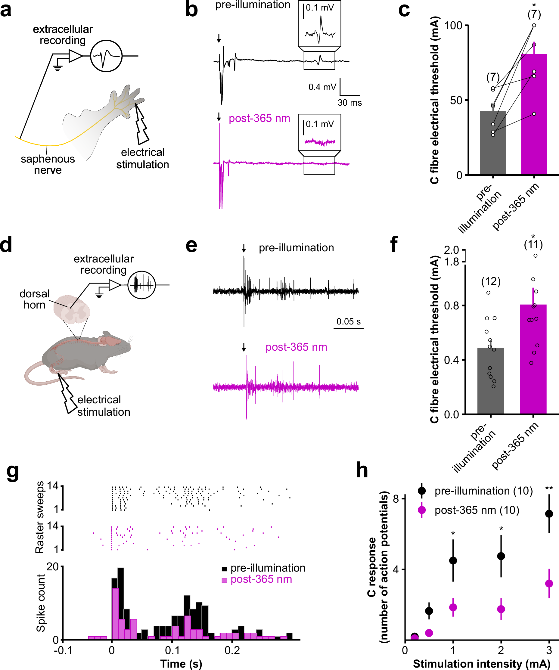
Fig. 5: 365 nm illumination of the skin decreases the excitability of C-fibers.

a Diagram of the nerve-skin preparation set-up used for extracellular recordings of C-fibers within the saphenous nerve (created in BioRender). b Representative nerve-skin recordings of C-fiber activity evoked by a 26.65 mA electrical stimulation (arrow) before and after a 10 min 365 nm illumination of its receptive field. Insets highlight the failure to record evoked C fiber activity following 365 nm illumination. c Comparison of electrical stimulation thresholds of C-fibers before and after a 10 min 365 nm illumination of their receptive fields. Electrical thresholds before and after illumination were compared using a two-sided Wilcoxon’s signed rank test (*p = 0.0156). d Diagram of in vivo extracellular recordings of spinal dorsal horn (SDH) neuron activity evoked by the electrical stimulation of their receptive field (created in BioRender). e Representative recordings of SDH neuron activity evoked by a 4 mA electrical stimulation (arrow) before and after a 10 min 365 nm illumination of the corresponding receptive field. Note the decreased number of action potentials following illumination. f Comparison of the electrical stimulation threshold required to record activity in SDH neurons before and after a 10 min 365 nm illumination of their receptive field. Electrical thresholds before and after illumination were compared using a two-sided Wilcoxon’s signed rank test (*p = 0.0172). g Representative raster plots (top) and superimposed histograms (bottom) of SDH neuron activity elicited by a 4 mA electrical stimulation of the corresponding receptive field, before (black) and after (purple) its illumination at 365 nm during 10 min. h C-fiber responses to different electrical stimulation intensities before and after a 10 min 365 nm illumination of the paw, quantified by the number of action potentials recorded in SDH neurons. Statistical analysis consists in a two-way Anova test followed by a Holm–Sidak’s multiple comparison test, comparing C fiber response before and after illumination for each stimulation intensity (*p < 0.05, **p < 0.01–0.2 mA: p = 0.9255, 1.65 mA: p = 0.4285, 4.5 mA: p = 0.0436, 4.75 mA: p = 0.0238, 7.15 mA: p = 0.0018). Data shown are mean ± s.e.m. The number of recorded neurons is indicated in the figure. Source data are provided in the Source Data file.