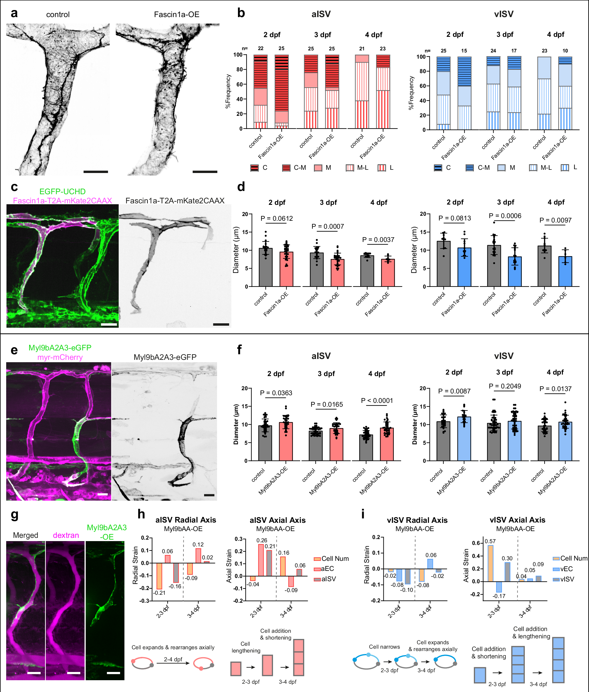
Fig. 6: Vessel constriction is enhanced by Fascin1a-induced circumferential actin assembly but disrupted by decreased Myosin II activity.

a, c Representative images of ISVs of 2 dpf (Tg(fli:Gal4ff)ubs3;Tg(UAS:EGFP-UCHD)ubs18 embryos with or without Fascin1a-T2A-mKate2CAAX overexpression (internal negative control). Scale bars, 10 μm (a) and 20 μm (c). b Actin organisation in control and Fascin1a-OE vessels at 2-4 dpf. Total number of ISVs (from 25/26/23 embryos at 2/3/4 dpf, 7/6/6 experiments) is indicated on the top of the bar. Fisher’s exact test (C/C-M vs other AOs, control vs Fascin1a-OE: aISV, p = 0.04/0.23/0.10; vISV, p = 0.27/0.67/0.30 at 2/3/4 dpf. d Quantification of vessel diameter in control and Fascin1a-OE aISVs (n = 20/19/12 vs 32/29/9) and vISVs (n = 10/21/11 vs 11/16/6) at 2/3/4 dpf (10/12/5 embryos; 2/3/2 experiments). Each point represents one ISV. Data are mean ± SD; unpaired two-tailed t test. e Representative images of ISVs of 2 dpf Tg(fli1:myr-mCherry)ncv1 embryos expressing constructs encoding dominant negative myosin light chain protein 6xUAS:myl9bA2A3-eGFP. Scale bar, 20 μm. f Quantification of vessel diameter in control and Myl9bA2A3-OE aISVs (n = 39/43/37 vs 32/33/41) and vISVs (n = 29/49/33 vs 23/48/36) from 2/3/4 dpf (17/17/20 embryos; 2/2/2 experiments). Each point represents one ISV. Data are mean ± SD; unpaired two-tailed t test. g Representative images of ISVs of 2 dpf wild-type embryos expressing Myl9bA2A3-eGFP in single cells. Microangiography is performed by injecting dextran rhodamine. Scale bar, 10 μm. h Radial and axial strains at 2-3 dpf and 3-4 dpf in myl9bA2A3-OE aISVs (averages from aISV, n = 32/33/41, aEC n = 24/10/18 at 2/3/4 dpf). i Radial and axial strains at 2-3 dpf and 3-4 dpf in myl9bA2A3-OE vISVs (averages from vISV, n = 23/48/36, vEC n = 12/22/27 at 2/3/4 dpf). Embryos used: n = 17/17/20 for vessel strain; n = 10/6/12 for cell strain, from 2/2/2 experiments. ISV intersegmental vessel, aISV arterial ISV, vISV venous ISV. Source data are provided as a Source Data file.