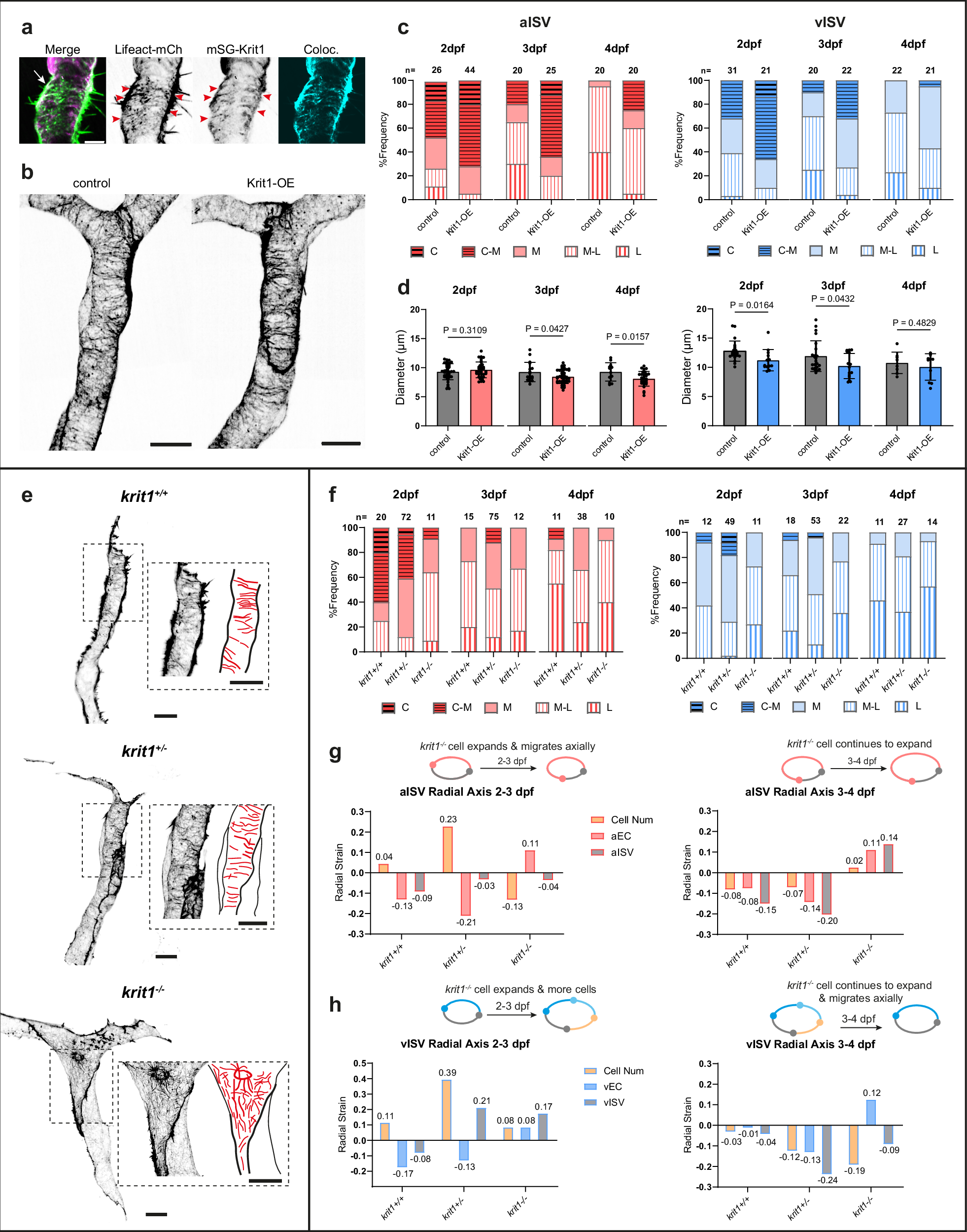
Fig. 7: Failure to assemble circumferential actin bundles in krit1-/- cells compromises cell contraction and vessel constriction.

a Colocalisation of circumferential actin with mStayGold-Krit1 in endothelial cortex and junction in a 2 dpf Tg(fli1:Lifeact-mCherry) embryo. White arrow, junction; red arrowheads, colocalisation. Scale bar, 5 μm. b Representative aISVs at 2 dpf with or without mStayGold-Krit1 overexpression. Actin is visualised using Tg(fli1:Gal4ff)ubs3; Tg(UAS:EGFP-UCHD)ubs18 zebrafish. Scale bars, 10 μm. c Frequency of control and Krit1-OE vessels with different actin organisations at 2-4 dpf (ISV numbers shown above bars; 44/32/27 embryos at 2/3/4 dpf; 3/3/3 experiments). Fisher’s exact test (C/C-M vs other AOs, control vs Krit1-OE): aISV, p = 0.04/0.006/0.04; vISV, p = 0.02/0.13/0.48 at 2/3/4 dpf. d Quantification of vessel diameter in control and Krit1-OE aISVs (n = 37/17/12 vs 33/41/29) and vISVs (n = 22/23/8 vs 13/15/10) at 2/3/4 dpf (27/21/18 embryos; 3/3/3 experiments). Mean ± SD, unpaired two-tailed t test. e Representative images of krit1+/+, krit1+/ - and krit1-/- transplanted ECs in wild-type embryos at 2 dpf showing different actin organisations (highlighted in red in schematics). Actin is visualised using EGFP-UCHD zebrafish. Scale bar, 10 μm. f Percentage of aISVs and vISVs showing actin organisation between krit1+/+, krit1+/- and krit1-/- from 2 to 4 dpf. ISV numbers shown above bars (krit1+/+: 11/15/11; krit1+/-:38/36/28; krit1-/-:12/12/12 embryos at 2/3/4 dpf, 15/18/17 experiments). Fisher’s exact test (ML/L vs other AOs, among krit1+/+, krit1+/- and krit1-/-): aISV, p = 0.0007/0.22/0.30; vISV, p = 0.02/0.08/0.65 at 2/3/4 dpf. g Radial strains at 2-3 dpf and 3-4 dpf in aISVs consisting of krit1+/+ (aISV, n = 8/9/12; aEC n = 12/14/17 at 2/3/4 dpf), krit1+/- (aISV, n = 21/11/8, aEC n = 23/18/14 at 2/3/4 dpf), and krit1-/-(aISV, n = 11/8/6, aEC n = 20/16/11 at 2/3/4 dpf) cells. h Radial strains at 2-3 dpf and 3-4 dpf in vISVs consisting of krit1+/+ (vISV, n = 6/6/10; vEC n = 7/12/14 at 2/3/4 dpf), krit1+/- (vISV, n = 14/7/9, vEC n = 25/17/20), and krit1-/-(vISV, n = 14/13/13, vEC n = 17/19/23) cells. Embryos used for both ISVs: krit1+/+ (n = 6/8/11), krit1+/- (n = 9/8/9), and krit1-/- (n = 5/5/6) for vessel strain, from 6/7/9 experiments at 2/3/4 dpf; krit1+/+ (n = 6/8/12), krit1+/- (n = 9/8/8), and krit1-/- (n = 7/5/7) for cell strain, from 12/11/12 experiments at 2/3/4 dpf. Source data are provided as a Source Data file.