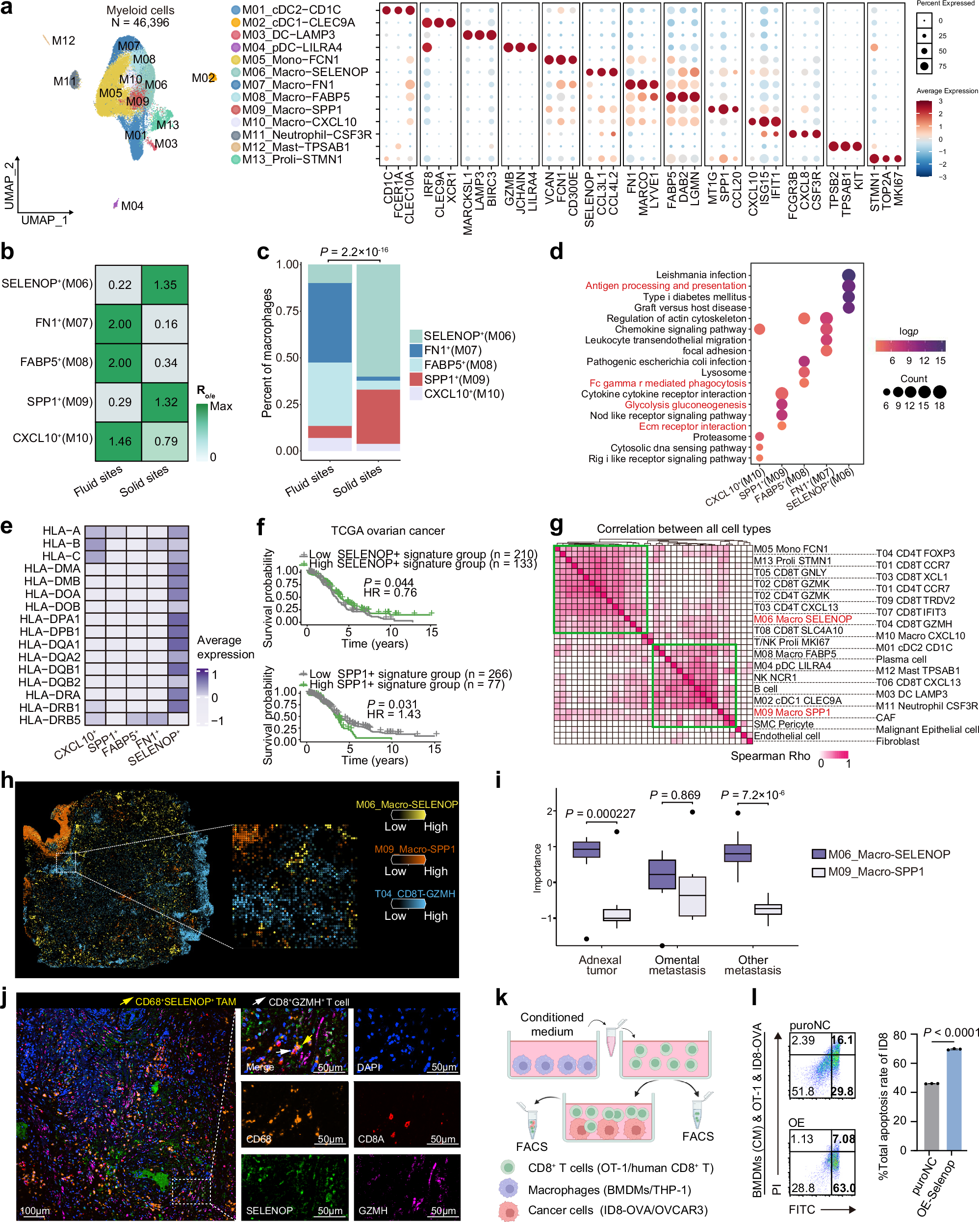
Fig. 3: SELENOP+ macrophages co-localized with CD8+GZMH+ Tpex and predict better prognosis.

a UMAP projection of 13 myeloid clusters (left). Dot plot showing expression patterns of selected genes (right). b Tissue preference of each macrophage cluster across fluid and solid sites estimated by the Ro/e (p = 2.2 × 10−16). p value is calculated by the two-sided chi-squared test. c Cell proportions of each macrophage cluster in fluid and solid sites. Each stacked bar represents each group, colored by corresponding cell type colors (p = 2.2 × 10−16). p value is calculated by the two-sided chi-squared test. d Enriched pathways of each macrophage subset in KEGG databases. e Heatmap showing the expression levels of HLA-I and HLA-II genes in five macrophage clusters, colored by average expression. f The Kaplan–Meier overall survival curves of patients with HGSOC grouped based on the signature of the SELENOP+ macrophage signature (upper) and SPP1+ macrophage signature (lower). p values were determined by log-rank test. HR hazard ratio. g Correlation among all cell types (TCGA-OV). h Representative spatial co-localizations of SELENOP+ macrophages with T04_CD8T-GZMH in tumor spots of slide from adnexal sites (left) and zoom-in image (right) in our spatial transcriptomics cohort. i Boxplot showing the importance (neighborhood scores) between SELENOP+ macrophages or SPP1+ macrophages and T04_CD8T-GZMH signature scores in spots of spatial transcriptomics data. p values were calculated by two-sided paired Student’s t test tests. Box represents median ± interquartile range, the whiskers extend up to the minimum and maximum values, statistical outliers shown as individual points. n = 24 spatial RNA cohort samples, biological replicates. j Representative immunofluorescence staining showing co-localization of CD68 (orange), SELENOP (green), CD8A (red), GZMH (magenta) and DAPI (blue) in HGSOC samples. Scale bars of each group, 100 μm (left) and 50 μm (right). The white arrow points to the CD8+GZMH+ cell, and the yellow arrow points to the CD68+SELENOP+ TAM. TAM tumor-associated macrophage. k Macrophage-derived conditioned medium (CM) and CD8+ T cell coculture system. FACS fluorescence-activated cell sorting, OVA ovalbumin. Created in BioRender. Song, X. (2025) https://BioRender.com/m4utusl. l The total apoptosis rate of ID8-OVA cells induced by corresponding CD8+ T cells. Data represent the mean ± SD, two-sided unpaired Student’s t test, n = 3 (biological replicates). BMDMs bone marrow derived macrophages, puroNC BMDMs transfected with negative control lentivirus, OE-Selenop BMDMs overexpressing Selenop after lentiviral transfection. For a, d, e, n = all 34 scRNA-seq cohort samples, biological replicates. For b, c n = 25 scRNA-seq cohort samples except for Nor.Ovr and PLF.UF, biological replicates. Source data are provided as a Source Data file.