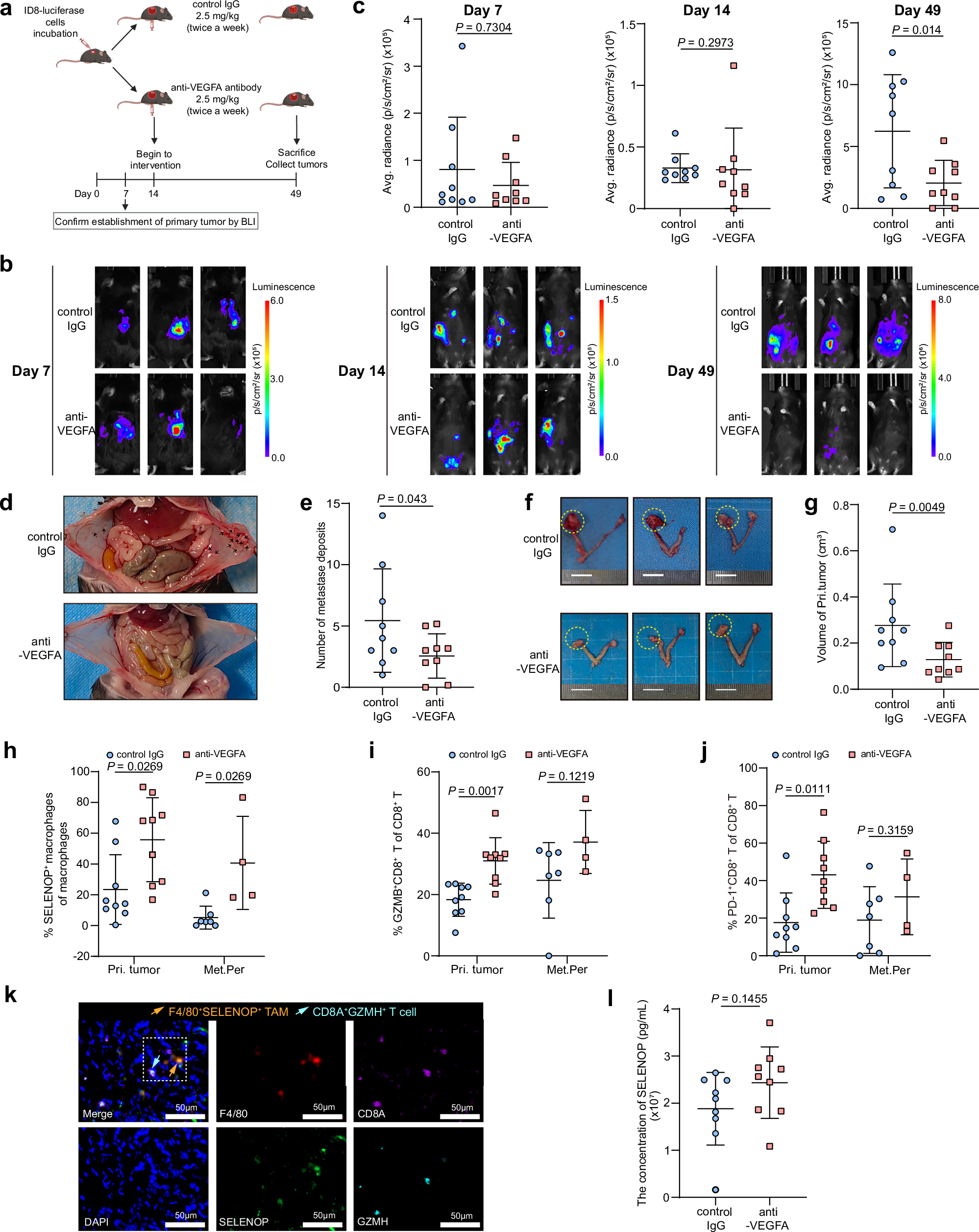
Fig. 7: Exploration of upregulated antitumor response within ovarian tumor microenvironment by the administration of anti-VEGFA antibody in vivo.

a Schematic diagram of the protocol for in vivo experiments. C57BL/6J (B6) mice inoculated with ID8-luciferase cells are treated with 2.5 mg/kg IgG (control mouse; n = 9) or 2.5 mg/kg anti-VEGFA antibody (anti-VEGFA treatment mouse; n = 9). Created in BioRender. Song, X. (2025) https://BioRender.com/1zggfuh. Representative images (b) and quantifications (c) of C57BL/6J (B6) mice detected at 7 d (left), 14 d (middle) and 49 d (right) by bioluminescence imaging after inoculation with ID8-luciferase cells. 49 d after inoculation with ID8-luciferase cells, mice in both groups were euthanized (n = 9 mice per group). Representative images showing characteristic (d) and quantifications (e) of peritoneal metastases (black arrows) in mice treated with control IgG (upper), and the absence of peritoneal metastases in mice treated with anti-VEGFA antibody (lower). Representative images (f) and quantification of tumor volumes (g) of primary tumors of mice treated with control IgG or anti-VEGFA antibody. Bars, 10 mm. Fresh primary tumor and peritoneal metastasis tissues were digested and stained for flow cytometry analysis. Shown is the proportion of F4/80+CD11b+SELENOP+ macrophages (h), CD3+CD8+GZMB+ T cells (i), and CD3+CD8+PD-1+ T cells (j) across different sites of each group. Pri. Tumor, primary tumor of orthotopic ovarian cancer mouse model. Met.Per, peritoneal metastasis of orthotopic ovarian cancer mouse model. k Representative immunofluorescence staining showing co-localization of F4/80 (red), SELENOP (green), CD8A (magenta), GZMH (cyan) and DAPI (blue) in C57BL/6 J (B6) mice samples. l Blood serum SELENOP concentrations of mice treated with IgG or anti-VEGFA antibody. For c–j, l, n = 9 for each group, biological replicates, control IgG, control mouse group; anti-VEGFA, anti-VEGFA treatment mouse group. For c, e, g, h–j, l, data represent the mean ± SD, points represent individual samples. p values: two-sided unpaired Student’s t test for two groups, multiple t-test for multiple groups. ns not significant. Source data are provided as a Source Data file.