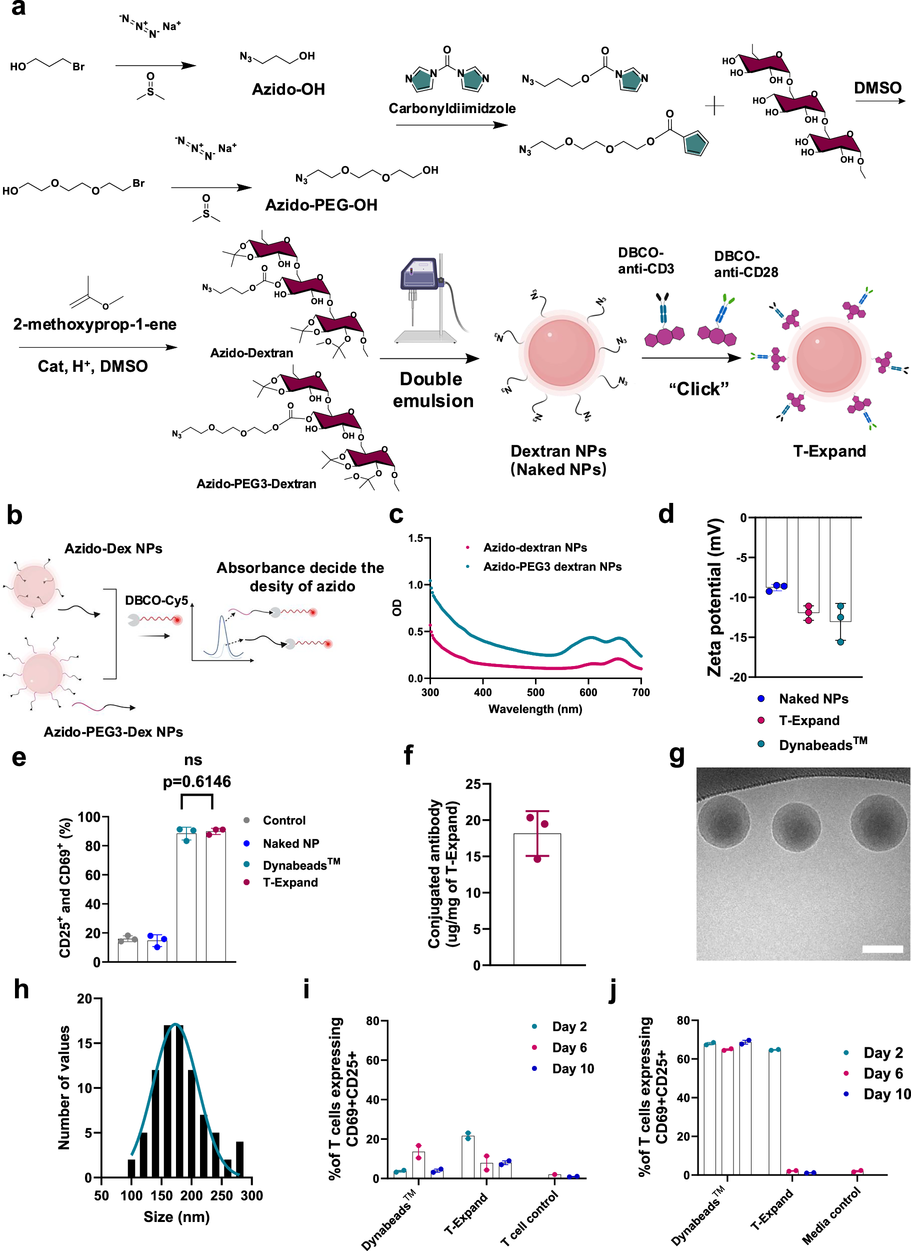
Fig. 1: Design and characterization of anti-CD3 and anti-CD28 conjugated dextran-based T-Expand.
From: Dextran-based T-cell expansion nanoparticles for manufacturing CAR T cells with augmented efficacy

a Synthesis of azido modified dextran polymer, and the fabrication of T-Expand. b, UV-spectrum confirming that the azido linker is primarily orientated on the surface of naked NPs. c UV-spectrum showing azido decorated dextran NPs in solution clicked with DBCO-Cy5 to determine the density of azido linkers. d Zeta potential of naked NPs, T-Expand and DynabeadsTM (mean ± S.D., from n = 3 independent technical measurements). e Percent of T cells expressing the activation markers CD25 and CD69 after co-incubation with T-Expand (mean ± S.D., from n = 3 biologically independent donors), Statistical significance determined via unpaired t-test. f The antibody conjugation efficiency on the surface of naked NPs measured by microplate reader (mean ± S.D., from n = 3 independent technical measurements). g Cryo-TEM visualizing of T-Expand, scale bar: 100 nm. h The size distribution of T-Expand, as determined by Cryo-TEM and measured by software of image J with 3 independent figures. i the T cell activation profile in terms of % of T cells expressing CD69+ CD25+ after 20 hours of co-incubation with the supernatant obtained from the expansion cultures at different time point (n = 2; technical replicates from the same donor). j The T-Expand (20 µl, 0.75 mg/mL) and DynabeadTM (75 µl/mL) were incubated in culture medium at 37 °C and 5% CO2 for 10 days and the media was removed at day 2, 6, and 10 timepoints of culture and was added to non-activated T cells at 1:1 dilution(n = 2; technical replicates from the same donor). Data in (i, j) represented as mean ± SD, of biological replicates with each dot indicating one healthy donor sample. Significance was defined as p < 0.05, ns, not significant. Source data are provided as a Source Data file. a, b Were created with BioRender.com released under a Creative Commons Attribution (CC BY) 4.0 International license.