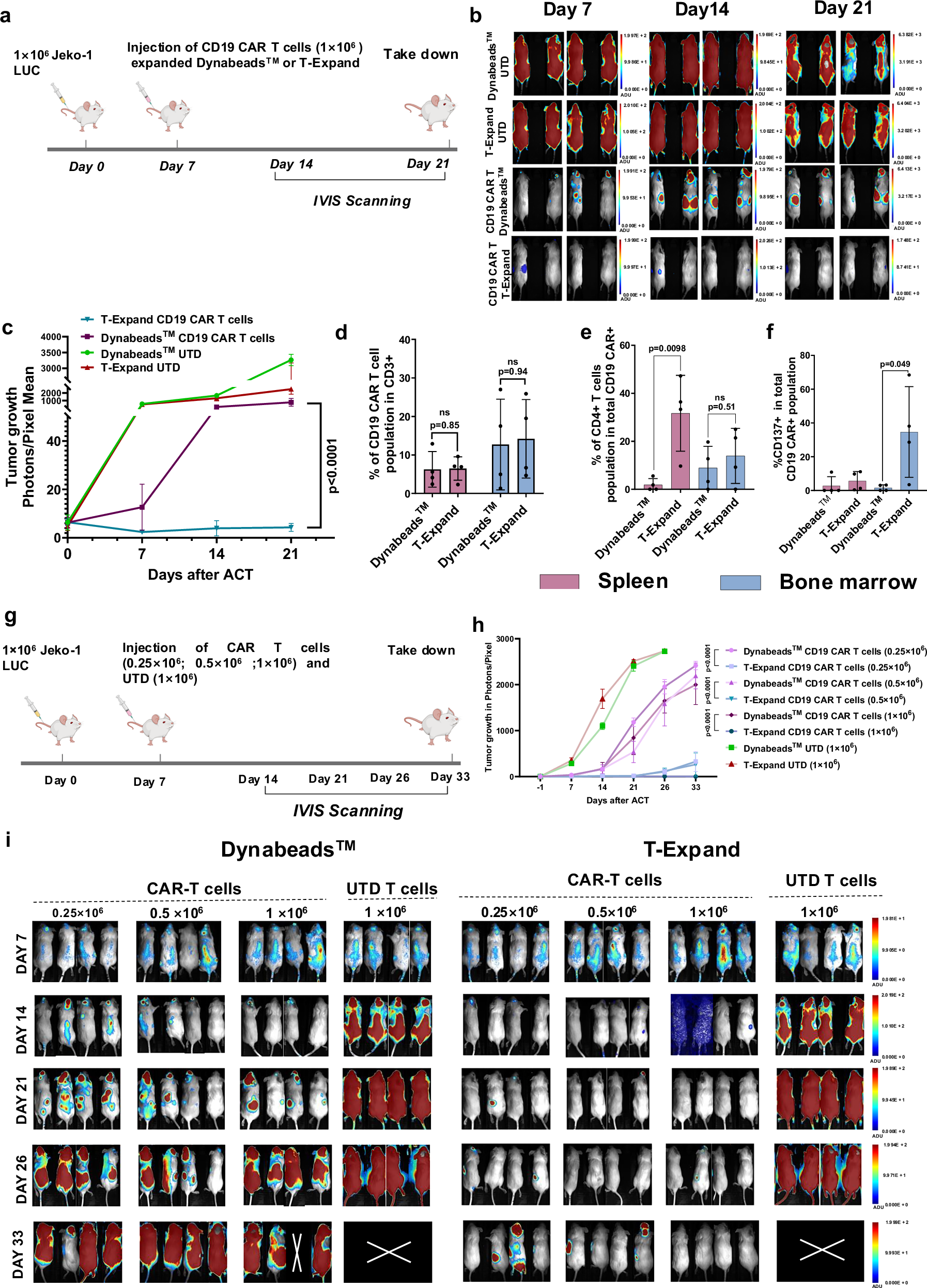
Fig. 5: T-expand expanded CAR T display superior antitumor activity in a xenograft model of B-cell lymphoma.
From: Dextran-based T-cell expansion nanoparticles for manufacturing CAR T cells with augmented efficacy

a Schematic of the in vivo study setup. NXG mice were injected with 1 × 106 Jeko-1 lymphoma cells expressing mCherry and luciferase. Tumor volumes were measured on day 7 by bioluminescent imaging (BLI), and mice were randomized by tumor burden, receiving either T-Expand or Dynabeads™ expanded CAR T cells at indicated dosing or untransduced (UTD) T cells at the highest CAR T cell dose equivalent. Bioluminescence from luciferase-expressing tumor cells was tracked using IVIS imaging every 7 days. b Representative IVIS overlay images showing bioluminescent signals for each treatment group. c Bioluminescence intensity, reported as photons/pixel, tracked over time for each treatment group (n = 4). The mice were taken down on day 21 after ACT and the spleen and bone marrow were analyzed using flow cytometry. d Graph showing percentage of CD19 CAR T cells in the CD3+ T cell population in spleen and bone marrow (n = 4). e Graph showing percentage of CD4+ T cells in the CAR+ T cell population in spleen and bone marrow (n = 4). f Graph showing percentage of CD137+ T cells in the CAR+ T cell population in spleen and bone marrow (n = 4). g NXG mice were injected with 1 × 106 Jeko-1 lymphoma cells expressing mCherry and luciferase. Tumor volumes were measured on day 7, and mice were randomized by tumor burden, receiving either CAR T cells at various doses or UTD T cells at the highest CAR T cell dose equivalent. Bioluminescence from luciferase-expressing tumor cells was tracked using IVIS imaging every 7–10 days. h Bioluminescence intensity, reported as photons/pixel, tracked over time for each treatment group with each line representing individual mice (n = 4). i Representative IVIS overlay images showing bioluminescent signals for each treatment group (n = 4). Data in (d–f) represents results from mice treated with CAR T cells, presented as mean ± SD with every dot or line representing a mouse. Statistical significance determined via unpaired t-test. Data in (c, h) represent results as mean ± SD with four mice in each group. Statistical significance determined via two-way anova with Šídák’s multiple comparisons test, the mentioned statistics refers to the last time point (take down day) of each group. Significance was defined as p < 0.05, ns, not significant. Source data are provided as a Source Data file. a, g Were created with BioRender.com released under a Creative Commons Attribution (CC BY) 4.0 International license.