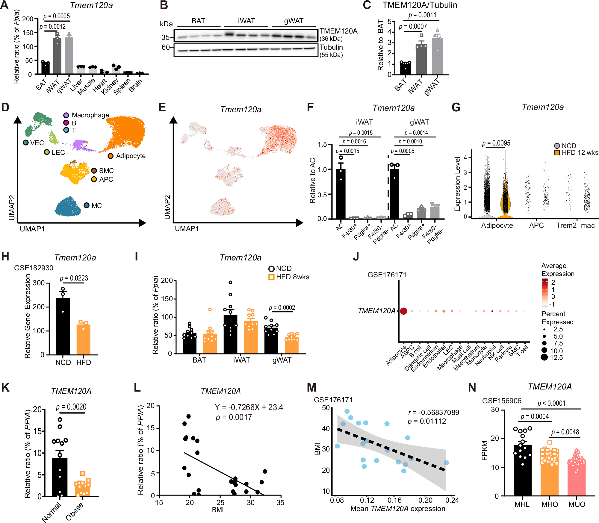
Fig. 1: Tmem120a is predominantly expressed in adipocytes and downregulated in obesity.
From: TMEM120A maintains adipose tissue lipid homeostasis through ER CoA channeling

A mRNA levels of Tmem120a in various tissues. n = 3. B, C Protein expression of TMEM120A in various tissues. n = 4. D, E UMAP plot of total 18,542 nuclei isolated from gWAT of WT and Tmem120a AKO mice fed an NCD. Red color indicates higher expression levels, whereas grey color indicates lower expression levels. (Two replicates for the WT condition and one replicate for the Tmem120a AKO condition). Clusters are colored by cell types: Adipocyte, mesothelial cell (MC), lymphatic endothelial cell (LEC), vascular endothelial cell (VEC), adipocyte progenitor cell (APC), smooth muscle cell (SMC), macrophages, B cell and T cell. F mRNA levels of Tmem120a in floating adipocytes and F4/80+ macrophages and PDGFRα+ progenitor cells from SVF isolated from iWAT and gWAT. n = 3. G Single-nucleus RNA analysis of adipocytes, APC, Trem2+ macrophages from gWAT of mice fed an NCD or HFD for 12 weeks (SRP426501). H Analysis of Tmem120a expression in gWAT of mice fed an NCD or HFD for 8 weeks, determined by publicly available transcriptomic data (GSE182930). n = 3. I mRNA levels of Tmem120a in BAT, iWAT, and gWAT of WT mice fed an NCD or HFD for 8 weeks. n = 10. J Expression of TMEM120A across different cell types in human white adipose tissue, based on the public dataset GSE176171. Adipose-derived stromal/stem progenitor cell (ASPC). mRNA levels (K) and correlation analysis (L) of TMEM120A gene expression in human subcutaneous adipose tissue of normal (BMI < 22 kg/m2) and obese (BMI > 26 kg/m2) patients. n = 12. M Pearson correlation between BMI and average TMEM120A expression in human adipocytes (GSE176171). Each point represents an individual sample. The black dashed line indicates the linear regression fit, and the shaded area represents the 95% confidence interval. N Analysis of TMEM120A expression in human adipose tissue ((MHL): n = 14; (MHO): n = 25; (MUO): n = 27), determined by publicly available transcriptomic data (GSE156906). Data are presented as mean values ± SEM. Each point represents a biological replicate. p values were determined by an unpaired two-sided Student’s t-test (A, C, F–I, K, N), or two-tailed Pearson correlation (L, M).