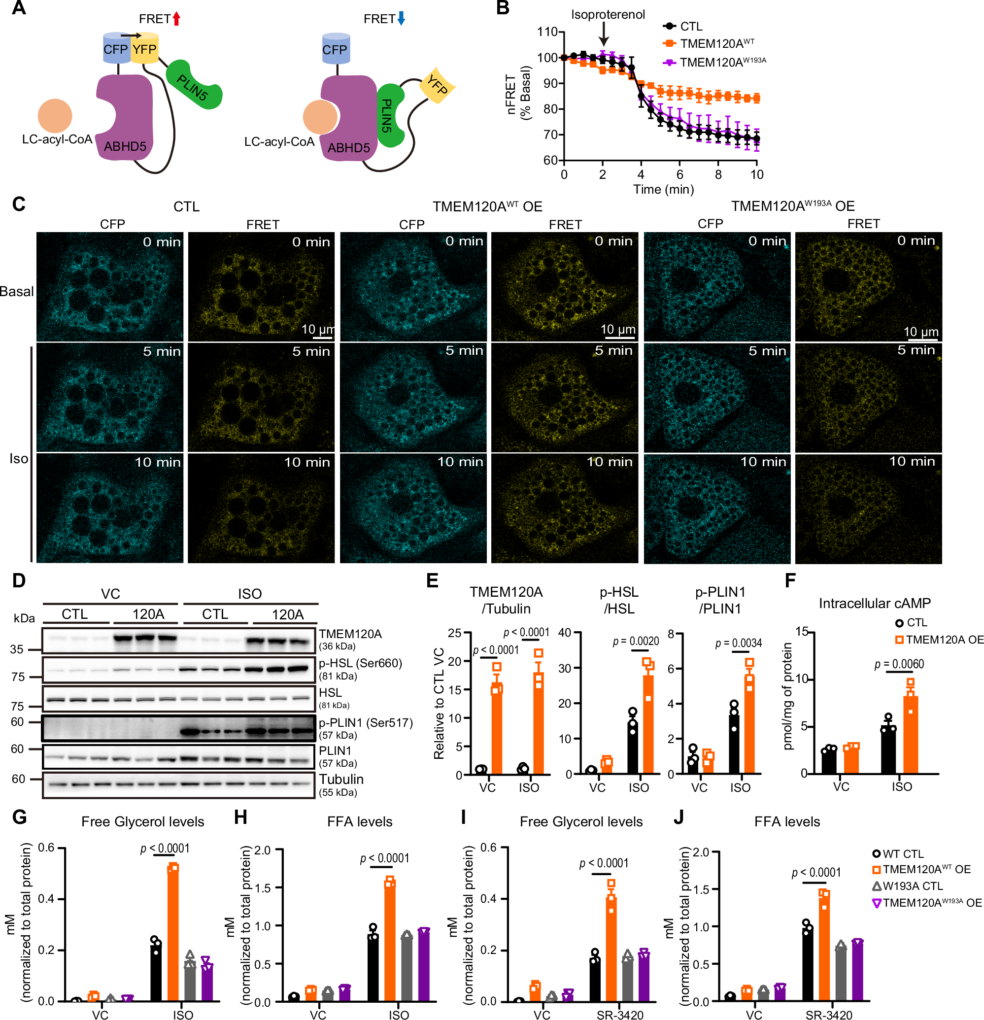
Fig. 4: TMEM120A promote lipolysis by reducing cytosolic LC-acyl-CoA levels in adipocytes.
From: TMEM120A maintains adipose tissue lipid homeostasis through ER CoA channeling

A Schematic of the single-molecule FRET sensor containing Cerulean (CFP) mutant in fusion with ABHD5, a flexible region containing GGS repeats (black line), Citrine (YFP), and PLIN5384−417. B C3H10T1/2 adipocytes stably expressing the ABHD5R299N LC-acyl-CoA sensor and TMEM120A (WT or W193A mutant) or ABHD5R299N LC-acyl-CoA sensor alone were imaged using laser scanning confocal microscopy at 30-second interval. Isoproterenol (ISO) was treated at the indicated time, and the nFRET signals were calculated. n = 4. Data are from four independent experiments imaged for each condition and are representative of 4 individual experiments. C Confocal imaging of C3H10T1/2 adipocytes stably expressing the ABHD5R299N LC-acyl-CoA sensor and TMEM120A (WT or W193A mutant) or ABHD5R299N LC-acyl-CoA sensor alone at the indicated time. Scale bar, 10 μm. n = 4. D, E Immunoblot analysis of TMEM120A overexpressing C3H10T1/2 adipocytes or controls treated with either vehicle control (VC) or ISO (10 μM) for 4 h. n = 3. F Intracellular cAMP levels in TMEM120A overexpressing C3H10T1/2 adipocytes or controls treated with either VC or ISO (10 μM) for 4 h. n = 3. Glycerol (G) and FFA (H) in the treatment media following 4 h treatment with ISO in TMEM120A (WT or W193A mutant) overexpressing C3H10T1/2 adipocytes or controls. n = 3. Glycerol (I) and FFA (J) in the treatment media following 4 h treatment of either VC or SR-3420 (20 μM) in TMEM120A (WT or W193A mutant) overexpressing C3H10T1/2 adipocytes or controls. n = 3. Data are presented as mean values ± SEM. Each point represents a biological replicate. p values were determined by a two-way ANOVA followed Sidak’s multiple comparisons test (E–J).