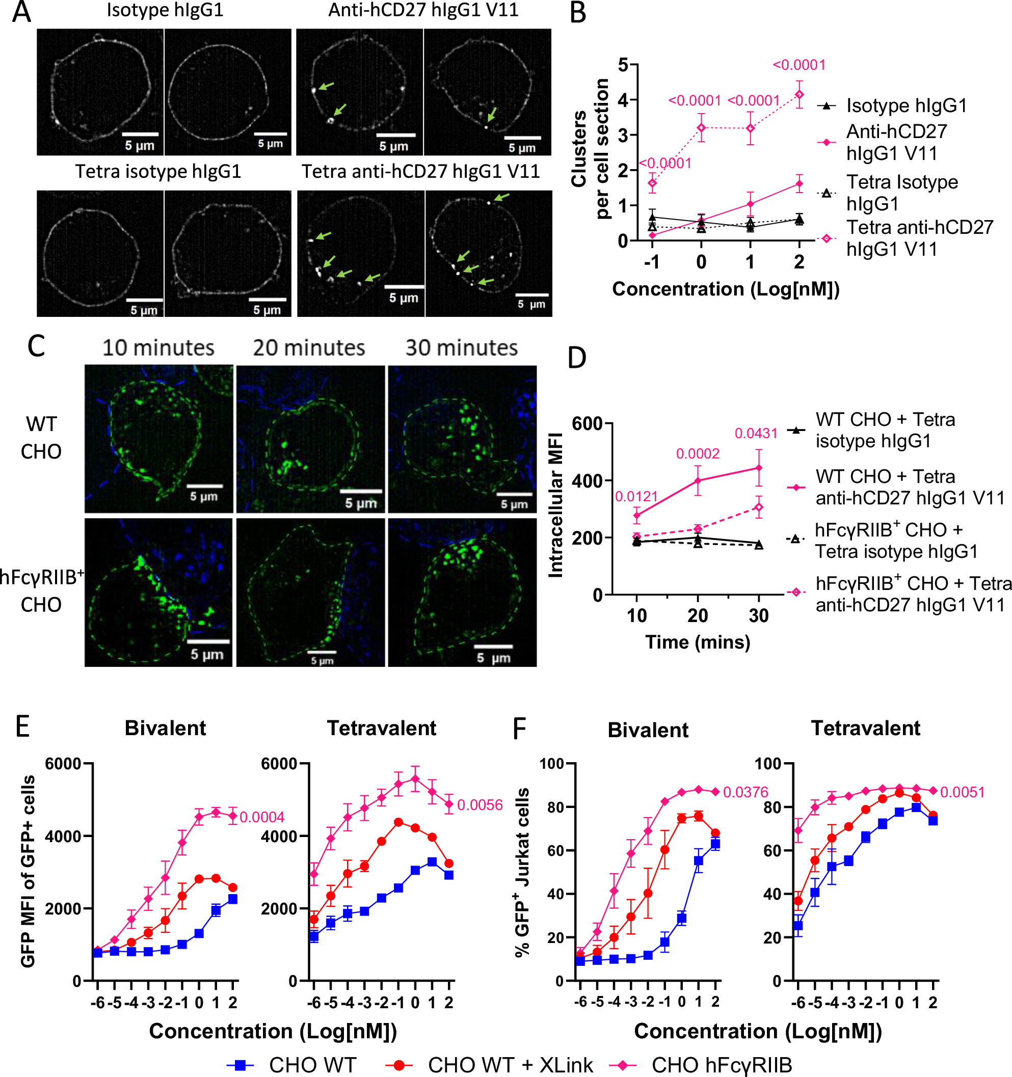
Fig. 7: Tetravalent anti-hCD27 hIgG1 V11 induces greater cluster formation, with FcγRIIB engagement polarizing hCD27 clusters and reducing internalization.
From: Harnessing multivalency and FcγRIIB engagement to augment anti-CD27 immunotherapy

A, B Jurkat cells expressing hCD27-GFP+ fusion protein were stimulated with the specified antibodies at the indicated concentrations, before PFA fixation and confocal imaging. A Representative images at 100 nM (white corresponds to hCD27-GFP fluorescence; clustered areas of the signal are indicated by green arrows) and B quantification of the number of clusters per cell section, performed using ImageJ. Data shown are mean ± SEM of CD27 clusters per cell section from 2 independent experiments (n = 54 cells). Statistical significance was determined by one-way ANOVA, with significance values indicated in the figure. C, D hCD27-GFP+ Jurkat cells were stimulated with 1 nM tetra anti-hCD27 hIgG1 V11 and either WT CHO cells or hFcγRIIB+ CHO cells for the specified time points before PFA fixation and confocal imaging using Oxford Nanoimager. C Representative images of hCD27-GFP+ Jurkat cells with WT CHO (upper panels) or hFcγRIIB+ CHO (lower panels) for the specified time points. Dashed blue and green lines (determined by brightfield and confocal images) indicate the plasma membrane of CHO and Jurkat cells, respectively. D Quantification of intracellular GFP MFI of individual cell sections of hCD27-GFP+ Jurkat cells after stimulation. Data are the mean ± SEM from 2 independent experiments (n = 24 cells). Statistical significance was determined by one-way ANOVA, with significance values indicated in the figure. E, F hCD27+ Jurkat NF-κB GFP reporter cells were stimulated with the indicated concentrations of either bivalent anti-hCD27 hIgG1 V11 (left panel) or Tetra anti-hCD27 hIgG1 V11 (right panel) in the presence of WT CHO cells (WT CHO), WT CHO cells and a goat anti-hFc f(ab)2 (WT CHO + Xlink) or hFcγRIIB+ CHO cells (hFcγRIIB+ CHO). GFP reporter production was determined by flow cytometry and presented as E mean fluorescence intensity (MFI) of GFP+ cells and F percentage of GFP+ cells. Data points are the mean ± SEM (n = 3) from 3 independent experiments. Statistical significance between hFcγRIIB+ CHO and WT CHO + Xlink was determined by one-way ANOVA on AUC values, with significance values indicated in the figure. Source data are provided as a Source data file.