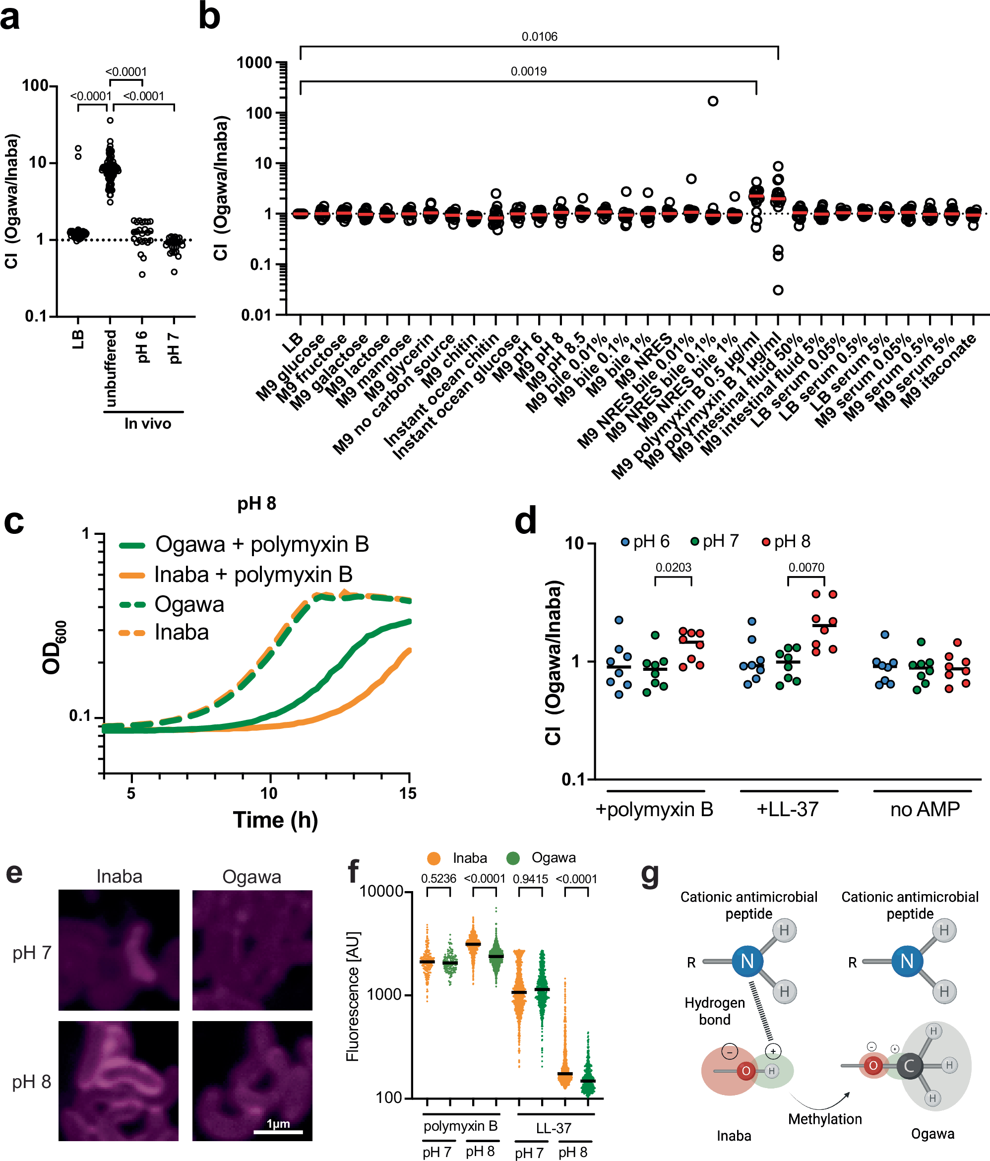
Fig. 2: Multiplex screening of the growth of barcoded isogenic Ogawa and Inaba strains in vivo and in a variety of growth conditions in culture.

Ogawa and Inaba strains with known unique genetic barcodes were mixed in a 1:1 ratio and then either a used to infect suckling mice with or without a buffered inoculum (n = 46 for LB, n = 92 for in vivo and n = 24 for each buffered in vivo experiment; Significance calculated with two-sided Kruskal-Wallis test followed by Dunn’s correction for multiple comparisons) or b grown in presence of specific nutrients or stressors. All media types are unbuffered if not stated otherwise. The ratio of the abundance of Ogawa and Inaba barcodes after 20 hours is used to calculate a competitive index (CI). Each point represents a comparison between Ogawa and Inaba (n = 16). Significance calculated with two-sided Kruskal-Wallis test followed by Dunn’s correction for multiple comparisons. c Growth curves at pH 8 of Inaba (orange) or Ogawa (green) strains in M9 with (solid line) or without (dashed line) polymyxin B (n = 3). d Barcoded libraries were treated with cationic antimicrobial peptides polymyxin B or LL-37 at pH 6 (blue), pH 7 (green), and pH 8 (red) and the relative abundance of Ogawa and Inaba serotypes after 20 hours is shown (n = 8; n represent competitions between independent barcodes of the Ogawa and the Inaba serotype). Significance calculated with a two-sided Kruskal-Wallis test followed by an unadjusted Dunn's post hoc test. e Representative images of Inaba and Ogawa strains treated with rhodamine labeled polymyxin B at pH 7 and pH 8. f Relative intensity of rhodamine B labeled polymyxin B at pH 7 (n = 206 for Inaba and n = 148 for Ogawa) and pH 8 (n = 721 for Inaba and n = 1217 for Ogawa) as well as rhodamine B labeled LL-37 bound to Inaba (orange) or Ogawa (green) cells at pH 7 (n = 646 for Inaba and n = 1134 for Ogawa) and pH 8 (n = 943 for Inaba and n = 499 for Ogawa). Significance calculated with a two-sided Kruskal-Wallis test followed by an unadjusted Dunn’s post hoc test. g Proposed model for differential binding of polymyxin B to Ogawa vs Inaba LPS. Methylation of the O-antigen leads to a blockage of possible hydrogen bonds at pH 8 between the Inaba terminal perosamine OH group and the NH2 groups of the cationic antimicrobial peptide. All mice used were Crl:CD1(ICR) mixed sex, postnatal day 5 at the time of infection. Unless specified, Ogawa denotes the 2010 Haiti isolate30, and Inaba the isogenic wbeT S158P mutant. Significance calculated with two-sided Kruskal-Wallis test followed by Dunn’s correction (a, b) or uncorrected (d, f) for multiple comparisons. In all cases n represents biological replicates. Source data are provided as a Source Data file. Parts of this figure were created in BioRender. Zingl, F. (2025) https://BioRender.com/kits1dh.