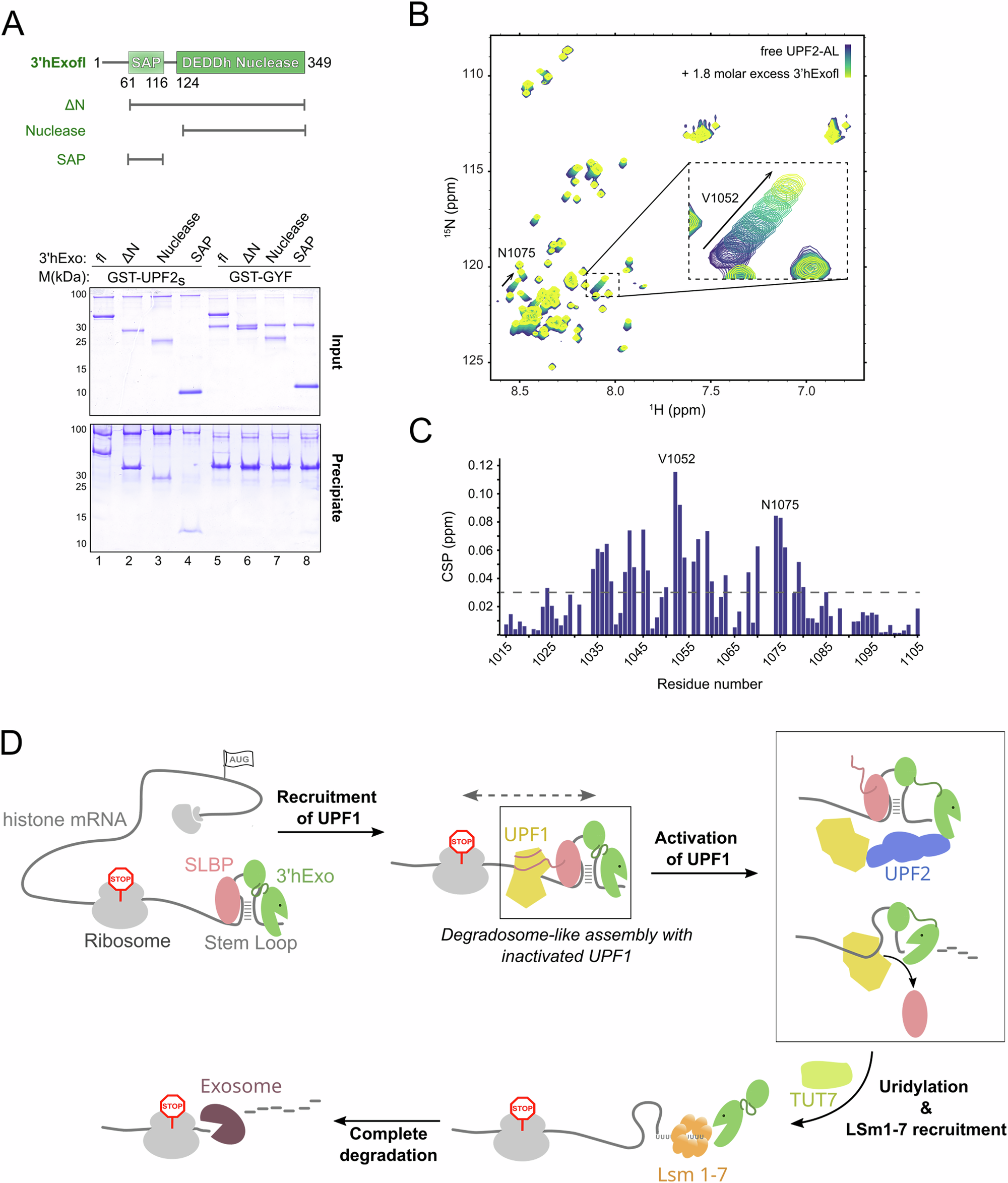
Fig. 7: Recruitment of UPF2 and the concerted regulation of UPF1 within the histone mRNP.

A UPF2 binds the SAP and nuclease domains of 3′hExo. Top: schematic representation of the domain organization of human 3′hExo. Residue numbers indicate domain boundaries. Protein variants used in this study are shown below. Bottom: GST-pulldown assay of GST-UPF2s (and GST-GYF as negative control) with 3′hExo variants. The negatively charged UPF2-AL likely recognizes positively charged pockets of the 3′hExo-SAP and nuclease domains. B 1H-15N-HSQC NMR titration experiments of 15N-labeled UPF2-AL with increasing concentrations of 3′hExofl. The spectrum of free UPF2-AL is in blue while those recorded in presence of increasing concentrations of 3′hExofl are in progressively lighter shades of green. Two significant peak shifts are indicated by arrows. The inset shows a zoomed-in view of residue V1052 of UPF2-AL, exhibiting the largest CSP upon addition of 3′hExo (see also Supplementary Fig. 7B, C). C Histogram of the chemical shift perturbations (CSP) of UPF2 AL upon titration of 3′hExofl plotted against the UPF2-AL sequence. The dashed line corresponds to the average CSP value obtained. D Model depicting the recruitment, function and regulation of UPF1 in the context of histone mRNA decay. UPF1 is recruited to the histone mRNA to form a degradosome-like assembly with SLBP and 3′hExo in the early stage of decay. The dashed arrow denotes the requirement for the SL to be within a certain distance of the termination codon, possibly for efficient recruitment of UPF1. Activation of UPF1 by UPF2 leads to displacement of SLBP, unwinding of the SL and degradation by 3′hExo. Initial decay by 3′hExo primes the SL RNA for oligouridylation by TUT7 and rapid mRNA decay, brought about by binding of the LSm1–7 complex and recruitment of bulk mRNA decay factors such as the exosome.