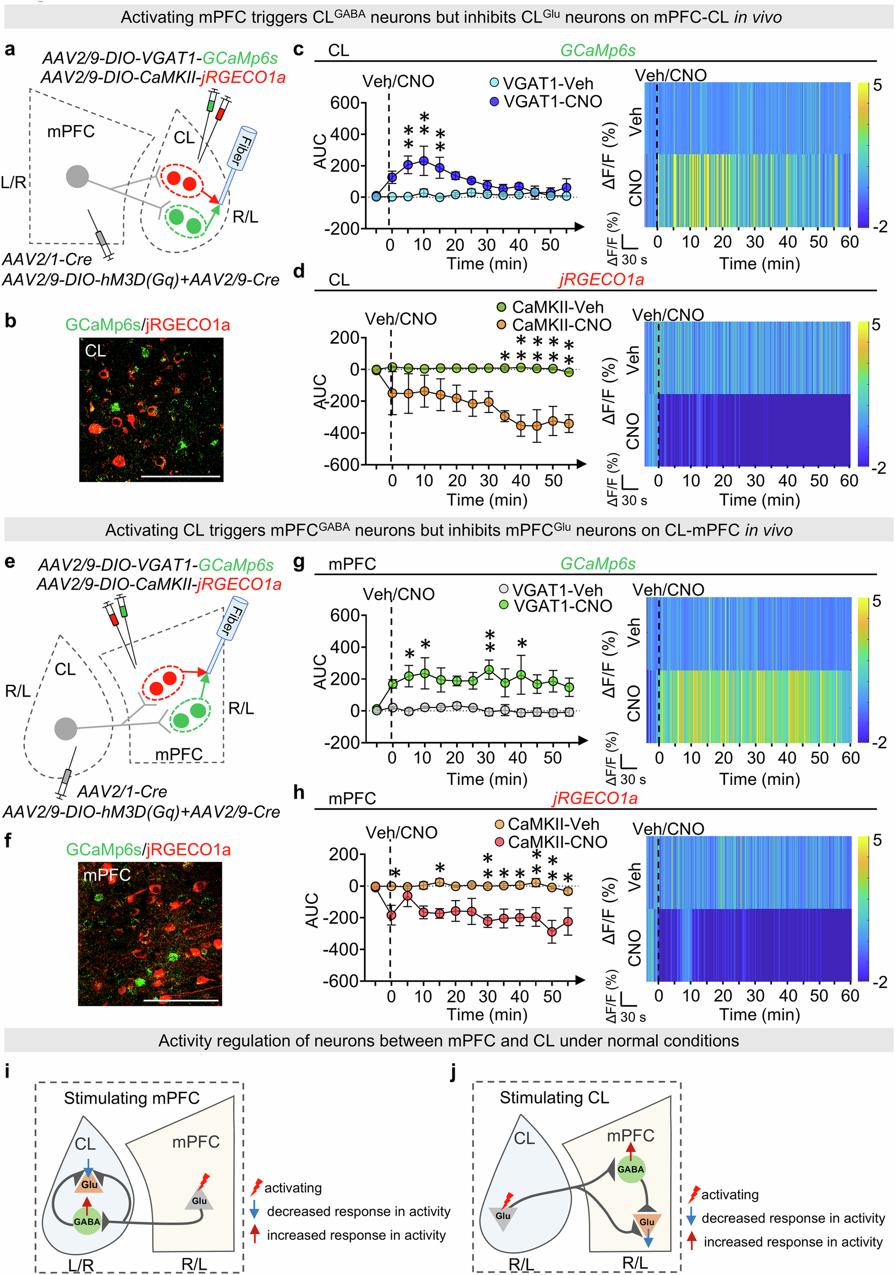
Fig. 4: Under physiological conditions, the mPFC-CL circuits exhibit opposing changes in upstream and downstream Glu activities, but parallel changes between upstream Glu and downstream GABA activities.

a Schematic diagram of virus injection and viral expression in mPFC-CL pathway. b Representative image of virus injection in CL. c The quantification of AUC (two-way ANOVA, n = 4, F(12, 78) = 2.4190, p = 0.0101) and heatmap of GCaMp6s fluorescence in CL. d The quantification of AUC (two-way ANOVA, n = 4, F(12, 78) = 1.4440, p = 0.1646) and heatmap of jRGECO1a fluorescence in CL. e Same as (a) but in CL-mPFC pathway. f Same as (b) but in mPFC. g The quantification of AUC (two-way ANOVA, n = 4, F(12, 78) = 0.7318, p = 0.7163) and heatmap of GCaMp6s fluorescence in mPFC. h The quantification of AUC (two-way ANOVA, n = 4, F(12, 78) = 1.3330, p = 0.2173) and heatmap of jRGECO1a fluorescence in mPFC. Under physiological conditions, in both top-down (i) and bottom-up (j) pathways between mPFC and CL, the Glu neurons at one end have a negative regulatory effect on the Glu neurons at the other, which might be due to the strong FFI effects of GABA neuronal activity through the indirect inhibitory pathways. Scale bar, 100 μm (b, f). All statistical tests are two-sided. Data presented as mean ± SEM. *p < 0.05, **p < 0.01. Source data are provided as a Source Data File.