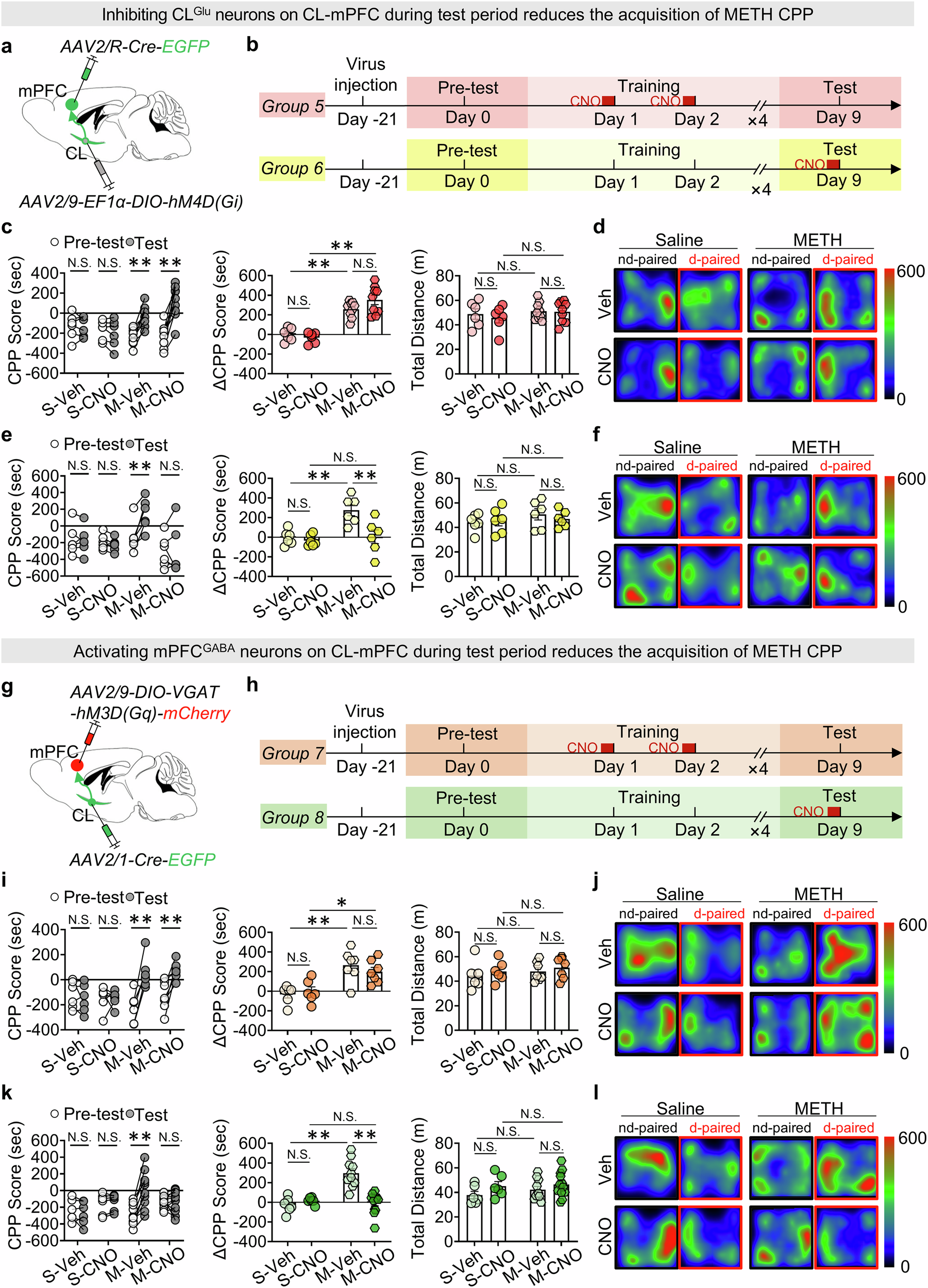
Fig. 7: The bottom-up CL-mPFC pathway contributes to the retrieval of METH reward memory during the process of METH CPP-Test.

a Schematic diagram of virus injection in CL and mPFC. b Experiment timeline. c Analysis of CPP score (two-way ANOVA, n = 6–9, F(3, 26) = 20.6900, p < 0.0001), ΔCPP score (two-way ANOVA, n = 6–9, F(1, 26) = 2.9490, p = 0.0978) and total distance (two-way ANOVA, n = 6–9, F(1, 26) = 0.1642, p = 0.6887) in CPP apparatus of Group 5 mice. d Heatmap of Group 5 mice. e Analysis of CPP score (two-way ANOVA, n = 6, F(3, 20) = 8.7980, p = 0.0006), ΔCPP score (two-way ANOVA, n = 6, F(1, 20) = 6.1340, p = 0.0223) and total distance (two-way ANOVA, n = 6, F(1, 20) = 0.4733, p = 0.4994) in CPP apparatus of Group 6 mice. f Heatmap of Group 6 mice. g Schematic diagram of virus injection in CL and mPFC. h Experiment timeline. i Analysis of CPP score (two-way ANOVA, n = 6–7, F(3, 22) = 9.1630, p = 0.0004), ΔCPP score (two-way ANOVA, n = 6–7, F(1, 22) = 0.9862, p = 0.3315) and total distance (two-way ANOVA, n = 6–7, F(1, 22) = 0.0020, p = 0.9649) in CPP apparatus of Group 7 mice. j Heatmap of Group 7 mice. k Analysis of CPP score (two-way ANOVA, n = 6–12, F(3, 30) = 18.8200, p < 0.0001), ΔCPP score (two-way ANOVA, n = 6–12, F(1, 30) = 20.5300, p < 0.0001) and total distance (two-way ANOVA, n = 6–12, F(1, 30) = 0.2072, p = 0.6523) in CPP apparatus of Group 8 mice. l Heatmap of Group 8 mice. All statistical tests are two-sided. Data presented as mean ± SEM. N.S., p > 0.05, *p < 0.05, **p < 0.01. Source data are provided as a Source Data File. The mouse brain and anatomical structures of a and g were drawn according to “The Mouse Brain in Stereotaxic Coordinates Third Edition (Keith B.J. Franklin & George Paxinos)”.