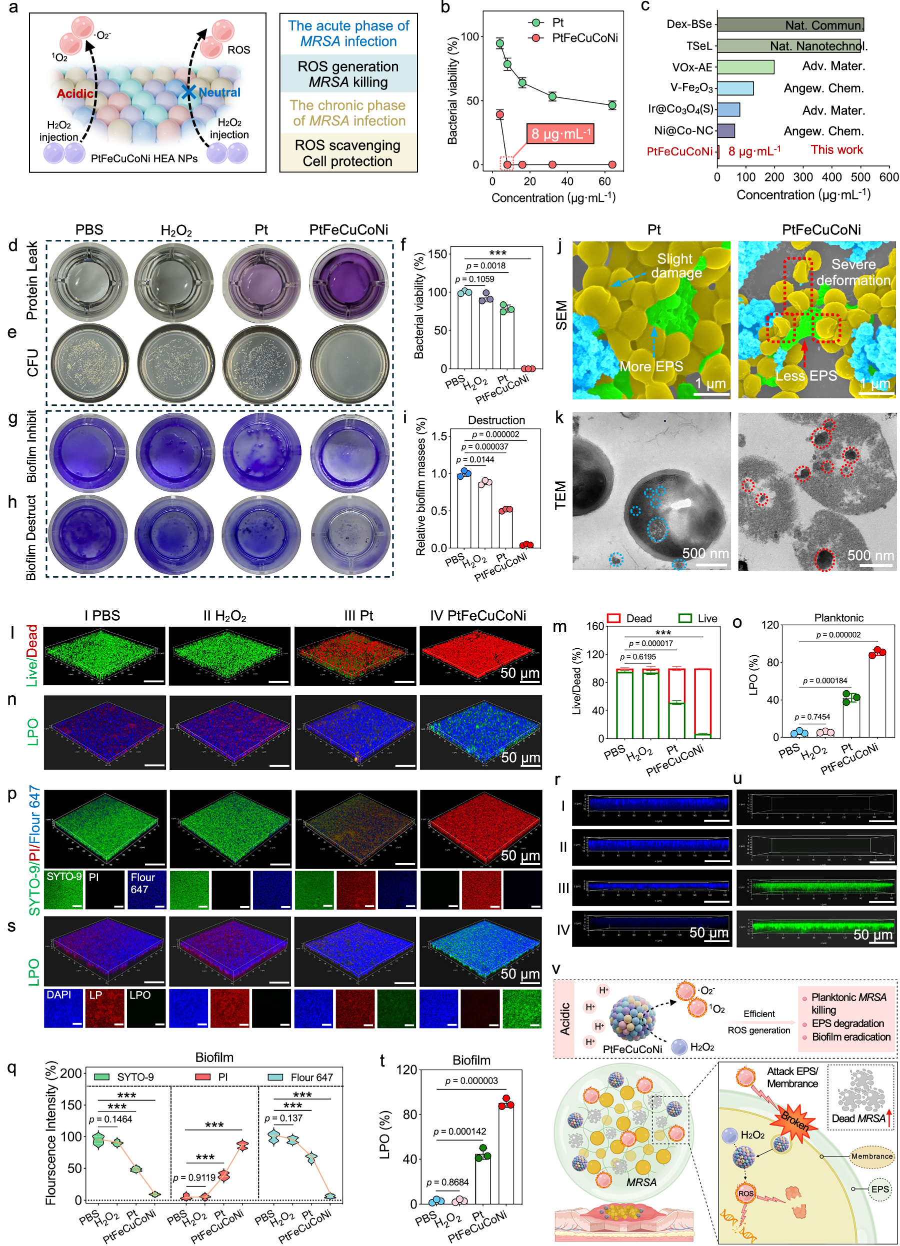
Fig. 5: Evaluation of in vitro bactericidal actions on MRSA.

a POD-like ROS production of PtFeCuCoNi HEA NPs in acidic conditions, while no ROS generation occurs in neutral environments (Created in BioRender. Tian Chen (2025) https://BioRender.com/hs7ivcs). b Viability of MRSA treated with different concentrations of Pt and HEA NPs (n = 3 independent replicates). c Comparison of antibacterial concentrations of recently reported ROS-generating materials. d Protein leakage photographs. e Representative MRSA colonies and f antibacterial statistics, ***p(PtFeCuCoNi) = 0.000000078. g, h Crystal violet-stained biofilm inhibition and destruction (n = 3 independent replicates). i Quantified biofilm biomass (n = 3 independent replicates). Representative SEM (j) and TEM (k) images of bacteria cultured with Pt and HEA NPs. Pt group: minor surface damage, abundant EPS (blue arrows), and limited NP entry (blue circles). HEA NPs group: marked structural disruption (red arrows) and visible internalization of HEA NPs (pink circles). 3D CLSM images (l) and ratio (m) of Live/Dead ratios of planktonic MRSA, Live: ***p(PtFeCuCoNi) = 0.000000061 (n = 3 independent replicates). n C11-BODIPY581/591 stained confocal microscopy images of different materials co-interacting with planktonic MRSA. o LPO statistics, p(PtFeCuCoNi) = 0.000001807, p(Pt) = 0.000183607 (n = 3 independent replicates). In (p, r), Alexa Flour 647 stained confocal images of MRSA biofilms. q Statistics of SYTO-9/PI/Alexa Fluor 647 intensity (n = 5 independent replicates), PI: propidium iodide, SYTO-9: ***p(PtFeCuCoNi) = 0.000000002, ***p(Pt) = 0.000000303; PI: ***p(PtFeCuCoNi) = 0.0000000005, ***p(Pt) = 0.000000794; Alexa Flour 647: ***p(PtFeCuCoNi) = 0.0000000007, ***p(Pt) = 0.000007075. In (s, u), C11-BODIPY581/591 stained confocal images of MRSA biofilms. t LPO statistics (n = 3 independent replicates). v Schematic illustration of pH-dependent ROS-mediated antibacterial action of HEA NPs (Created in BioRender. Chen, T. (2025) https://BioRender.com/hs7ivcs). Data are presented as mean ± SD, ***p < 0.001, statistical significance was calculated using one-way ANOVA followed by Tukey’s post-hoc test, all tests were two-sided. Experiments were repeated independently (d, e, g, h, j, k, l, n, p, r, s, u) at least three times. Source data are provided as a Source data file.