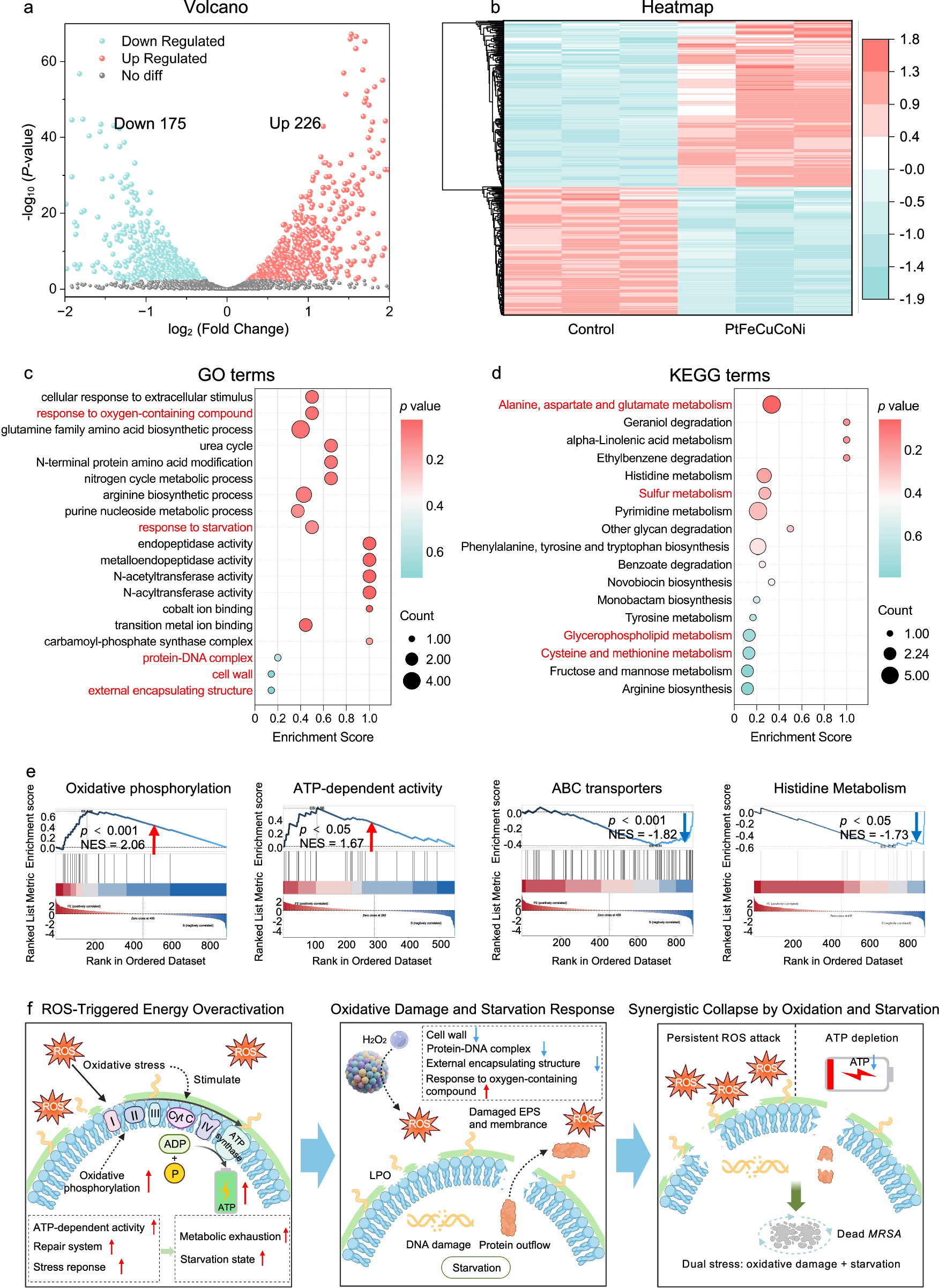
Fig. 6: Transcriptomic analysis of the MRSA killing mechanism.

a Volcano plot of DEGs (gray: not significantly different genes; red: upregulated genes; blue: downregulated genes) in the PtFeCuCoNi HEA NPs and PBS (Control) treated groups. b Heat map of DEGs involved in bacterial metabolism pathway (red represents genes with relatively high expression levels, blue represents genes with relatively low expression levels). c GO annotation analysis of DEGs in MRSA treated with HEA NPs. d KEGG enrichment analysis scatter plot. e GSEA analysis of PBS (Control) versus HEA NPs. f Schematic diagram of the antimicrobial mechanism of HEA NPs (Created in BioRender. Tian Chen (2025) https://BioRender.com/hs7ivcs). In (a), p-value was obtained from two-sided DESeq2 test without multiple comparison. In (c, d), p-value was obtained from a one-sided Hypergeometric test without multiple comparisons. In (e), p-value was obtained from a one-sided Permutation test without multiple comparisons. In (e), NES indicates the normalized enrichment score. Experiments were repeated independently three times with similar results. Source data are provided as a Source data file.