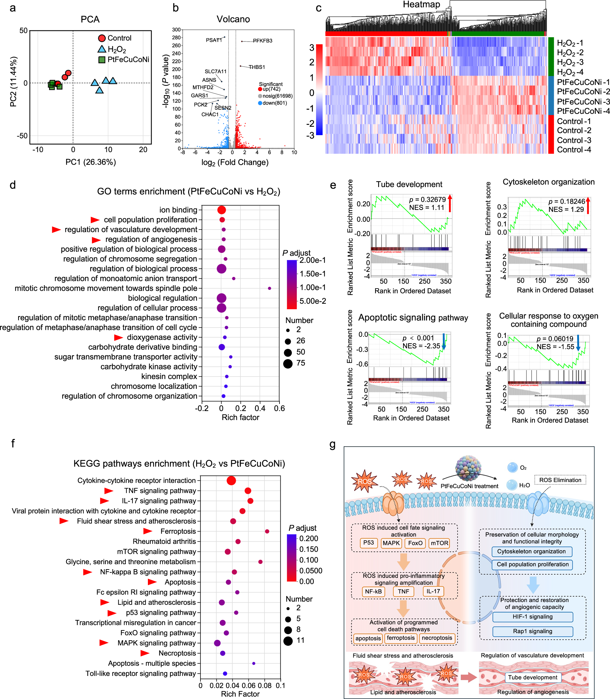
Fig. 8: Transcriptomic analyses reveal inflammation and repair-related pathways regulated by PtFeCuCoNi HEA NPs.

a PCA of transcriptomic profiles from control, H2O2-treated, and PtFeCuCoNi HEA NPs + H2O2-treated groups. b Volcano plots of DEGs (gray: not significantly different genes; red: upregulated genes; blue: downregulated genes). c Hierarchical clustering of DEGs from the HUVEC after different treatments. d Enriched GO terms of PtFeCuCoNi HEA NPs + H2O2 versus H2O2. e GSEA of H2O2 versus PtFeCuCoNi HEA NPs + H2O2. f KEGG pathways of H2O2 versus PtFeCuCoNi HEA NPs + H2O2. g Schematic diagram of the antimicrobial mechanism of HEA NPs (Created in BioRender. Tian Chen (2025) https://BioRender.com/hs7ivcs). In (b), p-value was obtained from two-sided DESeq2 test without multiple comparison. In (d, f), p-value was obtained from a one-sided Hypergeometric test without multiple comparisons. In (e), p-value was obtained from a one-sided Permutation test without multiple comparisons. In (e), NES indicates the normalized enrichment score. Experiments were repeated independently three times with similar results. Source data are provided as a Source data file.