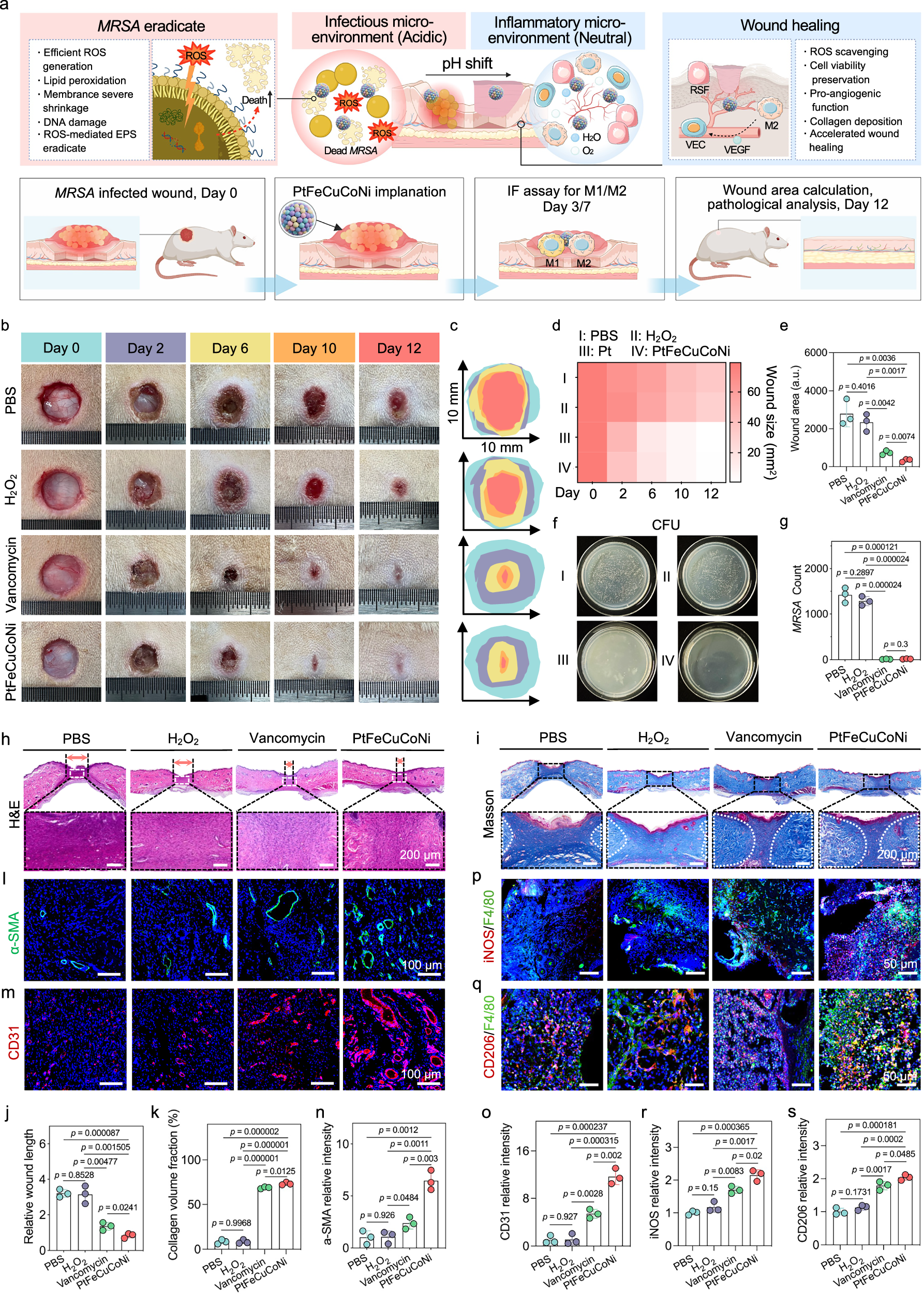
Fig. 9: Microenvironment-adaptive and pH-gated ROS-catalytic healing of MRSA-infected cutaneous lesions.

a Schematic of pH-gated redox biocatalysis for sequential therapy: PtFeCuCoNi HEA NPs kill bacteria (stage 1) and promote wound healing (stage 2) (Created in BioRender. Tian Chen (2025) https://BioRender.com/hs7ivcs). b Representative images of wound size change on different days. c Traces of wound closure over 12 days for groups treated with PBS, H2O2, Vancomycin, and HEA NPs, respectively. d Wounds sizes after being treated by different systems. e The sizes of the wounds treated by different systems on day 12. f MRSA colonies that were harvested from different groups on day 3. g The counted bacterial colony numbers in (f) (n = 3 independent replicates). h, i H&E, Masson staining images of the epidermal histological sections in different groups after 12 days. j Quantitative analysis of relative epidermal length in (h) (n = 3 independent replicates). k Quantitative analysis of collagen volume fraction (n = 3 independent replicates). Representative immunofluorescence staining of l α-SMA and m CD31 in different groups. n Quantification of fluorescence intensity in (l) (n = 3 independent replicates). Quantification of fluorescence intensity in o (n = 3 independent replicates). p Representative immunofluorescence staining of F4/80 + iNOS (M1-like) on day 3. q Representative immunofluorescence staining of F4/80 + CD206 (M2-like) on day 10. r Quantification of fluorescence intensity in p (n = 3 independent replicates). s Quantification of fluorescence intensity in q (n = 3 independent replicates); Data are presented as mean ± SD, statistical significance was calculated using one-way ANOVA followed by Tukey’s post-hoc test, all tests were two-sided. Experiments were repeated independently (b, f, h, i, l, m, p, q) at least three times with similar results. In (e), a.u. indicates the arbitrary units. Source data are provided as a Source data file.